CIM Model Comparison Report:   18v15 (baseline)    18v16 (destination)

Changed Diagrams:

 Diagram:

Baseline Model

Destination Model

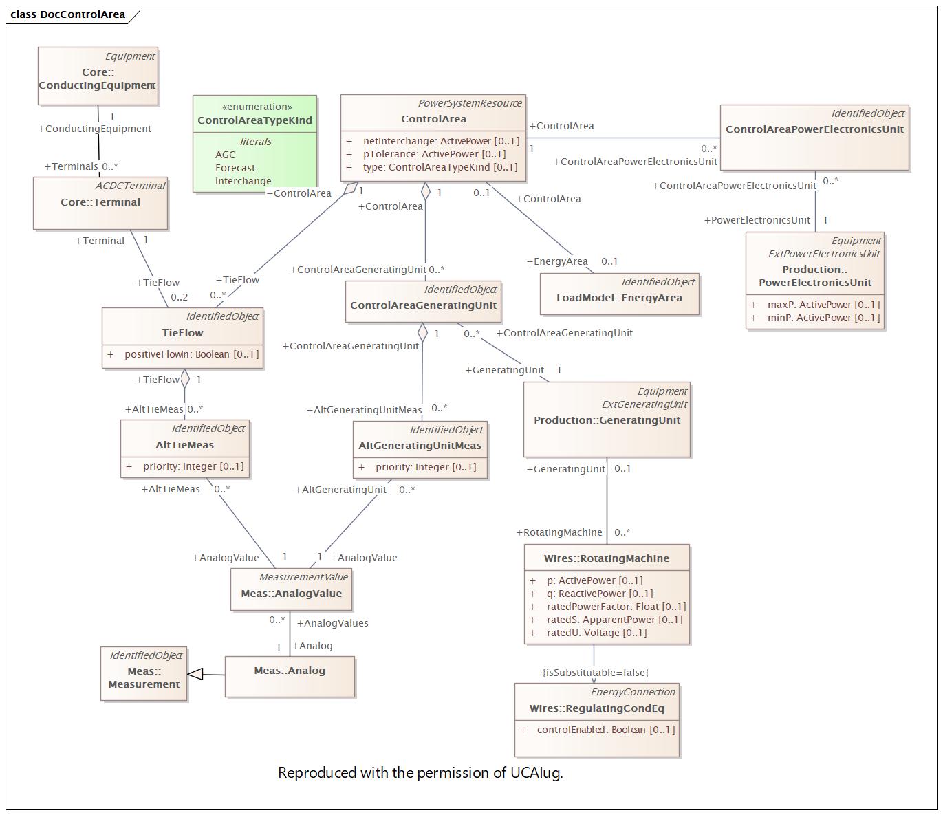
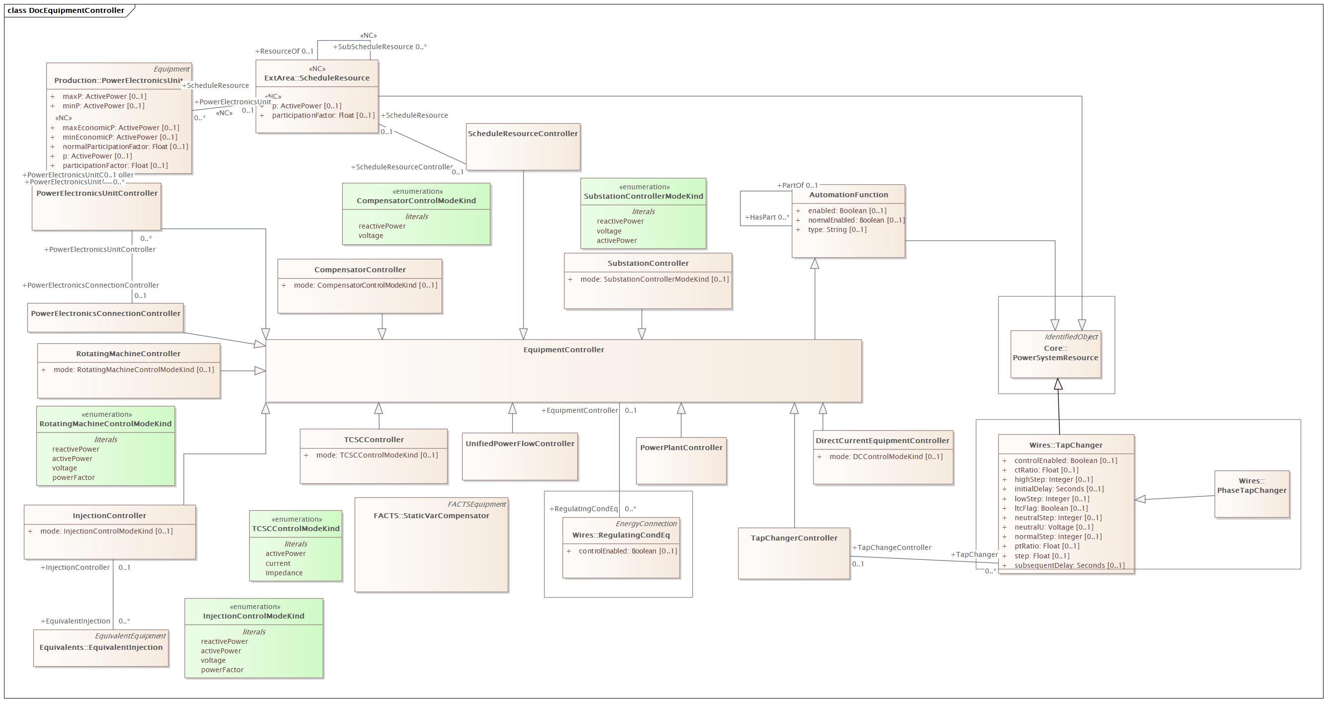
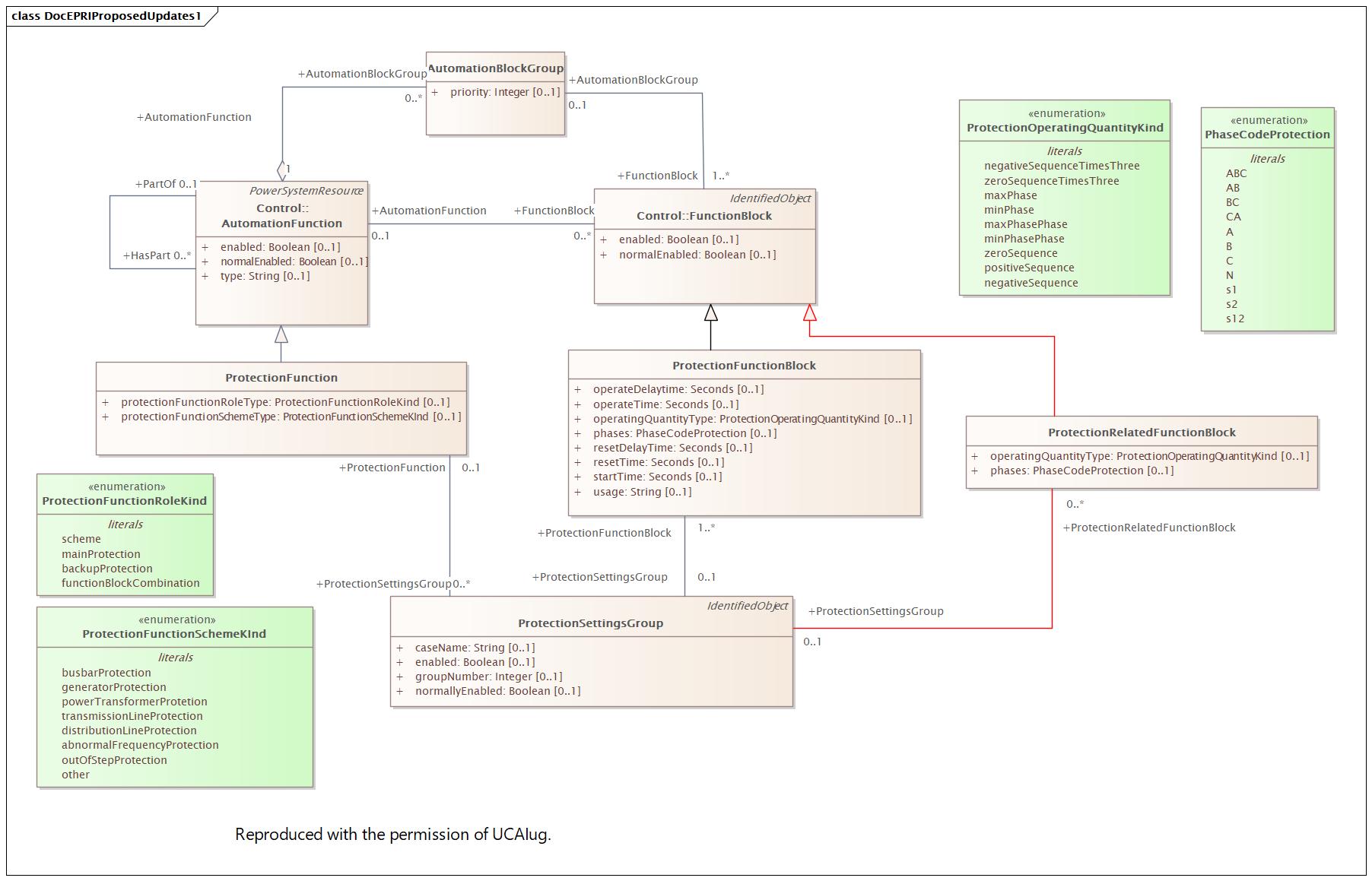
DocEquipmentController Diagram

DocEquipmentController Diagram

 Diagram:

Baseline Model

Destination Model

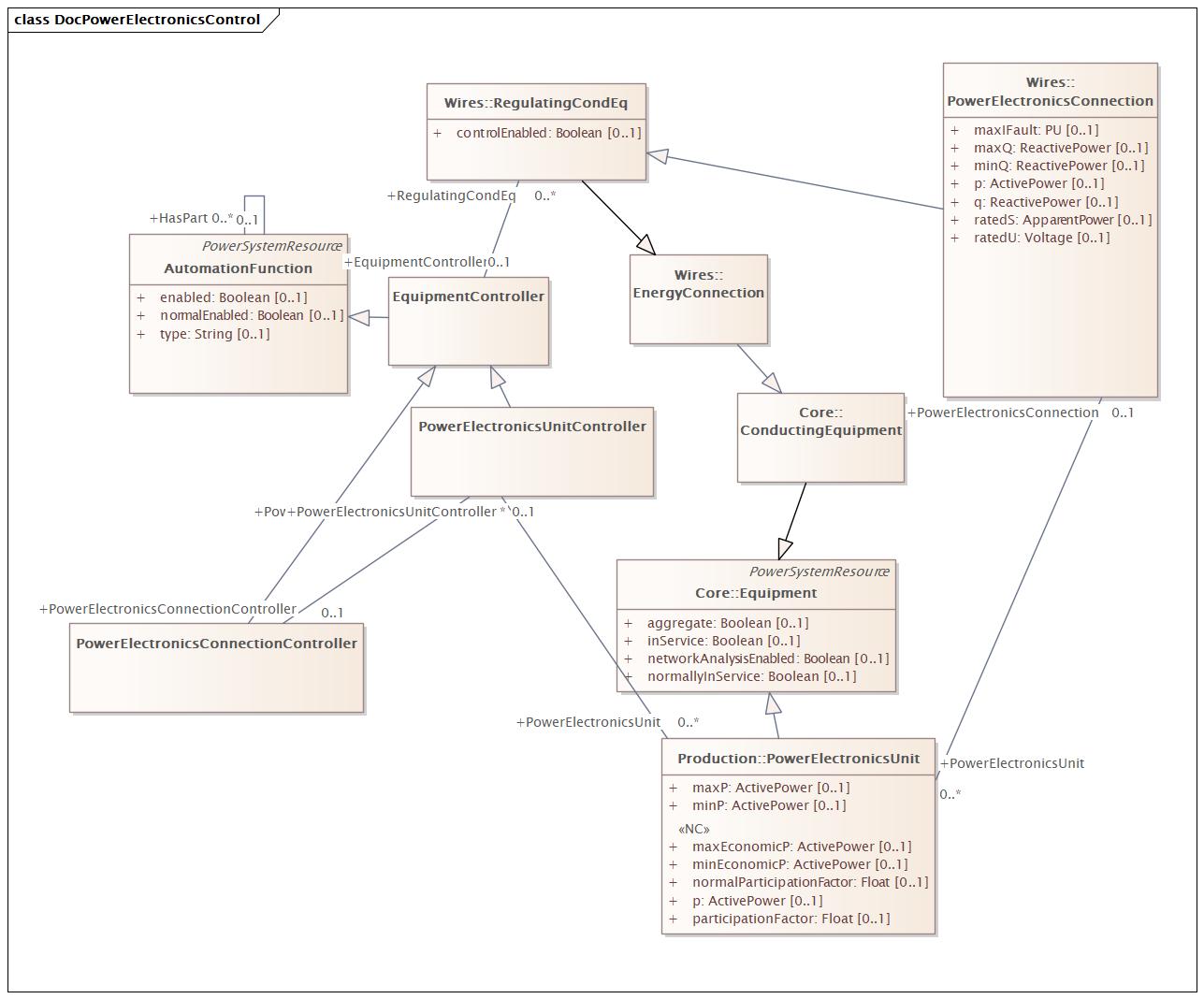
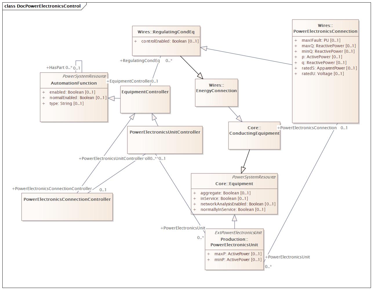
DocPowerElectronicsControl Diagram

DocPowerElectronicsControl Diagram

 Metadata:

 

Baseline Model

Destination Model

ModifiedDate

2024-12-06 19:43:32

2026-04-21 12:01:00

Name

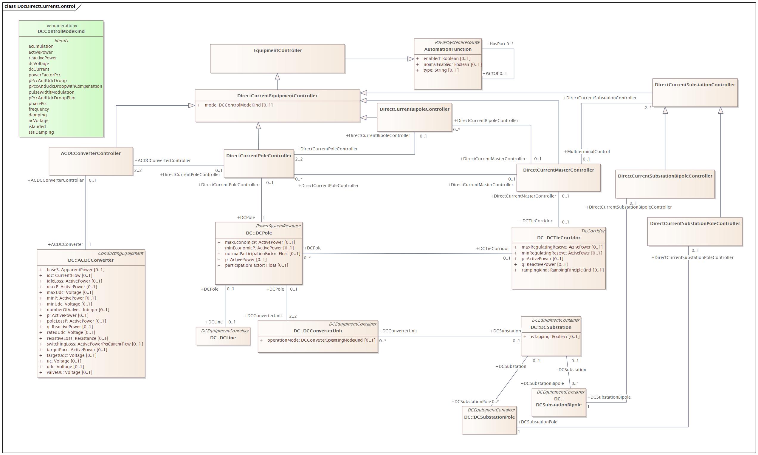
DocDirectCurentControl

DocDirectCurrentControl

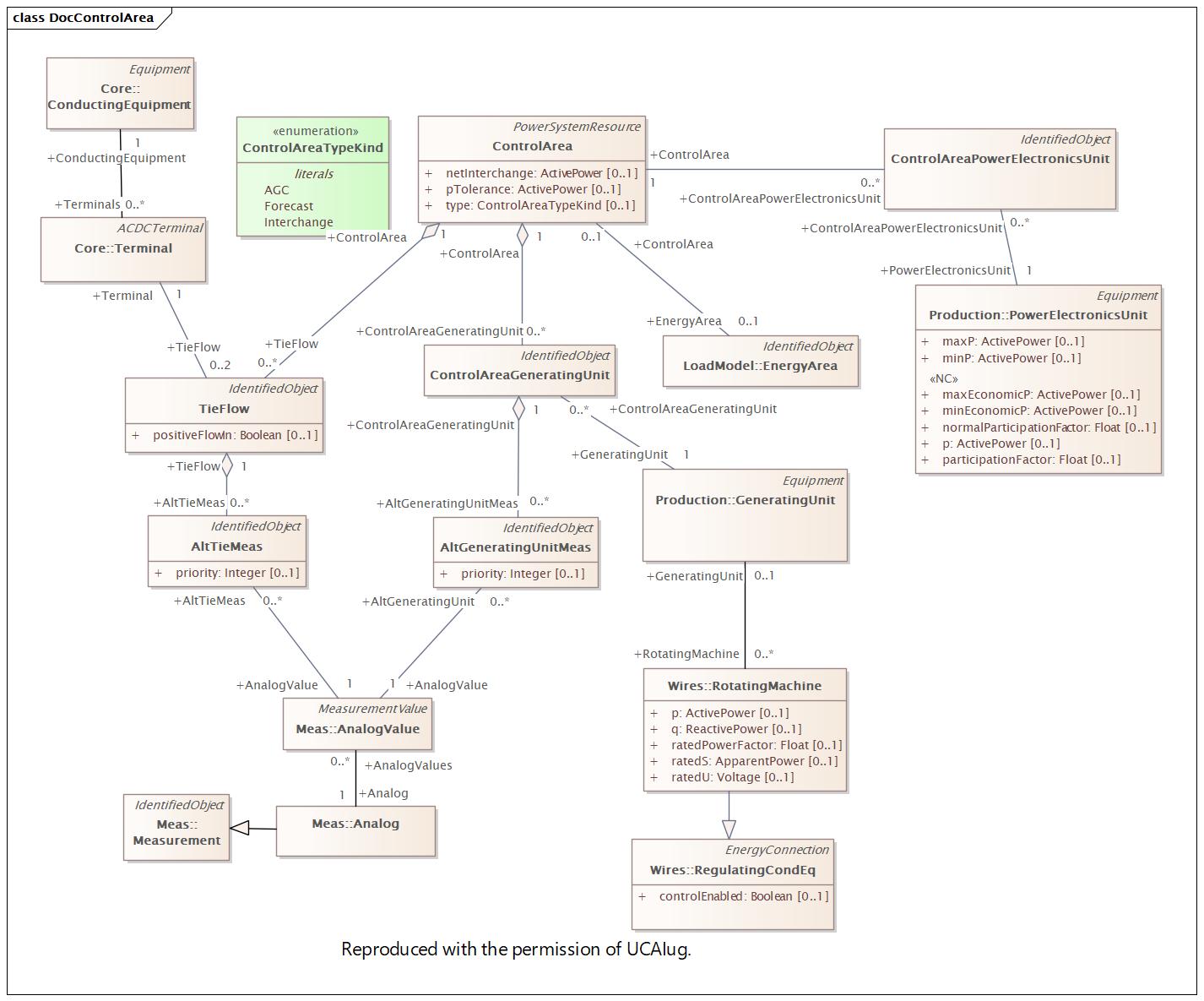
 Diagram:

Baseline Model

Destination Model

DocDirectCurrentControl Diagram

DocDirectCurrentControl Diagram

Added Classes:

 Metadata:

 

Baseline Model

Destination Model

Abstract

 

false

Alias

 

Author

 

domagoj.peharda

Cardinality

 

Classifier

 

Complexity

 

1

Concurrency

 

GenFile

 

GenType

 

Java

IsLeaf

 

false

IsRoot

 

false

IsSpec

 

false

Keywords

 

Multiplicity

 

Name

 

NameKind

Notes

 

A standardised classification of name values used to refer to an IdentifiedObject in different contexts. NameKind values are intended to be stable and directly usable in profiles and implementation guidance without requiring external reference data.

ParentPackage

 

Core

Persistence

 

Phase

 

1.0

Scope

 

public

Status

 

Proposed

Stereotype

 

enumeration

Style

 

Type

 

Class

Version

 

1.0

Visibility

 

 Attributes:

Baseline Model

Destination Model

ATTRIBUTE DOES NOT EXIST

alias

 Attribute 'alias' Metadata:

 

Baseline Model

Destination Model

Alias

 

AllowDuplicates

 

false

Collection

 

false

Const

 

false

Container

 

Containment

 

Not Specified

Default

 

IsLiteral

 

true

IsOrdered

 

false

LowerBound

 

1

Name

 

alias

Notes

 

An alternative name used by a system, project, or user community that differs from the default or preferred name.

Qualifier

 

Scale

 

0

Scope

 

public

Static

 

false

Stereotype

 

enum

Type

 

UpperBound

 

1

1..1

An alternative name used by a system, project, or user community that differs from the default or preferred name.

ATTRIBUTE DOES NOT EXIST

device

 Attribute 'device' Metadata:

 

Baseline Model

Destination Model

Alias

 

AllowDuplicates

 

false

Collection

 

false

Const

 

false

Container

 

Containment

 

Not Specified

Default

 

IsLiteral

 

true

IsOrdered

 

false

LowerBound

 

1

Name

 

device

Notes

 

A name used to identify a device, component, or object instance within a vendor system, device platform, or operational system. Such names are typically assigned by manufacturers, device firmware, automation systems, metering systems, or enterprise applications (e.g., ERP, asset management, monitoring platforms) and are used for configuration, monitoring, or asset tracking. Note: Device names are often defined within the scope of a particular vendor, system, or installation and are therefore typically unique only within that system context. Example: "IED_BAY3_01", "Meter_102394", "SAP_EQ_000457812"

Qualifier

 

Scale

 

0

Scope

 

public

Static

 

false

Stereotype

 

enum

Type

 

UpperBound

 

1

1..1

A name used to identify a device, component, or object instance within a vendor system, device platform, or operational system. Such names are typically assigned by manufacturers, device firmware, automation systems, metering systems, or enterprise applications (e.g., ERP, asset management, monitoring platforms) and are used for configuration, monitoring, or asset tracking. Note: Device names are often defined within the scope of a particular vendor, system, or installation and are therefore typically unique only within that system context. Example: "IED_BAY3_01", "Meter_102394", "SAP_EQ_000457812"

ATTRIBUTE DOES NOT EXIST

eic

 Attribute 'eic' Metadata:

 

Baseline Model

Destination Model

Alias

 

AllowDuplicates

 

false

Collection

 

false

Const

 

false

Container

 

Containment

 

Not Specified

Default

 

IsLiteral

 

true

IsOrdered

 

false

LowerBound

 

1

Name

 

eic

Notes

 

An Energy Identification Code name, typically used in European energy market and interoperability contexts. Example: "10YNO-0--------C"

Qualifier

 

Scale

 

0

Scope

 

public

Static

 

false

Stereotype

 

enum

Type

 

UpperBound

 

1

1..1

An Energy Identification Code name, typically used in European energy market and interoperability contexts. Example: "10YNO-0--------C"

ATTRIBUTE DOES NOT EXIST

iec61850

 Attribute 'iec61850' Metadata:

 

Baseline Model

Destination Model

Alias

 

AllowDuplicates

 

false

Collection

 

false

Const

 

false

Container

 

Containment

 

Not Specified

Default

 

IsLiteral

 

true

IsOrdered

 

false

LowerBound

 

1

Name

 

iec61850

Notes

 

A name used in IEC 61850 contexts (e.g., IED name, logical node naming, object references, or related 61850 naming forms as specified by the profile).Example: "LD0/XCBR1.Pos.stVal"

Qualifier

 

Scale

 

0

Scope

 

public

Static

 

false

Stereotype

 

enum

Type

 

UpperBound

 

1

1..1

A name used in IEC 61850 contexts (e.g., IED name, logical node naming, object references, or related 61850 naming forms as specified by the profile).Example: "LD0/XCBR1.Pos.stVal"

ATTRIBUTE DOES NOT EXIST

label

 Attribute 'label' Metadata:

 

Baseline Model

Destination Model

Alias

 

AllowDuplicates

 

false

Collection

 

false

Const

 

false

Container

 

Containment

 

Not Specified

Default

 

IsLiteral

 

true

IsOrdered

 

false

LowerBound

 

1

Name

 

label

Notes

 

A short name primarily intended for local display, compact user interfaces, and single-line diagrams. A label is generally preferred to be short and readable rather than globally unique. Example: "T1", "Bay3"

Qualifier

 

Scale

 

0

Scope

 

public

Static

 

false

Stereotype

 

enum

Type

 

UpperBound

 

1

1..1

A short name primarily intended for local display, compact user interfaces, and single-line diagrams. A label is generally preferred to be short and readable rather than globally unique. Example: "T1", "Bay3"

ATTRIBUTE DOES NOT EXIST

local

 Attribute 'local' Metadata:

 

Baseline Model

Destination Model

Alias

 

AllowDuplicates

 

false

Collection

 

false

Const

 

false

Container

 

Containment

 

Not Specified

Default

 

IsLiteral

 

true

IsOrdered

 

false

LowerBound

 

1

Name

 

local

Notes

 

A name used within a local naming scope (site, system, organisation, or sub-hierarchy) where meaning is derived from the local context. The name shall be unique inside the container, e.g. substation.

Qualifier

 

Scale

 

0

Scope

 

public

Static

 

false

Stereotype

 

enum

Type

 

UpperBound

 

1

1..1

A name used within a local naming scope (site, system, organisation, or sub-hierarchy) where meaning is derived from the local context. The name shall be unique inside the container, e.g. substation.

ATTRIBUTE DOES NOT EXIST

path

 Attribute 'path' Metadata:

 

Baseline Model

Destination Model

Alias

 

AllowDuplicates

 

false

Collection

 

false

Const

 

false

Container

 

Containment

 

Not Specified

Default

 

IsLiteral

 

true

IsOrdered

 

false

LowerBound

 

1

Name

 

path

Notes

 

A hierarchical name constructed from a sequence of name segments representing containment, structure, or functional decomposition. Example: "SubstationA/Bay3/Breakder1"

Qualifier

 

Scale

 

0

Scope

 

public

Static

 

false

Stereotype

 

enum

Type

 

UpperBound

 

1

1..1

A hierarchical name constructed from a sequence of name segments representing containment, structure, or functional decomposition. Example: "SubstationA/Bay3/Breakder1"

ATTRIBUTE DOES NOT EXIST

rds

 Attribute 'rds' Metadata:

 

Baseline Model

Destination Model

Alias

 

AllowDuplicates

 

false

Collection

 

false

Const

 

false

Container

 

Containment

 

Not Specified

Default

 

IsLiteral

 

true

IsOrdered

 

false

LowerBound

 

1

Name

 

rds

Notes

 

A name following the Reference Designation System (RDS) defined in IEC 81346, used to uniquely identify systems, functions, and equipment within engineering documentation and technical installations. RDS names express the position or role of an object within a structured engineering hierarchy and are widely used in electrical engineering documentation, drawings, and plant documentation. Note: The Reference Designation System (RDS) provides a structured identification scheme where each segment represents an aspect of an object such as function ("="), product ("-"), or location ("+").Example: "=N01+SA1-Q01"

Qualifier

 

Scale

 

0

Scope

 

public

Static

 

false

Stereotype

 

enum

Type

 

UpperBound

 

1

1..1

A name following the Reference Designation System (RDS) defined in IEC 81346, used to uniquely identify systems, functions, and equipment within engineering documentation and technical installations. RDS names express the position or role of an object within a structured engineering hierarchy and are widely used in electrical engineering documentation, drawings, and plant documentation. Note: The Reference Designation System (RDS) provides a structured identification scheme where each segment represents an aspect of an object such as function ("="), product ("-"), or location ("+").Example: "=N01+SA1-Q01"

ATTRIBUTE DOES NOT EXIST

urn

 Attribute 'urn' Metadata:

 

Baseline Model

Destination Model

Alias

 

AllowDuplicates

 

false

Collection

 

false

Const

 

false

Container

 

Containment

 

Not Specified

Default

 

IsLiteral

 

true

IsOrdered

 

false

LowerBound

 

1

Name

 

urn

Notes

 

A name expressed as a Uniform Resource Name (URN), a persistent identifier defined using a registered namespace according to IETF RFC 8141.URN namespaces provide globally unique identifiers without requiring a resolvable URL and are commonly defined by standards bodies, industry communities, or organisations. Note: URN identifiers use the general structure: "urn:<namespace>:<identifier>" where <namespace> identifies a registered namespace and <identifier> is the value assigned within that namespace. Example: Object Identifier (OID) "urn:oid:1.3.6.1.4.1.4555", UUID namespace "urn:uuid:550e8400-e29b-41d4-a716-446655440000", EIC namespace "urn:eic:10YNO-0--------C"

Qualifier

 

Scale

 

0

Scope

 

public

Static

 

false

Stereotype

 

enum

Type

 

UpperBound

 

1

1..1

A name expressed as a Uniform Resource Name (URN), a persistent identifier defined using a registered namespace according to IETF RFC 8141.URN namespaces provide globally unique identifiers without requiring a resolvable URL and are commonly defined by standards bodies, industry communities, or organisations. Note: URN identifiers use the general structure: "urn:<namespace>:<identifier>" where <namespace> identifies a registered namespace and <identifier> is the value assigned within that namespace. Example: Object Identifier (OID) "urn:oid:1.3.6.1.4.1.4555", UUID namespace "urn:uuid:550e8400-e29b-41d4-a716-446655440000", EIC namespace "urn:eic:10YNO-0--------C"

ATTRIBUTE DOES NOT EXIST

uuid

 Attribute 'uuid' Metadata:

 

Baseline Model

Destination Model

Alias

 

AllowDuplicates

 

false

Collection

 

false

Const

 

false

Container

 

Containment

 

Not Specified

Default

 

IsLiteral

 

true

IsOrdered

 

false

LowerBound

 

1

Name

 

uuid

Notes

 

A designation expressed as a Universally Unique Identifier (UUID) as defined in IETF RFC 4122 (and its successor RFC 9562). UUIDs are 128-bit identifiers designed to be globally unique without requiring a central registration authority. UUID names are commonly used in software systems and data exchanges to provide stable identifiers across distributed systems. Note: A UUID is typically represented as a 36-character string consisting of hexadecimal digits grouped in five sections separated by hyphens. Example: "550e8400-e29b-41d4-a716-446655440000"

Qualifier

 

Scale

 

0

Scope

 

public

Static

 

false

Stereotype

 

enum

Type

 

UpperBound

 

1

1..1

A designation expressed as a Universally Unique Identifier (UUID) as defined in IETF RFC 4122 (and its successor RFC 9562). UUIDs are 128-bit identifiers designed to be globally unique without requiring a central registration authority. UUID names are commonly used in software systems and data exchanges to provide stable identifiers across distributed systems. Note: A UUID is typically represented as a 36-character string consisting of hexadecimal digits grouped in five sections separated by hyphens. Example: "550e8400-e29b-41d4-a716-446655440000"

 Metadata:

 

Baseline Model

Destination Model

Abstract

 

false

Alias

 

Author

 

T. Kostic

Cardinality

 

Classifier

 

Complexity

 

1

Concurrency

 

GenFile

 

GenType

 

Java

IsLeaf

 

false

IsRoot

 

false

IsSpec

 

false

Keywords

 

Multiplicity

 

Name

 

NameTypeAuthority

Notes

 

Authority responsible for creation and management of names of a given type; typically an organization or an enterprise system.

ParentPackage

 

Core

Persistence

 

Phase

 

1.0

Scope

 

public

Status

 

Proposed

Stereotype

 

Style

 

Type

 

Class

Version

 

1.0

Visibility

 

 Attributes:

Baseline Model

Destination Model

ATTRIBUTE DOES NOT EXIST

description

 Attribute 'description' Metadata:

 

Baseline Model

Destination Model

Alias

 

AllowDuplicates

 

false

Collection

 

false

Const

 

false

Container

 

Containment

 

Not Specified

Default

 

IsLiteral

 

false

IsOrdered

 

false

LowerBound

 

0

Name

 

description

Notes

 

Description of the name type authority.

Qualifier

 

Scale

 

0

Scope

 

public

Static

 

false

Stereotype

 

Type

 

String

UpperBound

 

1

0..1

String

Description of the name type authority.

ATTRIBUTE DOES NOT EXIST

name

 Attribute 'name' Metadata:

 

Baseline Model

Destination Model

Alias

 

AllowDuplicates

 

false

Collection

 

false

Const

 

false

Container

 

Containment

 

Not Specified

Default

 

IsLiteral

 

false

IsOrdered

 

false

LowerBound

 

0

Name

 

name

Notes

 

Name of the name type authority.

Qualifier

 

Scale

 

0

Scope

 

public

Static

 

false

Stereotype

 

Type

 

String

UpperBound

 

1

0..1

String

Name of the name type authority.

 Links:

Generalization:

 Metadata:

 

Baseline Model

Destination Model

Alias

 

Direction

 

Source -> Destination

Name

 

Notes

 

Stereotype

 

Type

 

Generalization



Baseline Model

 

Destination Model

      GENERALIZATION DOES NOT EXIST

Source: (Identity)  [0]

      

Target: (NameTypeAuthority)  [0]

 Identity

 

 NameTypeAuthority



Source Role End Changes

 

Target Role End Changes

 

Baseline Model

Destination Model - Source (Identity)

Alias

 

Cardinality

 

0

Containment

 

Unspecified

End

 

Identity

IsAggregation

 

0

IsChangeable

 

none

IsNavigable

 

false

Name

 

Ordering

 

false

Scope

 

Public

TargetScope

 

instance

 

 

Baseline Model

Destination Model - Source (NameTypeAuthority)

Alias

 

Cardinality

 

0

Containment

 

Unspecified

End

 

NameTypeAuthority

IsAggregation

 

0

IsChangeable

 

none

IsNavigable

 

true

Name

 

Ordering

 

false

Scope

 

Public

TargetScope

 

instance

Association:

 Metadata:

 

Baseline Model

Destination Model

Alias

 

Direction

 

Unspecified

IsLeaf

 

false

IsRoot

 

false

Notes

 

Source Linked Feature

 

Stereotype

 

Target Linked Feature

 

Type

 

Association



Baseline Model

 

Destination Model

      ASSOCIATION DOES NOT EXIST

Source: (NameTypes)  [0..*]

      

Target: (NameTypeAuthority)  [0..1]

 NameType

 

 NameTypeAuthority



Source Role End Changes

 

Target Role End Changes

 

Baseline Model

Destination Model - Source (NameTypes)

Alias

 

Cardinality

 

0..*

Constraint

 

Containment

 

Unspecified

End

 

NameType

IsAggregation

 

none

IsChangeable

 

none

IsNavigable

 

true

Ordering

 

false

Qualifier

 

Role

 

NameTypes

RoleNote

 

All name types managed by this authority.

Scope

 

public

Stereotype

 

TargetScope

 

instance

roleType

 

 

 

Baseline Model

Destination Model - Source (NameTypeAuthority)

Alias

 

Cardinality

 

0..1

Constraint

 

Containment

 

Unspecified

End

 

NameTypeAuthority

IsAggregation

 

none

IsChangeable

 

none

IsNavigable

 

true

Ordering

 

false

Qualifier

 

Role

 

NameTypeAuthority

RoleNote

 

Authority responsible for managing names of this type.

Scope

 

public

Stereotype

 

TargetScope

 

instance

roleType

 

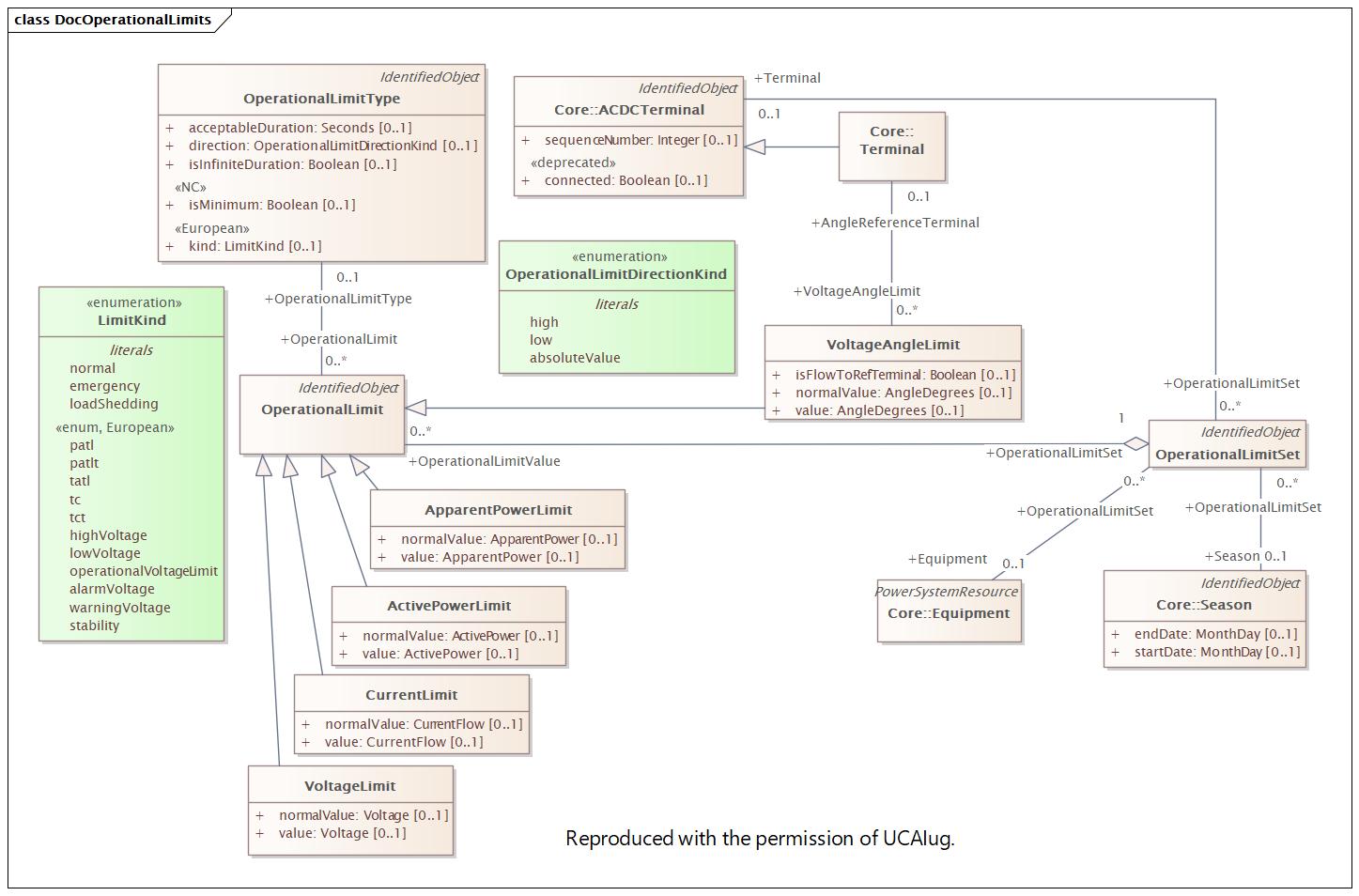
Moved Classes:

 Metadata:

 

Baseline Model

Destination Model

ParentPackage

LoadModel

Core

 Links:

Association:

 Metadata:

 

Baseline Model

Destination Model

Alias

 

Direction

 

Unspecified

IsLeaf

 

false

IsRoot

 

false

Notes

 

Source Linked Feature

 

Stereotype

 

Target Linked Feature

 

Type

 

Association



Baseline Model

 

Destination Model

      ASSOCIATION DOES NOT EXIST

Source: (Season)  [0..1]

      

Target: (OperationalLimitSet)  [0..*]

 Season

 

 OperationalLimitSet



Source Role End Changes

 

Target Role End Changes

 

Baseline Model

Destination Model - Source (Season)

Alias

 

Cardinality

 

0..1

Constraint

 

Containment

 

Unspecified

End

 

Season

IsAggregation

 

none

IsChangeable

 

none

IsNavigable

 

true

Ordering

 

false

Qualifier

 

Role

 

Season

RoleNote

 

The season for this operational limit set.

Scope

 

public

Stereotype

 

TargetScope

 

instance

roleType

 

 

 

Baseline Model

Destination Model - Source (OperationalLimitSet)

Alias

 

Cardinality

 

0..*

Constraint

 

Containment

 

Unspecified

End

 

OperationalLimitSet

IsAggregation

 

none

IsChangeable

 

none

IsNavigable

 

true

Ordering

 

false

Qualifier

 

Role

 

OperationalLimitSet

RoleNote

 

The operational limit set that has a season.

Scope

 

public

Stereotype

 

TargetScope

 

instance

roleType

 

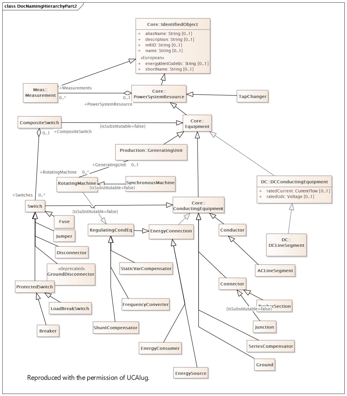
Changed Classes:

 Links:

Generalization:

 Metadata:

 

Baseline Model

Destination Model

Alias

 

Direction

 

Source -> Destination

Name

 

Notes

 

Stereotype

 

Type

 

Generalization



Baseline Model

 

Destination Model

      GENERALIZATION DOES NOT EXIST

Source: (TransformerEnd)  [0]

      

Target: (PowerSystemResource)  [0]

 TransformerEnd

 

 PowerSystemResource



Source Role End Changes

 

Target Role End Changes

 

Baseline Model

Destination Model - Source (TransformerEnd)

Alias

 

Cardinality

 

0

Containment

 

Unspecified

End

 

TransformerEnd

IsAggregation

 

0

IsChangeable

 

none

IsNavigable

 

false

Name

 

Ordering

 

false

Scope

 

Public

TargetScope

 

instance

 

 

Baseline Model

Destination Model - Source (PowerSystemResource)

Alias

 

Cardinality

 

0

Containment

 

Unspecified

End

 

PowerSystemResource

IsAggregation

 

0

IsChangeable

 

none

IsNavigable

 

true

Name

 

Ordering

 

false

Scope

 

Public

TargetScope

 

instance

 Metadata:

 

Baseline Model

Destination Model

Stereotype

 

deprecated

 Links:

Generalization:

Source: (TransformerEnd)  [0]

      

Target: (IdentifiedObject)  [0]

      REMOVED FROM MODEL

 TransformerEnd

 

 IdentifiedObject

 

Association:

Source: (AlternativeIdentifier)  [0..*]

      

Target: (UniqueIdentifiedObject)  [0..1]

      REMOVED FROM MODEL

 Name

 

 IdentifiedObject

 

 Links:

Association:



Baseline Model

 

Destination Model

Source: (NormalHeadFeeder)  [0..1]

      

Target: (NormalHeadTerminal)  [1..*]

 Feeder

 

 Terminal

Source: (NormalHeadFeeder)  [0..1]

      

Target: (NormalHeadTerminal)  [1..*]

 Feeder

 

 Terminal



Source Role End Changes

 

Target Role End Changes

 

Baseline Model - Source (NormalHeadFeeder)

Destination Model - Source (NormalHeadFeeder)

No changes to metadata on the source side.

 

 

Baseline Model - Source (NormalHeadTerminal)

Destination Model - Source (NormalHeadTerminal)

RoleNote

The normal head terminal or terminals of the feeder.

The normal head terminal (or terminals) of the feeder. The tracing is done towards the conducting equipment associated with the head terminal (or terminals).

Association:

Source: (Circuit)  [0..1]

      

Target: (EndTerminal)  [0..*]

      REMOVED FROM MODEL

 Circuit

 

 Terminal

 

 Links:

Association:

 Metadata:

 

Baseline Model

Destination Model

Alias

 

Direction

 

Unspecified

IsLeaf

 

false

IsRoot

 

false

Notes

 

Source Linked Feature

 

Stereotype

 

Target Linked Feature

 

Type

 

Association



Baseline Model

 

Destination Model

      ASSOCIATION DOES NOT EXIST

Source: (BaseVoltage)  [0..1]

      

Target: (ConnectivityNode)  [0..*]

 BaseVoltage

 

 ConnectivityNode



Source Role End Changes

 

Target Role End Changes

 

Baseline Model

Destination Model - Source (BaseVoltage)

Alias

 

Cardinality

 

0..1

Constraint

 

Containment

 

Unspecified

End

 

BaseVoltage

IsAggregation

 

none

IsChangeable

 

none

IsNavigable

 

true

Ordering

 

false

Qualifier

 

Role

 

BaseVoltage

RoleNote

 

The base voltage for the connectivity node. The association end ConnectivityNode.BaseVoltage is used only if the ConnectivityNode is not contained in a VoltageLevel. Otherwise use the association end VoltageLevel.BaseVoltage and disregard the relation ConnectivityNode.BaseVoltage. It is not required that the BaseVoltage of connected equipment is the same.

Scope

 

public

Stereotype

 

TargetScope

 

instance

roleType

 

 

 

Baseline Model

Destination Model - Source (ConnectivityNode)

Alias

 

Cardinality

 

0..*

Constraint

 

Containment

 

Unspecified

End

 

ConnectivityNode

IsAggregation

 

none

IsChangeable

 

none

IsNavigable

 

true

Ordering

 

false

Qualifier

 

Role

 

ConnectivityNode

RoleNote

 

The connectivity node that has this base voltage.

Scope

 

public

Stereotype

 

TargetScope

 

instance

roleType

 

 Links:

Association:

Source: (Circuit)  [0..1]

      

Target: (EndBay)  [0..*]

      REMOVED FROM MODEL

 Circuit

 

 Bay

 

 Metadata:

 

Baseline Model

Destination Model

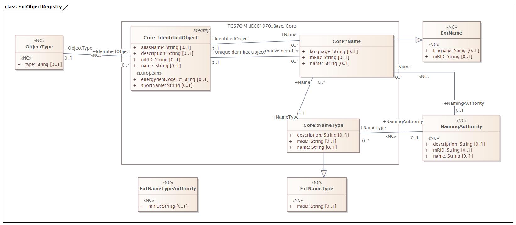
Notes

Type of name. Possible values for attribute 'name' are implementation dependent but standard profiles may specify types. An enterprise may have multiple IT systems each having its own local name for the same object, e.g. a planning system may have different names from an EMS. An object may also have different names within the same IT system, e.g. localName as defined in CIM version 14. The definition from CIM14 is:The localName is a human readable name of the object. It is a free text name local to a node in a naming hierarchy similar to a file directory structure. A power system related naming hierarchy may be: Substation, VoltageLevel, Equipment etc. Children of the same parent in such a hierarchy have names that typically are unique among them.

A specification that defines a non-standard name type used to classify and constrain Name object beyond the standardised NameKind enumeration. NameType provides constraints on name object and its relationships. NameType attributes carry constraints that can be used for restriction and validation of Name objects. It is not possible to use profiles to validate Name objects that are not using NameKind enumeration so NameType carries attributes that can provide restrictions on Name objects.

 Attributes:

Baseline Model

Destination Model

ATTRIBUTE DOES NOT EXIST

language

 Attribute 'language' Metadata:

 

Baseline Model

Destination Model

Alias

 

AllowDuplicates

 

false

Collection

 

false

Const

 

false

Container

 

Containment

 

Not Specified

Default

 

IsLiteral

 

IsOrdered

 

false

LowerBound

 

0

Name

 

language

Notes

 

The language attribute specifies the natural language of the Name.name string and shall conform to ISO 639-1. The language attribute does not participate in identity or uniqueness and is provided for information only.

Qualifier

 

Scale

 

0

Scope

 

public

Static

 

false

Stereotype

 

Type

 

String

UpperBound

 

1

0..1

String

The language attribute specifies the natural language of the Name.name string and shall conform to ISO 639-1. The language attribute does not participate in identity or uniqueness and is provided for information only.

ATTRIBUTE DOES NOT EXIST

maxNameLength

 Attribute 'maxNameLength' Metadata:

 

Baseline Model

Destination Model

Alias

 

AllowDuplicates

 

false

Collection

 

false

Const

 

false

Container

 

Containment

 

Not Specified

Default

 

IsLiteral

 

IsOrdered

 

false

LowerBound

 

1

Name

 

maxNameLength

Notes

 

Maximum length of the characters (not bytes) of the Name.name string.

Qualifier

 

Scale

 

0

Scope

 

public

Static

 

false

Stereotype

 

Type

 

Integer

UpperBound

 

1

1..1

Integer

Maximum length of the characters (not bytes) of the Name.name string.

ATTRIBUTE DOES NOT EXIST

regularExpression

 Attribute 'regularExpression' Metadata:

 

Baseline Model

Destination Model

Alias

 

AllowDuplicates

 

false

Collection

 

false

Const

 

false

Container

 

Containment

 

Not Specified

Default

 

IsLiteral

 

IsOrdered

 

false

LowerBound

 

1

Name

 

regularExpression

Notes

 

Regular expression pattern restricting Name.name string. The regular expression syntax shall conform to POSIX Extended Regular Expressions (ERE) as defined in IEEE Std 1003.1.

Qualifier

 

Scale

 

0

Scope

 

public

Static

 

false

Stereotype

 

Type

 

String

UpperBound

 

1

1..1

String

Regular expression pattern restricting Name.name string. The regular expression syntax shall conform to POSIX Extended Regular Expressions (ERE) as defined in IEEE Std 1003.1.

ATTRIBUTE DOES NOT EXIST

singleNamePerIdentifiedObject

 Attribute 'singleNamePerIdentifiedObject' Metadata:

 

Baseline Model

Destination Model

Alias

 

AllowDuplicates

 

false

Collection

 

false

Const

 

false

Container

 

Containment

 

Not Specified

Default

 

IsLiteral

 

IsOrdered

 

false

LowerBound

 

1

Name

 

singleNamePerIdentifiedObject

Notes

 

If true requires that all Name.IdentifiedObject associations are unique for all Name objects of the same NameType.

Qualifier

 

Scale

 

0

Scope

 

public

Static

 

false

Stereotype

 

Type

 

Boolean

UpperBound

 

1

1..1

Boolean

If true requires that all Name.IdentifiedObject associations are unique for all Name objects of the same NameType.

ATTRIBUTE DOES NOT EXIST

typeRef

 Attribute 'typeRef' Metadata:

 

Baseline Model

Destination Model

Alias

 

AllowDuplicates

 

false

Collection

 

false

Const

 

false

Container

 

Containment

 

Not Specified

Default

 

IsLiteral

 

IsOrdered

 

false

LowerBound

 

1

Name

 

typeRef

Notes

 

URI of the NameType.

Qualifier

 

Scale

 

0

Scope

 

public

Static

 

false

Stereotype

 

Type

 

URI

UpperBound

 

1

1..1

URI

URI of the NameType.

ATTRIBUTE DOES NOT EXIST

uniqueNamePerNameType

 Attribute 'uniqueNamePerNameType' Metadata:

 

Baseline Model

Destination Model

Alias

 

AllowDuplicates

 

false

Collection

 

false

Const

 

false

Container

 

Containment

 

Not Specified

Default

 

IsLiteral

 

IsOrdered

 

false

LowerBound

 

1

Name

 

uniqueNamePerNameType

Notes

 

If true requires that the Name.name strings are unique for all Name objects of the same NameType.

Qualifier

 

Scale

 

0

Scope

 

public

Static

 

false

Stereotype

 

Type

 

Boolean

UpperBound

 

1

1..1

Boolean

If true requires that the Name.name strings are unique for all Name objects of the same NameType.

mRID

 Attribute 'mRID' Metadata:

 

Baseline Model

Destination Model

Alias

 

AllowDuplicates

false

 

Collection

false

 

Const

false

 

Container

 

Containment

Not Specified

 

Default

 

IsLiteral

 

IsOrdered

false

 

LowerBound

0

 

Name

mRID

 

Notes

Master resource identifier issued by a model authority. The mRID is unique within an exchange context. Global uniqueness is easily achieved by using a UUID, as specified in RFC 4122, for the mRID. The use of UUID is strongly recommended.For CIMXML data files in RDF syntax conforming to IEC 61970-552, the mRID is mapped to rdf:ID or rdf:about attributes that identify CIM object elements.

 

Qualifier

 

Scale

0

 

Scope

public

 

Static

false

 

Stereotype

 

Type

String

 

UpperBound

1

 

0..1

String

Master resource identifier issued by a model authority. The mRID is unique within an exchange context. Global uniqueness is easily achieved by using a UUID, as specified in RFC 4122, for the mRID. The use of UUID is strongly recommended.For CIMXML data files in RDF syntax conforming to IEC 61970-552, the mRID is mapped to rdf:ID or rdf:about attributes that identify CIM object elements.

ATTRIBUTE REMOVED FROM MODEL

 Links:

Generalization:

 Metadata:

 

Baseline Model

Destination Model

Alias

 

Direction

 

Source -> Destination

Name

 

Notes

 

Stereotype

 

Type

 

Generalization



Baseline Model

 

Destination Model

      GENERALIZATION DOES NOT EXIST

Source: (Identity)  [0]

      

Target: (NameType)  [0]

 Identity

 

 NameType



Source Role End Changes

 

Target Role End Changes

 

Baseline Model

Destination Model - Source (Identity)

Alias

 

Cardinality

 

0

Containment

 

Unspecified

End

 

Identity

IsAggregation

 

0

IsChangeable

 

none

IsNavigable

 

false

Name

 

Ordering

 

false

Scope

 

Public

TargetScope

 

instance

 

 

Baseline Model

Destination Model - Source (NameType)

Alias

 

Cardinality

 

0

Containment

 

Unspecified

End

 

NameType

IsAggregation

 

0

IsChangeable

 

none

IsNavigable

 

true

Name

 

Ordering

 

false

Scope

 

Public

TargetScope

 

instance

Association:

 Metadata:

 

Baseline Model

Destination Model

Alias

 

Direction

 

Unspecified

IsLeaf

 

false

IsRoot

 

false

Notes

 

Source Linked Feature

 

Stereotype

 

Target Linked Feature

 

Type

 

Association



Baseline Model

 

Destination Model

      ASSOCIATION DOES NOT EXIST

Source: (NameTypes)  [0..*]

      

Target: (NameTypeAuthority)  [0..1]

 NameType

 

 NameTypeAuthority



Source Role End Changes

 

Target Role End Changes

 

Baseline Model

Destination Model - Source (NameTypes)

Alias

 

Cardinality

 

0..*

Constraint

 

Containment

 

Unspecified

End

 

NameType

IsAggregation

 

none

IsChangeable

 

none

IsNavigable

 

true

Ordering

 

false

Qualifier

 

Role

 

NameTypes

RoleNote

 

All name types managed by this authority.

Scope

 

public

Stereotype

 

TargetScope

 

instance

roleType

 

 

 

Baseline Model

Destination Model - Source (NameTypeAuthority)

Alias

 

Cardinality

 

0..1

Constraint

 

Containment

 

Unspecified

End

 

NameTypeAuthority

IsAggregation

 

none

IsChangeable

 

none

IsNavigable

 

true

Ordering

 

false

Qualifier

 

Role

 

NameTypeAuthority

RoleNote

 

Authority responsible for managing names of this type.

Scope

 

public

Stereotype

 

TargetScope

 

instance

roleType

 

Association:



Baseline Model

 

Destination Model

Source: (NameType)  [0..1]

      

Target: (Name)  [0..*]

 NameType

 

 Name

Source: (NameType)  [0..1]

      

Target: (Names)  [0..*]

 NameType

 

 Name



Source Role End Changes

 

Target Role End Changes

 

Baseline Model - Source (NameType)

Destination Model - Source (NameType)

No changes to metadata on the source side.

 

 

Baseline Model - Source (Name)

Destination Model - Source (Names)

Role

Name

Names

Association:

Source: (NameType)  [0..*]

      

Target: (NamingAuthority)  [0..1]

      REMOVED FROM MODEL

 NameType

 

 NamingAuthority

 

 Links:

Association:

 Metadata:

 

Baseline Model

Destination Model

Alias

 

Direction

 

Unspecified

IsLeaf

 

false

IsRoot

 

false

Notes

 

Source Linked Feature

 

Stereotype

 

Target Linked Feature

 

Type

 

Association



Baseline Model

 

Destination Model

      ASSOCIATION DOES NOT EXIST

Source: (BaseVoltage)  [0..1]

      

Target: (ConnectivityNode)  [0..*]

 BaseVoltage

 

 ConnectivityNode



Source Role End Changes

 

Target Role End Changes

 

Baseline Model

Destination Model - Source (BaseVoltage)

Alias

 

Cardinality

 

0..1

Constraint

 

Containment

 

Unspecified

End

 

BaseVoltage

IsAggregation

 

none

IsChangeable

 

none

IsNavigable

 

true

Ordering

 

false

Qualifier

 

Role

 

BaseVoltage

RoleNote

 

The base voltage for the connectivity node. The association end ConnectivityNode.BaseVoltage is used only if the ConnectivityNode is not contained in a VoltageLevel. Otherwise use the association end VoltageLevel.BaseVoltage and disregard the relation ConnectivityNode.BaseVoltage. It is not required that the BaseVoltage of connected equipment is the same.

Scope

 

public

Stereotype

 

TargetScope

 

instance

roleType

 

 

 

Baseline Model

Destination Model - Source (ConnectivityNode)

Alias

 

Cardinality

 

0..*

Constraint

 

Containment

 

Unspecified

End

 

ConnectivityNode

IsAggregation

 

none

IsChangeable

 

none

IsNavigable

 

true

Ordering

 

false

Qualifier

 

Role

 

ConnectivityNode

RoleNote

 

The connectivity node that has this base voltage.

Scope

 

public

Stereotype

 

TargetScope

 

instance

roleType

 

 Metadata:

 

Baseline Model

Destination Model

Stereotype

 

deprecated

 Metadata:

 

Baseline Model

Destination Model

Notes

The Name class, in possible combination with a name type and a naming authority provides the means to define any number of names or alternative identifiers for an object.

The Name class allows for the introduction of one of more alternative names or alternative identifiers for an object identified by association to IdentifiedObject, which need to have associated NameType or nameKind. Example: display label such as “T1”; alternative mRID; alternative address text; serial number of the device; etc.

 Attributes:

Baseline Model

Destination Model

ATTRIBUTE DOES NOT EXIST

nameKind

 Attribute 'nameKind' Metadata:

 

Baseline Model

Destination Model

Alias

 

AllowDuplicates

 

false

Collection

 

false

Const

 

false

Container

 

Containment

 

Not Specified

Default

 

IsLiteral

 

IsOrdered

 

false

LowerBound

 

0

Name

 

nameKind

Notes

 

NameKind provides standardised categories that profile restrictions and validations can reference directly in profiles. Different profiles can use NameKind enumerations to restrict name differently (for example local enumeration can be 32 characters long in one profile and 16 in another). Additional constraints or specialisations may be defined through NameType.

Qualifier

 

Scale

 

0

Scope

 

public

Static

 

false

Stereotype

 

Type

 

NameKind

UpperBound

 

1

0..1

NameKind

NameKind provides standardised categories that profile restrictions and validations can reference directly in profiles. Different profiles can use NameKind enumerations to restrict name differently (for example local enumeration can be 32 characters long in one profile and 16 in another). Additional constraints or specialisations may be defined through NameType.

language

 Attribute 'language' Metadata:

 

Baseline Model

Destination Model

Alias

 

AllowDuplicates

false

 

Collection

false

 

Const

false

 

Container

 

Containment

Not Specified

 

Default

 

IsLiteral

 

IsOrdered

false

 

LowerBound

0

 

Name

language

 

Notes

Shall be specified as an IETF BCP 47 language tag (e.g. en-US). Applies to the Name.name attribute. IETF language tags combine subtags from other standards such as ISO 639, ISO 15924, ISO 3166-1, and UN M.49. The tag structure has been standardized by the IETF in Best Current Practice (BCP) 47; the subtags are maintained by the IANA Language Subtag Registry.

 

Qualifier

 

Scale

0

 

Scope

public

 

Static

false

 

Stereotype

 

Type

String

 

UpperBound

1

 

0..1

String

Shall be specified as an IETF BCP 47 language tag (e.g. en-US). Applies to the Name.name attribute. IETF language tags combine subtags from other standards such as ISO 639, ISO 15924, ISO 3166-1, and UN M.49. The tag structure has been standardized by the IETF in Best Current Practice (BCP) 47; the subtags are maintained by the IANA Language Subtag Registry.

ATTRIBUTE REMOVED FROM MODEL

mRID

 Attribute 'mRID' Metadata:

 

Baseline Model

Destination Model

Alias

 

AllowDuplicates

false

 

Collection

false

 

Const

false

 

Container

 

Containment

Not Specified

 

Default

 

IsLiteral

 

IsOrdered

false

 

LowerBound

0

 

Name

mRID

 

Notes

Master resource identifier issued by a model authority. The mRID is unique within an exchange context. Global uniqueness is easily achieved by using a UUID, as specified in RFC 4122, for the mRID. The use of UUID is strongly recommended.For CIMXML data files in RDF syntax conforming to IEC 61970-552, the mRID is mapped to rdf:ID or rdf:about attributes that identify CIM object elements.

 

Qualifier

 

Scale

0

 

Scope

public

 

Static

false

 

Stereotype

 

Type

String

 

UpperBound

1

 

0..1

String

Master resource identifier issued by a model authority. The mRID is unique within an exchange context. Global uniqueness is easily achieved by using a UUID, as specified in RFC 4122, for the mRID. The use of UUID is strongly recommended.For CIMXML data files in RDF syntax conforming to IEC 61970-552, the mRID is mapped to rdf:ID or rdf:about attributes that identify CIM object elements.

ATTRIBUTE REMOVED FROM MODEL

 Links:

Generalization:

 Metadata:

 

Baseline Model

Destination Model

Alias

 

Direction

 

Source -> Destination

Name

 

Notes

 

Stereotype

 

Type

 

Generalization



Baseline Model

 

Destination Model

      GENERALIZATION DOES NOT EXIST

Source: (Identity)  [0]

      

Target: (Name)  [0]

 Identity

 

 Name



Source Role End Changes

 

Target Role End Changes

 

Baseline Model

Destination Model - Source (Identity)

Alias

 

Cardinality

 

0

Containment

 

Unspecified

End

 

Identity

IsAggregation

 

0

IsChangeable

 

none

IsNavigable

 

false

Name

 

Ordering

 

false

Scope

 

Public

TargetScope

 

instance

 

 

Baseline Model

Destination Model - Source (Name)

Alias

 

Cardinality

 

0

Containment

 

Unspecified

End

 

Name

IsAggregation

 

0

IsChangeable

 

none

IsNavigable

 

true

Name

 

Ordering

 

false

Scope

 

Public

TargetScope

 

instance

Association:



Baseline Model

 

Destination Model

Source: (NameType)  [0..1]

      

Target: (Name)  [0..*]

 NameType

 

 Name

Source: (NameType)  [0..1]

      

Target: (Names)  [0..*]

 NameType

 

 Name



Source Role End Changes

 

Target Role End Changes

 

Baseline Model - Source (NameType)

Destination Model - Source (NameType)

No changes to metadata on the source side.

 

 

Baseline Model - Source (Name)

Destination Model - Source (Names)

Role

Name

Names

Association:

Source: (AlternativeIdentifier)  [0..*]

      

Target: (UniqueIdentifiedObject)  [0..1]

      REMOVED FROM MODEL

 Name

 

 IdentifiedObject

 

 Metadata:

 

Baseline Model

Destination Model

Notes

Authority responsible for creation and management of names of a given name type and/or name; typically an organization or an enterprise system.

Authority responsible for creation and management of names of a given name; typically an organization or an enterprise system.

 Attributes:

Baseline Model

Destination Model

mRID

 Attribute 'mRID' Metadata:

 

Baseline Model

Destination Model

Alias

 

AllowDuplicates

false

 

Collection

false

 

Const

false

 

Container

 

Containment

Not Specified

 

Default

 

IsLiteral

 

IsOrdered

false

 

LowerBound

0

 

Name

mRID

 

Notes

Master resource identifier issued by a model authority. The mRID is unique within an exchange context. Global uniqueness is easily achieved by using a UUID, as specified in RFC 4122, for the mRID. The use of UUID is strongly recommended.For CIMXML data files in RDF syntax conforming to IEC 61970-552, the mRID is mapped to rdf:ID or rdf:about attributes that identify CIM object elements.

 

Qualifier

 

Scale

0

 

Scope

public

 

Static

false

 

Stereotype

 

Type

String

 

UpperBound

1

 

0..1

String

Master resource identifier issued by a model authority. The mRID is unique within an exchange context. Global uniqueness is easily achieved by using a UUID, as specified in RFC 4122, for the mRID. The use of UUID is strongly recommended.For CIMXML data files in RDF syntax conforming to IEC 61970-552, the mRID is mapped to rdf:ID or rdf:about attributes that identify CIM object elements.

ATTRIBUTE REMOVED FROM MODEL

 Links:

Generalization:

 Metadata:

 

Baseline Model

Destination Model

Alias

 

Direction

 

Source -> Destination

Name

 

Notes

 

Stereotype

 

Type

 

Generalization



Baseline Model

 

Destination Model

      GENERALIZATION DOES NOT EXIST

Source: (Identity)  [0]

      

Target: (NamingAuthority)  [0]

 Identity

 

 NamingAuthority



Source Role End Changes

 

Target Role End Changes

 

Baseline Model

Destination Model - Source (Identity)

Alias

 

Cardinality

 

0

Containment

 

Unspecified

End

 

Identity

IsAggregation

 

0

IsChangeable

 

none

IsNavigable

 

false

Name

 

Ordering

 

false

Scope

 

Public

TargetScope

 

instance

 

 

Baseline Model

Destination Model - Source (NamingAuthority)

Alias

 

Cardinality

 

0

Containment

 

Unspecified

End

 

NamingAuthority

IsAggregation

 

0

IsChangeable

 

none

IsNavigable

 

true

Name

 

Ordering

 

false

Scope

 

Public

TargetScope

 

instance

Association:

Source: (NameType)  [0..*]

      

Target: (NamingAuthority)  [0..1]

      REMOVED FROM MODEL

 NameType

 

 NamingAuthority

 

 Links:

Generalization:

 Metadata:

 

Baseline Model

Destination Model

Alias

 

Direction

 

Source -> Destination

Name

 

Notes

 

Stereotype

 

Type

 

Generalization



Baseline Model

 

Destination Model

      GENERALIZATION DOES NOT EXIST

Source: (Identity)  [0]

      

Target: (NamingAuthority)  [0]

 Identity

 

 NamingAuthority



Source Role End Changes

 

Target Role End Changes

 

Baseline Model

Destination Model - Source (Identity)

Alias

 

Cardinality

 

0

Containment

 

Unspecified

End

 

Identity

IsAggregation

 

0

IsChangeable

 

none

IsNavigable

 

false

Name

 

Ordering

 

false

Scope

 

Public

TargetScope

 

instance

 

 

Baseline Model

Destination Model - Source (NamingAuthority)

Alias

 

Cardinality

 

0

Containment

 

Unspecified

End

 

NamingAuthority

IsAggregation

 

0

IsChangeable

 

none

IsNavigable

 

true

Name

 

Ordering

 

false

Scope

 

Public

TargetScope

 

instance

Generalization:

 Metadata:

 

Baseline Model

Destination Model

Alias

 

Direction

 

Source -> Destination

Name

 

Notes

 

Stereotype

 

Type

 

Generalization



Baseline Model

 

Destination Model

      GENERALIZATION DOES NOT EXIST

Source: (Identity)  [0]

      

Target: (NameTypeAuthority)  [0]

 Identity

 

 NameTypeAuthority



Source Role End Changes

 

Target Role End Changes

 

Baseline Model

Destination Model - Source (Identity)

Alias

 

Cardinality

 

0

Containment

 

Unspecified

End

 

Identity

IsAggregation

 

0

IsChangeable

 

none

IsNavigable

 

false

Name

 

Ordering

 

false

Scope

 

Public

TargetScope

 

instance

 

 

Baseline Model

Destination Model - Source (NameTypeAuthority)

Alias

 

Cardinality

 

0

Containment

 

Unspecified

End

 

NameTypeAuthority

IsAggregation

 

0

IsChangeable

 

none

IsNavigable

 

true

Name

 

Ordering

 

false

Scope

 

Public

TargetScope

 

instance

Generalization:

 Metadata:

 

Baseline Model

Destination Model

Alias

 

Direction

 

Source -> Destination

Name

 

Notes

 

Stereotype

 

Type

 

Generalization



Baseline Model

 

Destination Model

      GENERALIZATION DOES NOT EXIST

Source: (Identity)  [0]

      

Target: (Name)  [0]

 Identity

 

 Name



Source Role End Changes

 

Target Role End Changes

 

Baseline Model

Destination Model - Source (Identity)

Alias

 

Cardinality

 

0

Containment

 

Unspecified

End

 

Identity

IsAggregation

 

0

IsChangeable

 

none

IsNavigable

 

false

Name

 

Ordering

 

false

Scope

 

Public

TargetScope

 

instance

 

 

Baseline Model

Destination Model - Source (Name)

Alias

 

Cardinality

 

0

Containment

 

Unspecified

End

 

Name

IsAggregation

 

0

IsChangeable

 

none

IsNavigable

 

true

Name

 

Ordering

 

false

Scope

 

Public

TargetScope

 

instance

Generalization:

 Metadata:

 

Baseline Model

Destination Model

Alias

 

Direction

 

Source -> Destination

Name

 

Notes

 

Stereotype

 

Type

 

Generalization



Baseline Model

 

Destination Model

      GENERALIZATION DOES NOT EXIST

Source: (Identity)  [0]

      

Target: (NameType)  [0]

 Identity

 

 NameType



Source Role End Changes

 

Target Role End Changes

 

Baseline Model

Destination Model - Source (Identity)

Alias

 

Cardinality

 

0

Containment

 

Unspecified

End

 

Identity

IsAggregation

 

0

IsChangeable

 

none

IsNavigable

 

false

Name

 

Ordering

 

false

Scope

 

Public

TargetScope

 

instance

 

 

Baseline Model

Destination Model - Source (NameType)

Alias

 

Cardinality

 

0

Containment

 

Unspecified

End

 

NameType

IsAggregation

 

0

IsChangeable

 

none

IsNavigable

 

true

Name

 

Ordering

 

false

Scope

 

Public

TargetScope

 

instance

 Links:

Association:



Baseline Model

 

Destination Model

Source: (NormalHeadFeeder)  [0..1]

      

Target: (NormalHeadTerminal)  [1..*]

 Feeder

 

 Terminal

Source: (NormalHeadFeeder)  [0..1]

      

Target: (NormalHeadTerminal)  [1..*]

 Feeder

 

 Terminal



Source Role End Changes

 

Target Role End Changes

 

Baseline Model - Source (NormalHeadFeeder)

Destination Model - Source (NormalHeadFeeder)

No changes to metadata on the source side.

 

 

Baseline Model - Source (NormalHeadTerminal)

Destination Model - Source (NormalHeadTerminal)

RoleNote

The normal head terminal or terminals of the feeder.

The normal head terminal (or terminals) of the feeder. The tracing is done towards the conducting equipment associated with the head terminal (or terminals).

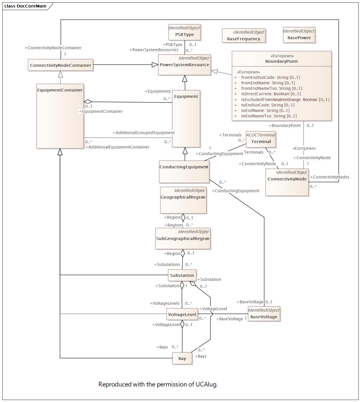
Changed Diagrams:

 Metadata:

 

Baseline Model

Destination Model

ModifiedDate

2024-12-06 10:44:14

2025-12-05 12:57:54

 Diagram:

Baseline Model

Destination Model

DocCoreMain Diagram

DocCoreMain Diagram

 Metadata:

 

Baseline Model

Destination Model

ModifiedDate

2024-12-06 19:43:53

2026-04-22 09:35:56

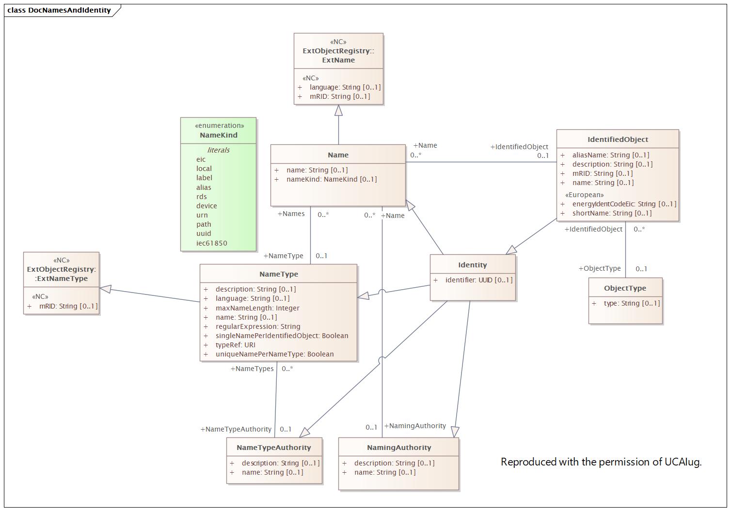
 Diagram:

Baseline Model

Destination Model

DocNamesAndIdentity Diagram

DocNamesAndIdentity Diagram

 Metadata:

 

Baseline Model

Destination Model

ModifiedDate

2024-12-06 19:44:11

2025-04-08 00:52:42

 Diagram:

Baseline Model

Destination Model

DocFeederContainment Diagram

DocFeederContainment Diagram

 Diagram:

Baseline Model

Destination Model

DocOperatingShare Diagram

DocOperatingShare Diagram

Added Classes:

 Metadata:

 

Baseline Model

Destination Model

Abstract

 

false

Alias

 

Author

 

chiva

Cardinality

 

Classifier

 

Complexity

 

1

Concurrency

 

GenFile

 

GenType

 

Java

IsLeaf

 

false

IsRoot

 

false

IsSpec

 

false

Keywords

 

Multiplicity

 

Name

 

FiniteFloat

Notes

 

Represents positive and negative real numbers with single precision, typically using 32-bit floating-point representation. It is constrained to finite numbers and does not support special symbols like NaN, positive infinity, or negative infinity due to backward compatibility concerns. Example: 3.14, -27.89, 1.2345E2 (scientific notation for 123.45).

ParentPackage

 

Domain

Persistence

 

Phase

 

1.0

Scope

 

public

Status

 

Proposed

Stereotype

 

ConstrainedPrimitive

Style

 

Type

 

Class

Version

 

1.0

Visibility

 

 Metadata:

 

Baseline Model

Destination Model

Abstract

 

false

Alias

 

Author

 

chiva

Cardinality

 

Classifier

 

Complexity

 

1

Concurrency

 

GenFile

 

GenType

 

Java

IsLeaf

 

false

IsRoot

 

false

IsSpec

 

false

Keywords

 

Multiplicity

 

Name

 

MonetaryAmount

Notes

 

A monetary value expressed as a number in a specified currency.

ParentPackage

 

Domain

Persistence

 

Phase

 

1.0

Scope

 

public

Status

 

Proposed

Stereotype

 

Compound

Style

 

Type

 

Class

Version

 

1.0

Visibility

 

 Attributes:

Baseline Model

Destination Model

ATTRIBUTE DOES NOT EXIST

currency

 Attribute 'currency' Metadata:

 

Baseline Model

Destination Model

Alias

 

AllowDuplicates

 

false

Collection

 

false

Const

 

false

Container

 

Containment

 

Not Specified

Default

 

IsLiteral

 

IsOrdered

 

false

LowerBound

 

0

Name

 

currency

Notes

 

Currency code for the monetary amount (e.g., "EUR", "USD", "NOK").

Qualifier

 

Scale

 

0

Scope

 

public

Static

 

false

Stereotype

 

Type

 

Currency

UpperBound

 

1

0..1

Currency

Currency code for the monetary amount (e.g., "EUR", "USD", "NOK").

ATTRIBUTE DOES NOT EXIST

value

 Attribute 'value' Metadata:

 

Baseline Model

Destination Model

Alias

 

AllowDuplicates

 

false

Collection

 

false

Const

 

false

Container

 

Containment

 

Not Specified

Default

 

IsLiteral

 

IsOrdered

 

false

LowerBound

 

0

Name

 

value

Notes

 

Numeric value of the monetary amount, typically expressed with a fixed precision (e.g., 2 decimals for most currencies).

Qualifier

 

Scale

 

0

Scope

 

public

Static

 

false

Stereotype

 

Type

 

Decimal

UpperBound

 

1

0..1

Decimal

Numeric value of the monetary amount, typically expressed with a fixed precision (e.g., 2 decimals for most currencies).

 Metadata:

 

Baseline Model

Destination Model

Abstract

 

false

Alias

 

Author

 

chiva

Cardinality

 

Classifier

 

Complexity

 

1

Concurrency

 

GenFile

 

GenType

 

Java

IsLeaf

 

false

IsRoot

 

false

IsSpec

 

false

Keywords

 

Multiplicity

 

Name

 

PositiveDouble

Notes

 

Represents a double-precision floating-point value strictly greater than zero. Used where only positive real numbers are valid (e.g., distances, rates). Example: 0.0001, 3.14, 1.0e5.

ParentPackage

 

Domain

Persistence

 

Phase

 

1.0

Scope

 

public

Status

 

Proposed

Stereotype

 

ConstrainedPrimitive

Style

 

Type

 

Class

Version

 

1.0

Visibility

 

 Metadata:

 

Baseline Model

Destination Model

Abstract

 

false

Alias

 

Author

 

selaost1

Cardinality

 

Classifier

 

Complexity

 

1

Concurrency

 

GenFile

 

GenType

 

Java

IsLeaf

 

false

IsRoot

 

false

IsSpec

 

false

Keywords

 

Multiplicity

 

Name

 

Month

Notes

 

A datatype representing a specific month in a year. Example: November.

ParentPackage

 

Domain

Persistence

 

Phase

 

1.0

Scope

 

public

Status

 

Proposed

Stereotype

 

Primitive

Style

 

Type

 

Class

Version

 

1.0

Visibility

 

 Metadata:

 

Baseline Model

Destination Model

Abstract

 

false

Alias

 

Author

 

chiva

Cardinality

 

Classifier

 

Complexity

 

1

Concurrency

 

GenFile

 

GenType

 

Java

IsLeaf

 

false

IsRoot

 

false

IsSpec

 

false

Keywords

 

Multiplicity

 

Name

 

URN

Notes

 

Represents a Uniform Resource Name (URN), which is a type of URI that serves as a persistent, location-independent resource identifier, URN follow the pattern: urn:namespace:identifier. Unlike URLs, URNs do not specify a retrieval mechanism but instead uniquely name a resource within a particular namespace. Example: urn:isbn:0451450523.

ParentPackage

 

Domain

Persistence

 

Phase

 

1.0

Scope

 

public

Status

 

Proposed

Stereotype

 

ConstrainedPrimitive

Style

 

Type

 

Class

Version

 

1.0

Visibility

 

 Metadata:

 

Baseline Model

Destination Model

Abstract

 

false

Alias

 

Author

 

chiva

Cardinality

 

Classifier

 

Complexity

 

1

Concurrency

 

GenFile

 

GenType

 

IsLeaf

 

false

IsRoot

 

false

IsSpec

 

false

Keywords

 

Multiplicity

 

Name

 

PositiveInteger

Notes

 

A datatype representing whole numbers greater than zero. Examples: 1, 2, 3.

ParentPackage

 

Domain

Persistence

 

Phase

 

Scope

 

public

Status

 

Proposed

Stereotype

 

Primitive

Style

 

Type

 

Class

Version

 

Visibility

 

 Metadata:

 

Baseline Model

Destination Model

Abstract

 

false

Alias

 

Author

 

chiva

Cardinality

 

Classifier

 

Complexity

 

1

Concurrency

 

GenFile

 

GenType

 

Java

IsLeaf

 

false

IsRoot

 

false

IsSpec

 

false

Keywords

 

Multiplicity

 

Name

 

DayTZ

Notes

 

A restriction on Day that explicitly requires a time zone reference to maintain consistency in date-sensitive applications such as legal documentation, historical records, and global event coordination. Example: ---05Z (UTC) or ---05+03:00 (UTC+3).

ParentPackage

 

Domain

Persistence

 

Phase

 

1.0

Scope

 

public

Status

 

Proposed

Stereotype

 

ConstrainedPrimitive

Style

 

Type

 

Class

Version

 

1.0

Visibility

 

 Metadata:

 

Baseline Model

Destination Model

Abstract

 

false

Alias

 

Author

 

chiva

Cardinality

 

Classifier

 

Complexity

 

1

Concurrency

 

GenFile

 

GenType

 

IsLeaf

 

false

IsRoot

 

false

IsSpec

 

false

Keywords

 

Multiplicity

 

Name

 

NonNegativeInteger

Notes

 

A datatype representing whole numbers greater than or equal to zero. Examples: 0, 1, 2.

ParentPackage

 

Domain

Persistence

 

Phase

 

Scope

 

public

Status

 

Proposed

Stereotype

 

Primitive

Style

 

Type

 

Class

Version

 

Visibility

 

 Metadata:

 

Baseline Model

Destination Model

Abstract

 

false

Alias

 

Author

 

chiva

Cardinality

 

Classifier

 

Complexity

 

1

Concurrency

 

GenFile

 

GenType

 

Java

IsLeaf

 

false

IsRoot

 

false

IsSpec

 

false

Keywords

 

Multiplicity

 

Name

 

Language

Notes

 

Represents textual values that identifier a language based on a structured format that includes language codes, optional region codes, and script subtags. This ensures consistency in multilingual data processing, localization, metadata tagging, and content negotiation.Example: Valid examples: "en", "fr", "es-ES", "zh-Hans", "nb-NO". Not valid examples: "english", "Français", "norwegian", "zh-hant-cn" (invalid format).

ParentPackage

 

Domain

Persistence

 

Phase

 

1.0

Scope

 

public

Status

 

Proposed

Stereotype

 

ConstrainedPrimitive

Style

 

Type

 

Class

Version

 

1.0

Visibility

 

 Metadata:

 

Baseline Model

Destination Model

Abstract

 

false

Alias

 

Author

 

chiva

Cardinality

 

Classifier

 

Complexity

 

1

Concurrency

 

GenFile

 

GenType

 

IsLeaf

 

false

IsRoot

 

false

IsSpec

 

false

Keywords

 

Multiplicity

 

Name

 

NonPositiveInteger

Notes

 

A datatype representing whole numbers less than or equal to zero. Examples: -2, -1, 0.

ParentPackage

 

Domain

Persistence

 

Phase

 

Scope

 

public

Status

 

Proposed

Stereotype

 

Primitive

Style

 

Type

 

Class

Version

 

Visibility

 

 Metadata:

 

Baseline Model

Destination Model

Abstract

 

false

Alias

 

Author

 

chiva

Cardinality

 

Classifier

 

Complexity

 

1

Concurrency

 

GenFile

 

GenType

 

Java

IsLeaf

 

false

IsRoot

 

false

IsSpec

 

false

Keywords

 

Multiplicity

 

Name

 

MonthDayTZ

Notes

 

A restriction on MonthDay that explicitly requires a time zone reference to ensure consistency for recurring events, anniversaries, and time-sensitive records across different locations. Helps prevent misalignment of significant dates when used in international applications. Example: --12-25Z (UTC) or --12-25-04:00 (UTC-4).

ParentPackage

 

Domain

Persistence

 

Phase

 

1.0

Scope

 

public

Status

 

Proposed

Stereotype

 

ConstrainedPrimitive

Style

 

Type

 

Class

Version

 

1.0

Visibility

 

 Metadata:

 

Baseline Model

Destination Model

Abstract

 

false

Alias

 

Author

 

chiva

Cardinality

 

Classifier

 

Complexity

 

1

Concurrency

 

GenFile

 

GenType

 

Java

IsLeaf

 

false

IsRoot

 

false

IsSpec

 

false

Keywords

 

Multiplicity

 

Name

 

Normalised

Notes

 

Represents textual values where leading and trailing whitespace, line breaks, tab characters, and carriage returns are prohibited. This constraint ensures consistency in data processing, avoiding unintended mismatches in validation, duplicate detection. Example: " example ", "example " (leading/trailing spaces), "example\ttext" (tab character), "example\ntext" (line break) are not allowed, but "This is an example." is allowed.

ParentPackage

 

Domain

Persistence

 

Phase

 

1.0

Scope

 

public

Status

 

Proposed

Stereotype

 

ConstrainedPrimitive

Style

 

Type

 

Class

Version

 

1.0

Visibility

 

 Metadata:

 

Baseline Model

Destination Model

Abstract

 

false

Alias

 

Author

 

kdemaree

Cardinality

 

Classifier

 

Complexity

 

1

Concurrency

 

GenFile

 

GenType

 

Java

IsLeaf

 

false

IsRoot

 

false

IsSpec

 

false

Keywords

 

Multiplicity

 

Name

 

Day

Notes

 

A datatype representing a specific day of a month. Example: 5th day of the month.

ParentPackage

 

Domain

Persistence

 

Phase

 

1.0

Scope

 

public

Status

 

Proposed

Stereotype

 

Primitive

Style

 

Type

 

Class

Version

 

1.0

Visibility

 

 Metadata:

 

Baseline Model

Destination Model

Abstract

 

false

Alias

 

Author

 

chiva

Cardinality

 

Classifier

 

Complexity

 

1

Concurrency

 

GenFile

 

GenType

 

Java

IsLeaf

 

false

IsRoot

 

false

IsSpec

 

false

Keywords

 

Multiplicity

 

Name

 

Binary

Notes

 

Represents binary data in textual formats that require a consistent encoding mechanism for interoperability across systems. Used in scenarios where non-textual data needs to be represented in structured data formats such as JSON-LD and XML. Example: A binary file converted into a textual format for storage or transmission.

ParentPackage

 

Domain

Persistence

 

Phase

 

1.0

Scope

 

public

Status

 

Proposed

Stereotype

 

ConstrainedPrimitive

Style

 

Type

 

Class

Version

 

1.0

Visibility

 

 Metadata:

 

Baseline Model

Destination Model

Abstract

 

false

Alias

 

Author

 

chiva

Cardinality

 

Classifier

 

Complexity

 

1

Concurrency

 

GenFile

 

GenType

 

Java

IsLeaf

 

false

IsRoot

 

false

IsSpec

 

false

Keywords

 

Multiplicity

 

Name

 

Email

Notes

 

Represents an email address as a textual constraint that includes a domain component. Email follows local-part@domain where the domain is a registered and valid host. Example: user@example.com.

ParentPackage

 

Domain

Persistence

 

Phase

 

1.0

Scope

 

public

Status

 

Proposed

Stereotype

 

ConstrainedPrimitive

Style

 

Type

 

Class

Version

 

1.0

Visibility

 

 Metadata:

 

Baseline Model

Destination Model

Abstract

 

false

Alias

 

Author

 

kdemaree

Cardinality

 

Classifier

 

Complexity

 

1

Concurrency

 

GenFile

 

GenType

 

Java

IsLeaf

 

false

IsRoot

 

false

IsSpec

 

false

Keywords

 

Multiplicity

 

Name

 

Year

Notes

 

A datatype representing a calendar year. Example: 2025.

ParentPackage

 

Domain

Persistence

 

Phase

 

1.0

Scope

 

public

Status

 

Proposed

Stereotype

 

Primitive

Style

 

Type

 

Class

Version

 

1.0

Visibility

 

 Metadata:

 

Baseline Model

Destination Model

Abstract

 

false

Alias

 

Author

 

chiva

Cardinality

 

Classifier

 

Complexity

 

1

Concurrency

 

GenFile

 

GenType

 

Java

IsLeaf

 

false

IsRoot

 

false

IsSpec

 

false

Keywords

 

Multiplicity

 

Name

 

Version

Notes

 

Represents a version identifier that is a textual constraint following Semantic Versioning (SemVer 2.0.0) principles: MAJOR.MINOR.PATCH[-PRERELEASE][+BUILD]. The version consists of a sequence of numbers and optional alphanumeric identifiers that indicate changes in a system, model, or software over time. Example: 1.0.0, 0.9.3-beta.

ParentPackage

 

Domain

Persistence

 

Phase

 

1.0

Scope

 

public

Status

 

Proposed

Stereotype

 

ConstrainedPrimitive

Style

 

Type

 

Class

Version

 

1.0

Visibility

 

 Metadata:

 

Baseline Model

Destination Model

Abstract

 

false

Alias

 

Author

 

chiva

Cardinality

 

Classifier

 

Complexity

 

1

Concurrency

 

GenFile

 

GenType

 

Java

IsLeaf

 

false

IsRoot

 

false

IsSpec

 

false

Keywords

 

Multiplicity

 

Name

 

IntPhoneNumber

Notes

 

Represents an international phone number as a textual constraint that includes a country code prefixed by + to ensure global uniqueness. The + symbol is required to indicate an international dialling format. Example: +14155552671 (US number), +477911123456 (Norwegian number).

ParentPackage

 

Domain

Persistence

 

Phase

 

1.0

Scope

 

public

Status

 

Proposed

Stereotype

 

ConstrainedPrimitive

Style

 

Type

 

Class

Version

 

1.0

Visibility

 

 Metadata:

 

Baseline Model

Destination Model

Abstract

 

false

Alias

 

Author

 

chiva

Cardinality

 

Classifier

 

Complexity

 

1

Concurrency

 

GenFile

 

GenType

 

Java

IsLeaf

 

false

IsRoot

 

false

IsSpec

 

false

Keywords

 

Multiplicity

 

Name

 

Integer|min|max

Notes

 

Represents whole numbers with a defined range, where minimum(min) and maximum (max) values are <b>inclusive</b>. Ensuring a bounded range helps prevent overflow errors, maintains consistency in datasets, and enforces domain-specific constraints. Example: Integer|-50|50 (Minimum -50, Maximum 50).

ParentPackage

 

Domain

Persistence

 

Phase

 

1.0

Scope

 

public

Status

 

Proposed

Stereotype

 

ConstrainedPrimitive

Style

 

Type

 

Class

Version

 

1.0

Visibility

 

 Metadata:

 

Baseline Model

Destination Model

Abstract

 

false

Alias

 

Author

 

chiva

Cardinality

 

Classifier

 

Complexity

 

1

Concurrency

 

GenFile

 

GenType

 

Java

IsLeaf

 

false

IsRoot

 

false

IsSpec

 

false

Keywords

 

Multiplicity

 

Name

 

Double

Notes

 

Represents positive and negative real numbers with double precision, offering greater accuracy compared to Float. Unlike Float, Double supports special symbols such as NaN (Not a Number), positive infinity, and negative infinity, making it suitable for scientific and engineering applications where such values are required. These special values are essential for handling undefined or unrepresentable mathematical results, such as division by zero (1.0 / 0.0 results in positive infinity) or the square root of a negative number (sqrt(-1.0) results in NaN). Example: 3.141592653589793, 1.79E+308 (maximum positive double), NaN (Not a Number).

ParentPackage

 

Domain

Persistence

 

Phase

 

1.0

Scope

 

public

Status

 

Proposed

Stereotype

 

ConstrainedPrimitive

Style

 

Type

 

Class

Version

 

1.0

Visibility

 

 Metadata:

 

Baseline Model

Destination Model

Abstract

 

false

Alias

 

Author

 

chiva

Cardinality

 

Classifier

 

Complexity

 

1

Concurrency

 

GenFile

 

GenType

 

Java

IsLeaf

 

false

IsRoot

 

false

IsSpec

 

false

Keywords

 

Multiplicity

 

Name

 

CurrencyExchangeRate

Notes

 

Rate that expresses the value of one currency in terms of another currency. E.g. 1.10 USD per EUR.

ParentPackage

 

Domain

Persistence

 

Phase

 

1.0

Scope

 

public

Status

 

Proposed

Stereotype

 

Compound

Style

 

Type

 

Class

Version

 

1.0

Visibility

 

 Attributes:

Baseline Model

Destination Model

ATTRIBUTE DOES NOT EXIST

baseCurrency

 Attribute 'baseCurrency' Metadata:

 

Baseline Model

Destination Model

Alias

 

AllowDuplicates

 

false

Collection

 

false

Const

 

false

Container

 

Containment

 

Not Specified

Default

 

IsLiteral

 

IsOrdered

 

false

LowerBound

 

0

Name

 

baseCurrency

Notes

 

Currency that is being priced or evaluated in an exchange rate.

Qualifier

 

Scale

 

0

Scope

 

public

Static

 

false

Stereotype

 

Type

 

Currency

UpperBound

 

1

0..1

Currency

Currency that is being priced or evaluated in an exchange rate.

ATTRIBUTE DOES NOT EXIST

quoteCurrency

 Attribute 'quoteCurrency' Metadata:

 

Baseline Model

Destination Model

Alias

 

AllowDuplicates

 

false

Collection

 

false

Const

 

false

Container

 

Containment

 

Not Specified

Default

 

IsLiteral

 

IsOrdered

 

false

LowerBound

 

0

Name

 

quoteCurrency

Notes

 

Currency used to express the value of the base currency.

Qualifier

 

Scale

 

0

Scope

 

public

Static

 

false

Stereotype

 

Type

 

Currency

UpperBound

 

1

0..1

Currency

Currency used to express the value of the base currency.

ATTRIBUTE DOES NOT EXIST

value

 Attribute 'value' Metadata:

 

Baseline Model

Destination Model

Alias

 

AllowDuplicates

 

false

Collection

 

false

Const

 

false

Container

 

Containment

 

Not Specified

Default

 

IsLiteral

 

IsOrdered

 

false

LowerBound

 

0

Name

 

value

Notes

 

Numerical value that expresses the amount of quote currency equivalent to one unit of the base currency.

Qualifier

 

Scale

 

0

Scope

 

public

Static

 

false

Stereotype

 

Type

 

Decimal

UpperBound

 

1

0..1

Decimal

Numerical value that expresses the amount of quote currency equivalent to one unit of the base currency.

 Metadata:

 

Baseline Model

Destination Model

Abstract

 

false

Alias

 

Author

 

chiva

Cardinality

 

Classifier

 

Complexity

 

1

Concurrency

 

GenFile

 

GenType

 

Java

IsLeaf

 

false

IsRoot

 

false

IsSpec

 

false

Keywords

 

Multiplicity

 

Name

 

MonetaryRate

Notes

 

Rate expressing a monetary amount per unit of a measurable quantity, such as energy, mass, or volume. E.g. 60 EUR per MWh.

ParentPackage

 

Domain

Persistence

 

Phase

 

1.0

Scope

 

public

Status

 

Proposed

Stereotype

 

Compound

Style

 

Type

 

Class

Version

 

1.0

Visibility

 

 Attributes:

Baseline Model

Destination Model

ATTRIBUTE DOES NOT EXIST

currency

 Attribute 'currency' Metadata:

 

Baseline Model

Destination Model

Alias

 

AllowDuplicates

 

false

Collection

 

false

Const

 

false

Container

 

Containment

 

Not Specified

Default

 

IsLiteral

 

IsOrdered

 

false

LowerBound

 

0

Name

 

currency

Notes

 

The currency associated with the value.

Qualifier

 

Scale

 

0

Scope

 

public

Static

 

false

Stereotype

 

Type

 

Currency

UpperBound

 

1

0..1

Currency

The currency associated with the value.

ATTRIBUTE DOES NOT EXIST

multiplier

 Attribute 'multiplier' Metadata:

 

Baseline Model

Destination Model

Alias

 

AllowDuplicates

 

false

Collection

 

false

Const

 

false

Container

 

Containment

 

Not Specified

Default

 

IsLiteral

 

IsOrdered

 

false

LowerBound

 

0

Name

 

multiplier

Notes

 

This attribute specifies the unit multiplier of the perUnit attribute (UnitSymbol). For example, USD/MWh; where currency is "USD", multiplier is "M" for mega-1000000 and perUnit is "Wh".

Qualifier

 

Scale

 

0

Scope

 

public

Static

 

false

Stereotype

 

Type

 

UnitMultiplier

UpperBound

 

1

0..1

UnitMultiplier

This attribute specifies the unit multiplier of the perUnit attribute (UnitSymbol). For example, USD/MWh; where currency is "USD", multiplier is "M" for mega-1000000 and perUnit is "Wh".

ATTRIBUTE DOES NOT EXIST

perUnit

 Attribute 'perUnit' Metadata:

 

Baseline Model

Destination Model

Alias

 

AllowDuplicates

 

false

Collection

 

false

Const

 

false

Container

 

Containment

 

Not Specified

Default

 

IsLiteral

 

IsOrdered

 

false

LowerBound

 

0

Name

 

perUnit

Notes

 

This attribute specifies the unit of the per unit rate. For example, USD/MWh; where currency is "USD", multiplier is "M" for mega-1000000 and perUnit is "Wh".

Qualifier

 

Scale

 

0

Scope

 

public

Static

 

false

Stereotype

 

Type

 

UnitSymbol

UpperBound

 

1

0..1

UnitSymbol

This attribute specifies the unit of the per unit rate. For example, USD/MWh; where currency is "USD", multiplier is "M" for mega-1000000 and perUnit is "Wh".

ATTRIBUTE DOES NOT EXIST

value

 Attribute 'value' Metadata:

 

Baseline Model

Destination Model

Alias

 

AllowDuplicates

 

false

Collection

 

false

Const

 

false

Container

 

Containment

 

Not Specified

Default

 

IsLiteral

 

IsOrdered

 

false

LowerBound

 

0

Name

 

value

Notes

 

The amount of the currency in the monetary rate. For example, 100 USD/MWh, the value is 100.

Qualifier

 

Scale

 

0

Scope

 

public

Static

 

false

Stereotype

 

Type

 

Decimal

UpperBound

 

1

0..1

Decimal

The amount of the currency in the monetary rate. For example, 100 USD/MWh, the value is 100.

 Metadata:

 

Baseline Model

Destination Model

Abstract

 

false

Alias

 

Author

 

chiva

Cardinality

 

Classifier

 

Complexity

 

1

Concurrency

 

GenFile

 

GenType

 

Java

IsLeaf

 

false

IsRoot

 

false

IsSpec

 

false

Keywords

 

Multiplicity

 

Name

 

String-min-max

Notes

 

Represents textual values with enforced minimum and maximum length constraints to ensure data consistency and prevent unexpected input variations. Useful in scenarios where text fields have expected character limits, such as code list, names, descriptions, or identifiers. Example: String-0-128 (Minimum 0, Maximum 128), String-128-128 (Exactly 128).

ParentPackage

 

Domain

Persistence

 

Phase

 

1.0

Scope

 

public

Status

 

Proposed

Stereotype

 

ConstrainedPrimitive

Style

 

Type

 

Class

Version

 

1.0

Visibility

 

 Metadata:

 

Baseline Model

Destination Model

Abstract

 

false

Alias

 

Author

 

chiva

Cardinality

 

Classifier

 

Complexity

 

1

Concurrency

 

GenFile

 

GenType

 

Java

IsLeaf

 

false

IsRoot

 

false

IsSpec

 

false

Keywords

 

Multiplicity

 

Name

 

NegativeDouble

Notes

 

Represents a double-precision value strictly less than zero. Suitable for contexts like temperature deviation or loss quantities.Example: -0.01, -273.15, -1.2e3.

ParentPackage

 

Domain

Persistence

 

Phase

 

1.0

Scope

 

public

Status

 

Proposed

Stereotype

 

ConstrainedPrimitive

Style

 

Type

 

Class

Version

 

1.0

Visibility

 

 Metadata:

 

Baseline Model

Destination Model

Abstract

 

false

Alias

 

Author

 

selaost1

Cardinality

 

Classifier

 

Complexity

 

1

Concurrency

 

GenFile

 

GenType

 

Java

IsLeaf

 

false

IsRoot

 

false

IsSpec

 

false

Keywords

 

Multiplicity

 

Name

 

YearMonth

Notes

 

A datatype representing a combination of year and month. Example: November 2024.

ParentPackage

 

Domain

Persistence

 

Phase

 

1.0

Scope

 

public

Status

 

Proposed

Stereotype

 

Primitive

Style

 

Type

 

Class

Version

 

1.0

Visibility

 

 Metadata:

 

Baseline Model

Destination Model

Abstract

 

false

Alias

 

Author

 

chiva

Cardinality

 

Classifier

 

Complexity

 

1

Concurrency

 

GenFile

 

GenType

 

Java

IsLeaf

 

false

IsRoot

 

false

IsSpec

 

false

Keywords

 

Multiplicity

 

Name

 

NonNegativeDouble

Notes

 

Represents a double-precision value greater than or equal to zero. Used where zero is valid but negative values are not (e.g., energy consumption).Example: 0.0, 12.75, 1.2e3.

ParentPackage

 

Domain

Persistence

 

Phase

 

1.0

Scope

 

public

Status

 

Proposed

Stereotype

 

ConstrainedPrimitive

Style

 

Type

 

Class

Version

 

1.0

Visibility

 

 Metadata:

 

Baseline Model

Destination Model

Abstract

 

false

Alias

 

Author

 

chiva

Cardinality

 

Classifier

 

Complexity

 

1

Concurrency

 

GenFile

 

GenType

 

IsLeaf

 

false

IsRoot

 

false

IsSpec

 

false

Keywords

 

Multiplicity

 

Name

 

NegativeInteger

Notes

 

A datatype representing whole numbers less than zero. Examples: -3, -2, -1.

ParentPackage

 

Domain

Persistence

 

Phase

 

Scope

 

public

Status

 

Proposed

Stereotype

 

Primitive

Style

 

Type

 

Class

Version

 

Visibility

 

 Metadata:

 

Baseline Model

Destination Model

Abstract

 

false

Alias

 

Author

 

chiva

Cardinality

 

Classifier

 

Complexity

 

1

Concurrency

 

GenFile

 

GenType

 

Java

IsLeaf

 

false

IsRoot

 

false

IsSpec

 

false

Keywords

 

Multiplicity

 

Name

 

DateTZ

Notes

 

A restriction on Date that explicitly requires a time zone reference to ensure consistency across different regions and avoid ambiguity in global contexts. Without a time zone, a date might refer to different 24-hour periods depending on the location, potentially causing misinterpretation in scheduling, record-keeping, and historical data. Example: 2024-12-25Z (Coordinated Universal Time) or 2024-12-25+02:00 (UTC+2).

ParentPackage

 

Domain

Persistence

 

Phase

 

1.0

Scope

 

public

Status

 

Proposed

Stereotype

 

ConstrainedPrimitive

Style

 

Type

 

Class

Version

 

1.0

Visibility

 

 Metadata:

 

Baseline Model

Destination Model

Abstract

 

false

Alias

 

Author

 

chiva

Cardinality

 

Classifier

 

Complexity

 

1

Concurrency

 

GenFile

 

GenType

 

Java

IsLeaf

 

false

IsRoot

 

false

IsSpec

 

false

Keywords

 

Multiplicity

 

Name

 

NonPositiveDouble

Notes

 

Represents a double-precision value less than or equal to zero.Example: 0.0, -1.0, -100.25.

ParentPackage

 

Domain

Persistence

 

Phase

 

1.0

Scope

 

public

Status

 

Proposed

Stereotype

 

ConstrainedPrimitive

Style

 

Type

 

Class

Version

 

1.0

Visibility

 

 Metadata:

 

Baseline Model

Destination Model

Abstract

 

false

Alias

 

Author

 

chiva

Cardinality

 

Classifier

 

Complexity

 

1

Concurrency

 

GenFile

 

GenType

 

Java

IsLeaf

 

false

IsRoot

 

false

IsSpec

 

false

Keywords

 

Multiplicity

 

Name

 

YearTZ

Notes

 

A restriction on Year that explicitly requires a time zone reference to maintain accuracy in multi-time zone datasets and historical records. Enforcing a time zone allows correct alignment of events and reports across different geographical regions. Example: 2025Z (UTC) or 2025+01:00 (UTC+1).

ParentPackage

 

Domain

Persistence

 

Phase

 

1.0

Scope

 

public

Status

 

Proposed

Stereotype

 

ConstrainedPrimitive

Style

 

Type

 

Class

Version

 

1.0

Visibility

 

 Metadata:

 

Baseline Model

Destination Model

Abstract

 

false

Alias

 

Author

 

chiva

Cardinality

 

Classifier

 

Complexity

 

1

Concurrency

 

GenFile

 

GenType

 

Java

IsLeaf

 

false

IsRoot

 

false

IsSpec

 

false

Keywords

 

Multiplicity

 

Name

 

Decimal-totalDigits-fractionDigits

Notes

 

Represents decimal numbers with a specified total number of digits (totalDigits) and a fixed number of decimal places (fractionDigits). totalDigits defines the maximum number of digits allowed in the number, including both integer and fractional parts. fractionDigits specifies how many of those digits must be after the decimal point. Example: Decimal-18-2: Allows a total of 18 digits, with 2 reserved for fractional values. 1234567890123456.78 (Valid)9999999999999999.99 (Valid, max precision allowed) 100.1 (Valid) 100.123 (Invalid, exceeds two decimal places).

ParentPackage

 

Domain

Persistence

 

Phase

 

1.0

Scope

 

public

Status

 

Proposed

Stereotype

 

ConstrainedPrimitive

Style

 

Type

 

Class

Version

 

1.0

Visibility

 

 Metadata:

 

Baseline Model

Destination Model

Abstract

 

false

Alias

 

Author

 

chiva

Cardinality

 

Classifier

 

Complexity

 

1

Concurrency

 

GenFile

 

GenType

 

Java

IsLeaf

 

false

IsRoot

 

false

IsSpec

 

false

Keywords

 

Multiplicity

 

Name

 

Token

Notes

 

Represents textual values where leading and trailing white space, line breaks, tab characters, and carriage returns are prohibited. In addition, it is not allowed to have multiple internal white space characters. Additionally, multiple consecutive internal white space characters are not valid and should be collapsed into a single space. This constraint ensures consistency in data processing, preventing unintended mismatches in validation and duplicate detection. Unlike Normalised, Token is designed to avoid issues when values are embedded in URIs, filenames, or query strings, where multiple spaces could cause encoding or interpretation problems.Example: "This is an example." is allowed for a Normalised string but not allowed for Token. "This is an example." is allowed for both Token and Normalised.

ParentPackage

 

Domain

Persistence

 

Phase

 

1.0

Scope

 

public

Status

 

Proposed

Stereotype

 

ConstrainedPrimitive

Style

 

Type

 

Class

Version

 

1.0

Visibility

 

 Metadata:

 

Baseline Model

Destination Model

Abstract

 

false

Alias

 

Author

 

chiva

Cardinality

 

Classifier

 

Complexity

 

1

Concurrency

 

GenFile

 

GenType

 

Java

IsLeaf

 

false

IsRoot

 

false

IsSpec

 

false

Keywords

 

Multiplicity

 

Name

 

TimeTZ

Notes

 

A restriction on Time that explicitly requires a time zone reference to ensure consistency across different regions and avoid ambiguity in global contexts. Without a time zone, a time might refer to different moments depending on the location, leading to potential misinterpretation in scheduling, real-time processing, and event tracking. Example: 14:30:00Z (UTC) or 14:30:00+05:30 (UTC+5:30).

ParentPackage

 

Domain

Persistence

 

Phase

 

1.0

Scope

 

public

Status

 

Proposed

Stereotype

 

ConstrainedPrimitive

Style

 

Type

 

Class

Version

 

1.0

Visibility

 

 Metadata:

 

Baseline Model

Destination Model

Abstract

 

false

Alias

 

Author

 

chiva

Cardinality

 

Classifier

 

Complexity

 

1

Concurrency

 

GenFile

 

GenType

 

Java

IsLeaf

 

false

IsRoot

 

false

IsSpec

 

false

Keywords

 

Multiplicity

 

Name

 

LangString-language

Notes

 

Represents textual values constrained to a single allowed language, ensuring data consistency in multilingual environments. This constraint helps prevent ambiguity by enforcing language-specific content, making data easier to process and interpret across applications including automatic translation. Example: LangString-en-GB (British English only).

ParentPackage

 

Domain

Persistence

 

Phase

 

1.0

Scope

 

public

Status

 

Proposed

Stereotype

 

ConstrainedPrimitive

Style

 

Type

 

Class

Version

 

1.0

Visibility

 

Moved Classes:

 Metadata:

 

Baseline Model

Destination Model

ParentPackage

DetailedModelDescription

Domain

 Metadata:

 

Baseline Model

Destination Model

Notes

Position of an instant, expressed using xsd:dateTimeStamp, in which the time-zone field is mandatory.

A datatype representing a specific moment in time, including date and time components. Unlike DateTime it requires a time zone to be specified, ensuring absolute reference in time-sensitive applications such as logging, distributed systems, and time-series data. Example: 25 of December 2024 at 7 a.m Coordinated Universal Time (UTC).

ParentPackage

ExtHeaderMetadata

Domain

 Metadata:

 

Baseline Model

Destination Model

Notes

According to RDF 1.1 and RDF 1.2 the rdf:langString returns the given value and language tag. The rdf:langString type extends xs:string, and represents a language tagged string in RDF.

A datatype representing a string with an associated language tag.

ParentPackage

ExtHeaderMetadata

Domain

Changed Classes:

 Metadata:

 

Baseline Model

Destination Model

Notes

MonthDay format as "--mm-dd", which conforms with XSD data type gMonthDay.

A datatype representing a specific day and month in the Gregorian calendar. Example: 25 of December.

 Metadata:

 

Baseline Model

Destination Model

Notes

Time as "hh:mm:ss.sss", which conforms with ISO 8601. UTC time zone is specified as "hh:mm:ss.sssZ". A local timezone relative UTC is specified as "hh:mm:ss.sss±hh:mm". The second component (shown here as "ss.sss") could have any number of digits in its fractional part to allow any kind of precision beyond seconds.

A datatype representing a specific time of day. Example: 7 a.m.

 Metadata:

 

Baseline Model

Destination Model

Notes

A UUID as defined by IEC/ISO 9348-8.

Represents a Universally Unique Identifier (UUID) as a textual constraint. Follows the pattern: 8-4-4-4-12. Capital letters are accepted, but lowercase should be used. Example: 550e8400-e29b-41d4-a716-446655440000.

Stereotype

Primitive

ConstrainedPrimitive

 Metadata:

 

Baseline Model

Destination Model

Notes

An integer number. The range is unspecified and not limited.

A datatype representing whole numbers, including zero, positive, and negative values. Examples: -1, 0, 1.

 Attributes:

Baseline Model

Destination Model

VA

 Attribute 'VA' Metadata:

 

Baseline Model

Destination Model

Notes

Apparent power in volt amperes. See also real power and reactive power.

Apparent power in volt amperes. See also active (real) power unit W and reactive power unit var.

1..1

Apparent power in volt amperes. See also real power and reactive power.

VA

 Attribute 'VA' Metadata:

 

Baseline Model

Destination Model

Notes

Apparent power in volt amperes. See also real power and reactive power.

Apparent power in volt amperes. See also active (real) power unit W and reactive power unit var.

1..1

Apparent power in volt amperes. See also active (real) power unit W and reactive power unit var.

VAr

 Attribute 'VAr' Metadata:

 

Baseline Model

Destination Model

Notes

Reactive power in volt amperes reactive. The "reactive" or "imaginary" component of electrical power (V*I*sin(phi)). (See also real power and apparent power).Note: Different meter designs use different methods to arrive at their results. Some meters may compute reactive power as an arithmetic value, while others compute the value vectorially. The data consumer should determine the method in use and the suitability of the measurement for the intended purpose.

Reactive power in volt amperes reactive. The "reactive" or "imaginary" component of electrical power (V*I*sin(phi)). See also active (real) power unit W and apparent power unit VA.

1..1

Reactive power in volt amperes reactive. The "reactive" or "imaginary" component of electrical power (V*I*sin(phi)). (See also real power and apparent power).Note: Different meter designs use different methods to arrive at their results. Some meters may compute reactive power as an arithmetic value, while others compute the value vectorially. The data consumer should determine the method in use and the suitability of the measurement for the intended purpose.

VAr

 Attribute 'VAr' Metadata:

 

Baseline Model

Destination Model

Notes

Reactive power in volt amperes reactive. The "reactive" or "imaginary" component of electrical power (V*I*sin(phi)). (See also real power and apparent power).Note: Different meter designs use different methods to arrive at their results. Some meters may compute reactive power as an arithmetic value, while others compute the value vectorially. The data consumer should determine the method in use and the suitability of the measurement for the intended purpose.

Reactive power in volt amperes reactive. The "reactive" or "imaginary" component of electrical power (V*I*sin(phi)). See also active (real) power unit W and apparent power unit VA.

1..1

Reactive power in volt amperes reactive. The "reactive" or "imaginary" component of electrical power (V*I*sin(phi)). See also active (real) power unit W and apparent power unit VA.

VPerVAr

 Attribute 'VPerVAr' Metadata:

 

Baseline Model

Destination Model

Notes

Power factor, PF, the ratio of the active power to the apparent power. Note: The sign convention used for power factor will differ between IEC meters and EEI (ANSI) meters. It is assumed that the data consumers understand the type of meter being used and agree on the sign convention in use at any given utility.

Volt per volt-ampere-reactive (var). Units for voltage regulation slope of static VAR compensators.

1..1

Power factor, PF, the ratio of the active power to the apparent power. Note: The sign convention used for power factor will differ between IEC meters and EEI (ANSI) meters. It is assumed that the data consumers understand the type of meter being used and agree on the sign convention in use at any given utility.

VPerVAr

 Attribute 'VPerVAr' Metadata:

 

Baseline Model

Destination Model

Notes

Power factor, PF, the ratio of the active power to the apparent power. Note: The sign convention used for power factor will differ between IEC meters and EEI (ANSI) meters. It is assumed that the data consumers understand the type of meter being used and agree on the sign convention in use at any given utility.

Volt per volt-ampere-reactive (var). Units for voltage regulation slope of static VAR compensators.

1..1

Volt per volt-ampere-reactive (var). Units for voltage regulation slope of static VAR compensators.

W

 Attribute 'W' Metadata:

 

Baseline Model

Destination Model

Notes

Real power in watts (J/s). Electrical power may have real and reactive components. The real portion of electrical power (I^2*R or V*I*cos(phi)), is expressed in Watts. See also apparent power and reactive power.

Active power in watts (J/s). Also known as Real power. Electrical power may have active and reactive components. The active component of electrical power (I^2*R or V*I*cos(phi)), is expressed in Watts. See also apparent power and reactive power.

1..1

Real power in watts (J/s). Electrical power may have real and reactive components. The real portion of electrical power (I^2*R or V*I*cos(phi)), is expressed in Watts. See also apparent power and reactive power.

W

 Attribute 'W' Metadata:

 

Baseline Model

Destination Model

Notes

Real power in watts (J/s). Electrical power may have real and reactive components. The real portion of electrical power (I^2*R or V*I*cos(phi)), is expressed in Watts. See also apparent power and reactive power.

Active power in watts (J/s). Also known as Real power. Electrical power may have active and reactive components. The active component of electrical power (I^2*R or V*I*cos(phi)), is expressed in Watts. See also apparent power and reactive power.

1..1

Active power in watts (J/s). Also known as Real power. Electrical power may have active and reactive components. The active component of electrical power (I^2*R or V*I*cos(phi)), is expressed in Watts. See also apparent power and reactive power.

VPerVA

 Attribute 'VPerVA' Metadata:

 

Baseline Model

Destination Model

Name

VPerVA

WPerVA

Notes

Power factor, PF, the ratio of the active power to the apparent power. Note: The sign convention used for power factor will differ between IEC meters and EEI (ANSI) meters. It is assumed that the data consumers understand the type of meter being used and agree on the sign convention in use at any given utility.

Power factor, PF, the ratio of the active power to the apparent power.

1..1

Power factor, PF, the ratio of the active power to the apparent power. Note: The sign convention used for power factor will differ between IEC meters and EEI (ANSI) meters. It is assumed that the data consumers understand the type of meter being used and agree on the sign convention in use at any given utility.

WPerVA

 Attribute 'WPerVA' Metadata:

 

Baseline Model

Destination Model

Name

VPerVA

WPerVA

Notes

Power factor, PF, the ratio of the active power to the apparent power. Note: The sign convention used for power factor will differ between IEC meters and EEI (ANSI) meters. It is assumed that the data consumers understand the type of meter being used and agree on the sign convention in use at any given utility.

Power factor, PF, the ratio of the active power to the apparent power.

1..1

Power factor, PF, the ratio of the active power to the apparent power.

Wh

 Attribute 'Wh' Metadata:

 

Baseline Model

Destination Model

Notes

Real energy in watt hours.

Active energy in watt hours. Also known as Real energy. Integral of active power.

1..1

Real energy in watt hours.

Wh

 Attribute 'Wh' Metadata:

 

Baseline Model

Destination Model

Notes

Real energy in watt hours.

Active energy in watt hours. Also known as Real energy. Integral of active power.

1..1

Active energy in watt hours. Also known as Real energy. Integral of active power.

cosPhi

 Attribute 'cosPhi' Metadata:

 

Baseline Model

Destination Model

Notes

Power factor, dimensionless.Note 1: This definition of power factor only holds for balanced systems. See the alternative definition under code 153.Note 2 : Beware of differing sign conventions in use between the IEC and EEI. It is assumed that the data consumer understands the type of meter in use and the sign convention in use by the utility.

Power factor, dimensionless.Note 1: This definition of power factor is only valid when voltage and current have no harmonics. See the alternative definition under code 153.Note 2 : Beware of differing sign conventions in use between the IEC and EEI. It is assumed that the data consumer understands the type of meter in use and the sign convention in use by the utility.

1..1

Power factor, dimensionless.Note 1: This definition of power factor only holds for balanced systems. See the alternative definition under code 153.Note 2 : Beware of differing sign conventions in use between the IEC and EEI. It is assumed that the data consumer understands the type of meter in use and the sign convention in use by the utility.

cosPhi

 Attribute 'cosPhi' Metadata:

 

Baseline Model

Destination Model

Notes

Power factor, dimensionless.Note 1: This definition of power factor only holds for balanced systems. See the alternative definition under code 153.Note 2 : Beware of differing sign conventions in use between the IEC and EEI. It is assumed that the data consumer understands the type of meter in use and the sign convention in use by the utility.

Power factor, dimensionless.Note 1: This definition of power factor is only valid when voltage and current have no harmonics. See the alternative definition under code 153.Note 2 : Beware of differing sign conventions in use between the IEC and EEI. It is assumed that the data consumer understands the type of meter in use and the sign convention in use by the utility.

1..1

Power factor, dimensionless.Note 1: This definition of power factor is only valid when voltage and current have no harmonics. See the alternative definition under code 153.Note 2 : Beware of differing sign conventions in use between the IEC and EEI. It is assumed that the data consumer understands the type of meter in use and the sign convention in use by the utility.

 Metadata:

 

Baseline Model

Destination Model

Notes

A floating point number. The range is unspecified and not limited.

A datatype representing positive and negative real numbers with varying precision, including special values such as NaN, positive infinity, and negative infinity. NaN (Not a Number) is useful for representing undefined or unrepresentable values, such as the result of dividing by zero or taking the square root of a negative number. Floating-point numbers are widely used in scientific computing, engineering simulations, and graphics rendering where approximate calculations are sufficient.

 Metadata:

 

Baseline Model

Destination Model

Notes

Decimal is the base-10 notational system for representing real numbers.

A datatype representing rational numbers using a decimal representation. Unlike Float, which uses binary floating-point representation and can introduce rounding errors, Decimal maintains exact precision and is typically used for financial and scientific calculations requiring high accuracy.

 Metadata:

 

Baseline Model

Destination Model

Notes

A type with the value space "true" and "false".

A logical datatype representing binary values: {true, false}.

 Metadata:

 

Baseline Model

Destination Model

Notes

Uniform Resource Identifier Reference (URI). The value can be absolute or relative, and may have an optional fragment identifier (i.e., it may be a URI Reference). This type should be used to specify the intention that the value fulfills the role of a URI as defined by [RFC 2396], as amended by [RFC 2732].

A datatype representing a Uniform Resource Identifier (URI) or URI Reference, which may be absolute or relative and may contain a fragment identifier.

 Metadata:

 

Baseline Model

Destination Model

Notes

Date as "yyyy-mm-dd", which conforms with ISO 8601. UTC time zone is specified as "yyyy-mm-ddZ". A local timezone relative UTC is specified as "yyyy-mm-dd(+/-)hh:mm".

A datatype representing a calendar date in the Gregorian system. Example: 25 of December 2024.

 Metadata:

 

Baseline Model

Destination Model

Notes

Duration as "PnYnMnDTnHnMnS" which conforms to ISO 8601, where nY expresses a number of years, nM a number of months, nD a number of days. The letter T separates the date expression from the time expression and, after it, nH identifies a number of hours, nM a number of minutes and nS a number of seconds. The number of seconds could be expressed as a decimal number, but all other numbers are integers.

A datatype representing a time duration using six dimensions: year, month, day, hour, minute, and second. It provides a canonical representation that ensures consistent interpretation across systems. Unlike DateTime, which represents a fixed point in time, Duration expresses a length of time independent of any starting or ending point.

 Metadata:

 

Baseline Model

Destination Model

Notes

A string consisting of a sequence of characters. The character encoding is UTF-8. The string length is unspecified and unlimited.

A datatype representing a sequence of characters.

 Metadata:

 

Baseline Model

Destination Model

Notes

Date and time as "yyyy-mm-ddThh:mm:ss.sss", which conforms with ISO 8601. UTC time zone is specified as "yyyy-mm-ddThh:mm:ss.sssZ". A local timezone relative UTC is specified as "yyyy-mm-ddThh:mm:ss.sss-hh:mm". The second component (shown here as "ss.sss") could have any number of digits in its fractional part to allow any kind of precision beyond seconds.

A datatype representing a specific moment in time, including date and time components. Example: 25 of December 2024 at 7 a.m.

Added Classes:

 Metadata:

 

Baseline Model

Destination Model

Abstract

 

false

Alias

 

Author

 

chiva

Cardinality

 

Classifier

 

Complexity

 

1

Concurrency

 

GenFile

 

GenType

 

IsLeaf

 

false

IsRoot

 

false

IsSpec

 

false

Keywords

 

Multiplicity

 

Name

 

AsynchronousMachineOperatingMode

Notes

 

Asynchronous machine operating mode.

ParentPackage

 

Wires

Persistence

 

Phase

 

Scope

 

public

Status

 

Proposed

Stereotype

 

enumeration

Style

 

Type

 

Class

Version

 

Visibility

 

 Attributes:

Baseline Model

Destination Model

ATTRIBUTE DOES NOT EXIST

generator

 Attribute 'generator' Metadata:

 

Baseline Model

Destination Model

Alias

 

AllowDuplicates

 

false

Collection

 

false

Const

 

false

Container

 

Containment

 

Default

 

IsLiteral

 

IsOrdered

 

false

LowerBound

 

1

Name

 

generator

Notes

 

Operating as generator.

Qualifier

 

Scale

 

0

Scope

 

public

Static

 

false

Stereotype

 

enum

Type

 

UpperBound

 

1

1..1

Operating as generator.

ATTRIBUTE DOES NOT EXIST

motor

 Attribute 'motor' Metadata:

 

Baseline Model

Destination Model

Alias

 

AllowDuplicates

 

false

Collection

 

false

Const

 

false

Container

 

Containment

 

Default

 

IsLiteral

 

IsOrdered

 

false

LowerBound

 

1

Name

 

motor

Notes

 

Operating as motor.

Qualifier

 

Scale

 

0

Scope

 

public

Static

 

false

Stereotype

 

enum

Type

 

UpperBound

 

1

1..1

Operating as motor.

Changed Classes:

 Links:

Association:



Baseline Model

 

Destination Model

Source: (TransformerEnd)  [0..1]

      

Target: (AdditionalRatioTapChanger)  [0..1]

 TransformerEnd

 

 RatioTapChanger

Source: (TransformerEndOfAdditionalRatioTapChanger)  [0..1]

      

Target: (AdditionalRatioTapChanger)  [0..1]

 TransformerEnd

 

 RatioTapChanger



Source Role End Changes

 

Target Role End Changes

 

Baseline Model - Source (TransformerEnd)

Destination Model - Source (TransformerEndOfAdditionalRatioTapChanger)

Role

TransformerEnd

TransformerEndOfAdditionalRatioTapChanger

 

 

Baseline Model - Source (AdditionalRatioTapChanger)

Destination Model - Source (AdditionalRatioTapChanger)

No changes to metadata on the target side.

 Attributes:

Baseline Model

Destination Model

ratio

 Attribute 'ratio' Metadata:

 

Baseline Model

Destination Model

Notes

The voltage at the tap step divided by rated voltage of the transformer end having the tap changer. Hence this is a value close to one.For example, if the ratio at step 1 is 1.01, and the rated voltage of the transformer end is 110kV, then the voltage obtained by setting the tap changer to step 1 to is 111.1kV.

The voltage at the tap step divided by rated voltage of the transformer end having the tap changer. Hence this is a value close to one.For example, if the ratio at step 1 is 1.01, and the rated voltage of the transformer end is 110kV, then the voltage obtained by setting the tap changer to step 1 to is 111.1kV.The attribute shall be a positive value.

0..1

Float

The voltage at the tap step divided by rated voltage of the transformer end having the tap changer. Hence this is a value close to one.For example, if the ratio at step 1 is 1.01, and the rated voltage of the transformer end is 110kV, then the voltage obtained by setting the tap changer to step 1 to is 111.1kV.

ratio

 Attribute 'ratio' Metadata:

 

Baseline Model

Destination Model

Notes

The voltage at the tap step divided by rated voltage of the transformer end having the tap changer. Hence this is a value close to one.For example, if the ratio at step 1 is 1.01, and the rated voltage of the transformer end is 110kV, then the voltage obtained by setting the tap changer to step 1 to is 111.1kV.

The voltage at the tap step divided by rated voltage of the transformer end having the tap changer. Hence this is a value close to one.For example, if the ratio at step 1 is 1.01, and the rated voltage of the transformer end is 110kV, then the voltage obtained by setting the tap changer to step 1 to is 111.1kV.The attribute shall be a positive value.

0..1

Float

The voltage at the tap step divided by rated voltage of the transformer end having the tap changer. Hence this is a value close to one.For example, if the ratio at step 1 is 1.01, and the rated voltage of the transformer end is 110kV, then the voltage obtained by setting the tap changer to step 1 to is 111.1kV.The attribute shall be a positive value.

 Links:

Generalization:

Source: (Circuit)  [0]

      

Target: (Line)  [0]

      REMOVED FROM MODEL

 Circuit

 

 Line

 

 Attributes:

Baseline Model

Destination Model

retained

 Attribute 'retained' Metadata:

 

Baseline Model

Destination Model

Name

retained

normalRetained

Notes

Bus segment is retained in the topological solution. The flow through retained bus sections will normally be calculated in power flow.

Bus segment is normally retained in the topological solution. The flow through retained bus sections will normally be calculated in power flow.

0..1

Boolean

Bus segment is retained in the topological solution. The flow through retained bus sections will normally be calculated in power flow.

normalRetained

 Attribute 'normalRetained' Metadata:

 

Baseline Model

Destination Model

Name

retained

normalRetained

Notes

Bus segment is retained in the topological solution. The flow through retained bus sections will normally be calculated in power flow.

Bus segment is normally retained in the topological solution. The flow through retained bus sections will normally be calculated in power flow.

0..1

Boolean

Bus segment is normally retained in the topological solution. The flow through retained bus sections will normally be calculated in power flow.

ATTRIBUTE DOES NOT EXIST

retained

 Attribute 'retained' Metadata:

 

Baseline Model

Destination Model

Alias

 

AllowDuplicates

 

false

Collection

 

false

Const

 

false

Container

 

Containment

 

Default

 

IsLiteral

 

false

IsOrdered

 

false

LowerBound

 

0

Name

 

retained

Notes

 

Bus segment is retained in the topological solution. The flow through retained bus sections will normally be calculated in power flow.

Qualifier

 

Scale

 

0

Scope

 

public

Static

 

false

Stereotype

 

Type

 

Boolean

UpperBound

 

1

0..1

Boolean

Bus segment is retained in the topological solution. The flow through retained bus sections will normally be calculated in power flow.

 Links:

Generalization:

 Metadata:

 

Baseline Model

Destination Model

Alias

 

Direction

 

Source -> Destination

Name

 

Notes

 

Stereotype

 

Type

 

Generalization



Baseline Model

 

Destination Model

      GENERALIZATION DOES NOT EXIST

Source: (TransformerEnd)  [0]

      

Target: (PowerSystemResource)  [0]

 TransformerEnd

 

 PowerSystemResource



Source Role End Changes

 

Target Role End Changes

 

Baseline Model

Destination Model - Source (TransformerEnd)

Alias

 

Cardinality

 

0

Containment

 

Unspecified

End

 

TransformerEnd

IsAggregation

 

0

IsChangeable

 

none

IsNavigable

 

false

Name

 

Ordering

 

false

Scope

 

Public

TargetScope

 

instance

 

 

Baseline Model

Destination Model - Source (PowerSystemResource)

Alias

 

Cardinality

 

0

Containment

 

Unspecified

End

 

PowerSystemResource

IsAggregation

 

0

IsChangeable

 

none

IsNavigable

 

true

Name

 

Ordering

 

false

Scope

 

Public

TargetScope

 

instance

Generalization:

Source: (TransformerEnd)  [0]

      

Target: (IdentifiedObject)  [0]

      REMOVED FROM MODEL

 TransformerEnd

 

 IdentifiedObject

 

Association:



Baseline Model

 

Destination Model

Source: (TransformerEnd)  [0..1]

      

Target: (AdditionalRatioTapChanger)  [0..1]

 TransformerEnd

 

 RatioTapChanger

Source: (TransformerEndOfAdditionalRatioTapChanger)  [0..1]

      

Target: (AdditionalRatioTapChanger)  [0..1]

 TransformerEnd

 

 RatioTapChanger



Source Role End Changes

 

Target Role End Changes

 

Baseline Model - Source (TransformerEnd)

Destination Model - Source (TransformerEndOfAdditionalRatioTapChanger)

Role

TransformerEnd

TransformerEndOfAdditionalRatioTapChanger

 

 

Baseline Model - Source (AdditionalRatioTapChanger)

Destination Model - Source (AdditionalRatioTapChanger)

No changes to metadata on the target side.

 Metadata:

 

Baseline Model

Destination Model

Notes

Per length phase impedance matrix entry describes impedance and conductance matrix element values for a specific row and column of the matrix. The phases to which each entry applies can be determined by means of the row and column attributes which bind to a sequence number provided in either ACLineSegmentPhase or WirePosition (which also specify phase). Due to physical symmetry that is reflected in the matrix, only the lower triangle of the matrix is populated with the row and column method. That is, the column attribute is always less than or equal to the row attribute.

Per length phase impedance matrix entry describes impedance and conductance matrix element values with either a (row, column) or a (fromPhase, toPhase) pair. If using a (row, column) pair the phases to which each entry applies can be determined by means of the row and column attributes which refer to a sequence number provided in either ACLineSegmentPhase or WirePosition (where phase is bound to the sequence number). If using a (fromPhase, toPhase) pair, neither ACLineSegmentPhase nor WirePosition are required to support the interpretation of the phase impedance matrix.Due to physical symmetry that is reflected in the matrix, only the lower triangle of the matrix is populated with both methods. In the (row, column) approach, this means that the column attribute is always less than or equal to the row attribute.

 Attributes:

Baseline Model

Destination Model

fromPhase

 Attribute 'fromPhase' Metadata:

 

Baseline Model

Destination Model

Notes

Refer to the class description.

The matrix entry's 'from' phase. Must be used in conjunction with .toPhase to describe to which phase (for diagonal entries) or phases (for off-diagonal entries) this entry refers.

0..1

SinglePhaseKind

Refer to the class description.

fromPhase

 Attribute 'fromPhase' Metadata:

 

Baseline Model

Destination Model

Notes

Refer to the class description.

The matrix entry's 'from' phase. Must be used in conjunction with .toPhase to describe to which phase (for diagonal entries) or phases (for off-diagonal entries) this entry refers.

0..1

SinglePhaseKind

The matrix entry's 'from' phase. Must be used in conjunction with .toPhase to describe to which phase (for diagonal entries) or phases (for off-diagonal entries) this entry refers.

toPhase

 Attribute 'toPhase' Metadata:

 

Baseline Model

Destination Model

Notes

Refer to the class description.

The matrix entry's 'to' phase. Must be used in conjunction with .toPhase to describe to which phases (for diagonal entries) or phases (for off-diagonal entries) this entry refers.

0..1

SinglePhaseKind

Refer to the class description.

toPhase

 Attribute 'toPhase' Metadata:

 

Baseline Model

Destination Model

Notes

Refer to the class description.

The matrix entry's 'to' phase. Must be used in conjunction with .toPhase to describe to which phases (for diagonal entries) or phases (for off-diagonal entries) this entry refers.

0..1

SinglePhaseKind

The matrix entry's 'to' phase. Must be used in conjunction with .toPhase to describe to which phases (for diagonal entries) or phases (for off-diagonal entries) this entry refers.

 Attributes:

Baseline Model

Destination Model

retained

 Attribute 'retained' Metadata:

 

Baseline Model

Destination Model

Name

retained

normalRetained

Notes

Branch is retained in the topological solution. The flow through retained switches will normally be calculated in power flow.

Switch is normally retained in the topological solution. The flow through retained switches will normally be calculated in power flow.

0..1

Boolean

Branch is retained in the topological solution. The flow through retained switches will normally be calculated in power flow.

normalRetained

 Attribute 'normalRetained' Metadata:

 

Baseline Model

Destination Model

Name

retained

normalRetained

Notes

Branch is retained in the topological solution. The flow through retained switches will normally be calculated in power flow.

Switch is normally retained in the topological solution. The flow through retained switches will normally be calculated in power flow.

0..1

Boolean

Switch is normally retained in the topological solution. The flow through retained switches will normally be calculated in power flow.

ATTRIBUTE DOES NOT EXIST

retained

 Attribute 'retained' Metadata:

 

Baseline Model

Destination Model

Alias

 

AllowDuplicates

 

false

Collection

 

false

Const

 

false

Container

 

Containment

 

Default

 

IsLiteral

 

false

IsOrdered

 

false

LowerBound

 

0

Name

 

retained

Notes

 

Switch is retained in the topological solution. The flow through retained switches will normally be calculated in power flow.

Qualifier

 

Scale

 

0

Scope

 

public

Static

 

false

Stereotype

 

Type

 

Boolean

UpperBound

 

1

0..1

Boolean

Switch is retained in the topological solution. The flow through retained switches will normally be calculated in power flow.

 Attributes:

Baseline Model

Destination Model

ATTRIBUTE DOES NOT EXIST

maxEconomicP

 Attribute 'maxEconomicP' Metadata:

 

Baseline Model

Destination Model

Alias

 

AllowDuplicates

 

false

Collection

 

false

Const

 

false

Container

 

Containment

 

Not Specified

Default

 

IsLiteral

 

false

IsOrdered

 

false

LowerBound

 

0

Name

 

maxEconomicP

Notes

 

Maximum high economic active power limit, that should not exceed the maximum operating active power limit.

Qualifier

 

Scale

 

0

Scope

 

public

Static

 

false

Stereotype

 

NC

Type

 

ActivePower

UpperBound

 

1

0..1

ActivePower

Maximum high economic active power limit, that should not exceed the maximum operating active power limit.

ATTRIBUTE DOES NOT EXIST

minEconomicP

 Attribute 'minEconomicP' Metadata:

 

Baseline Model

Destination Model

Alias

 

AllowDuplicates

 

false

Collection

 

false

Const

 

false

Container

 

Containment

 

Not Specified

Default

 

IsLiteral

 

false

IsOrdered

 

false

LowerBound

 

0

Name

 

minEconomicP

Notes

 

Low economic active power limit that shall be greater than or equal to the minimum operating active power limit.

Qualifier

 

Scale

 

0

Scope

 

public

Static

 

false

Stereotype

 

NC

Type

 

ActivePower

UpperBound

 

1

0..1

ActivePower

Low economic active power limit that shall be greater than or equal to the minimum operating active power limit.

ATTRIBUTE DOES NOT EXIST

normalParticipationFactor

 Attribute 'normalParticipationFactor' Metadata:

 

Baseline Model

Destination Model

Alias

 

AllowDuplicates

 

false

Collection

 

false

Const

 

false

Container

 

Containment

 

Not Specified

Default

 

IsLiteral

 

false

IsOrdered

 

false

LowerBound

 

0

Name

 

normalParticipationFactor

Notes

 

Participation factor describing the entity part of the active power provided by a collection of entities (e.g. an active power forecast to a collection of entities is divided to each of the member entity according to the participation factor). Must be a positive value.In the case of a sharing strategy, the distribution is following entities value (V) equals aggregated value (T) divided by sum of participation factors (PF), i.e. V=T/sum(PF). In the case of priority strategy, the item with the lowest number gets allocated energy first.

Qualifier

 

Scale

 

0

Scope

 

public

Static

 

false

Stereotype

 

NC

Type

 

Float

UpperBound

 

1

0..1

Float

Participation factor describing the entity part of the active power provided by a collection of entities (e.g. an active power forecast to a collection of entities is divided to each of the member entity according to the participation factor). Must be a positive value.In the case of a sharing strategy, the distribution is following entities value (V) equals aggregated value (T) divided by sum of participation factors (PF), i.e. V=T/sum(PF). In the case of priority strategy, the item with the lowest number gets allocated energy first.

ATTRIBUTE DOES NOT EXIST

participationFactor

 Attribute 'participationFactor' Metadata:

 

Baseline Model

Destination Model

Alias

 

AllowDuplicates

 

false

Collection

 

false

Const

 

false

Container

 

Containment

 

Not Specified

Default

 

IsLiteral

 

false

IsOrdered

 

false

LowerBound

 

0

Name

 

participationFactor

Notes

 

Participation factor describing the entity part of the active power provided by a collection of entities (e.g. an active power forecast to a collection of entities is divided to each of the member entity according to the participation factor). Must be a positive value.In the case of a sharing strategy, the distribution is following entities value (V) equals aggregated value (T) divided by sum of participation factors (PF), i.e. V=T/sum(PF). In the case of priority strategy, the item with the lowest number gets allocated energy first.

Qualifier

 

Scale

 

0

Scope

 

public

Static

 

false

Stereotype

 

NC

Type

 

Float

UpperBound

 

1

0..1

Float

Participation factor describing the entity part of the active power provided by a collection of entities (e.g. an active power forecast to a collection of entities is divided to each of the member entity according to the participation factor). Must be a positive value.In the case of a sharing strategy, the distribution is following entities value (V) equals aggregated value (T) divided by sum of participation factors (PF), i.e. V=T/sum(PF). In the case of priority strategy, the item with the lowest number gets allocated energy first.

 Links:

Generalization:

Source: (EnergyConsumer)  [0]

      

Target: (ExtEnergyConsumer)  [0]

      REMOVED FROM MODEL

 EnergyConsumer

 

 ExtEnergyConsumer

 

 Attributes:

Baseline Model

Destination Model

ratio

 Attribute 'ratio' Metadata:

 

Baseline Model

Destination Model

Notes

The voltage at the tap step divided by rated voltage of the transformer end having the tap changer. Hence this is a value close to one. For example, if the ratio at step 1 is 1.01, and the rated voltage of the transformer end is 110kV, then the voltage obtained by setting the tap changer to step 1 to is 111.1kV.

The voltage at the tap step divided by rated voltage of the transformer end having the tap changer. Hence this is a value close to one. For example, if the ratio at step 1 is 1.01, and the rated voltage of the transformer end is 110kV, then the voltage obtained by setting the tap changer to step 1 to is 111.1kV.The attribute shall be a positive value.

0..1

Float

The voltage at the tap step divided by rated voltage of the transformer end having the tap changer. Hence this is a value close to one. For example, if the ratio at step 1 is 1.01, and the rated voltage of the transformer end is 110kV, then the voltage obtained by setting the tap changer to step 1 to is 111.1kV.

ratio

 Attribute 'ratio' Metadata:

 

Baseline Model

Destination Model

Notes

The voltage at the tap step divided by rated voltage of the transformer end having the tap changer. Hence this is a value close to one. For example, if the ratio at step 1 is 1.01, and the rated voltage of the transformer end is 110kV, then the voltage obtained by setting the tap changer to step 1 to is 111.1kV.

The voltage at the tap step divided by rated voltage of the transformer end having the tap changer. Hence this is a value close to one. For example, if the ratio at step 1 is 1.01, and the rated voltage of the transformer end is 110kV, then the voltage obtained by setting the tap changer to step 1 to is 111.1kV.The attribute shall be a positive value.

0..1

Float

The voltage at the tap step divided by rated voltage of the transformer end having the tap changer. Hence this is a value close to one. For example, if the ratio at step 1 is 1.01, and the rated voltage of the transformer end is 110kV, then the voltage obtained by setting the tap changer to step 1 to is 111.1kV.The attribute shall be a positive value.

 Attributes:

Baseline Model

Destination Model

ATTRIBUTE DOES NOT EXIST

operatingMode

 Attribute 'operatingMode' Metadata:

 

Baseline Model

Destination Model

Alias

 

AllowDuplicates

 

false

Collection

 

false

Const

 

false

Container

 

Containment

 

Not Specified

Default

 

IsLiteral

 

IsOrdered

 

false

LowerBound

 

0

Name

 

operatingMode

Notes

 

Current mode of operation.

Qualifier

 

Scale

 

0

Scope

 

public

Static

 

false

Stereotype

 

Type

 

AsynchronousMachineOperatingMode

UpperBound

 

1

0..1

AsynchronousMachineOperatingMode

Current mode of operation.

Changed Diagrams:

 Metadata:

 

Baseline Model

Destination Model

ModifiedDate

2024-12-06 19:45:41

2025-04-07 01:43:08

 Diagram:

Baseline Model

Destination Model

DocLineModel Diagram

DocLineModel Diagram

 Diagram:

Baseline Model

Destination Model

DocNamingHierarchyPart2 Diagram

DocNamingHierarchyPart2 Diagram

 Metadata:

 

Baseline Model

Destination Model

ModifiedDate

2024-12-06 19:46:11

2026-02-03 20:52:28

 Diagram:

Baseline Model

Destination Model

DocTapChanger Diagram

DocTapChanger Diagram

 Metadata:

 

Baseline Model

Destination Model

ModifiedDate

2024-12-06 19:46:15

2026-02-03 20:52:28

 Diagram:

Baseline Model

Destination Model

DocTapChangerTabular Diagram

DocTapChangerTabular Diagram

 Diagram:

Baseline Model

Destination Model

DocRegulatingEquipment Diagram

DocRegulatingEquipment Diagram

 Metadata:

 

Baseline Model

Destination Model

ModifiedDate

2024-12-06 19:45:36

2025-09-28 18:55:37

 Diagram:

Baseline Model

Destination Model

DocInheritanceHierarchy Diagram

DocInheritanceHierarchy Diagram

 Diagram:

Baseline Model

Destination Model

DocDatatypes Diagram

DocDatatypes Diagram

Changed Classes:

 Attributes:

Baseline Model

Destination Model

ATTRIBUTE DOES NOT EXIST

maxEconomicP

 Attribute 'maxEconomicP' Metadata:

 

Baseline Model

Destination Model

Alias

 

AllowDuplicates

 

false

Collection

 

false

Const

 

false

Container

 

Containment

 

Not Specified

Default

 

IsLiteral

 

false

IsOrdered

 

false

LowerBound

 

0

Name

 

maxEconomicP

Notes

 

Maximum high economic active power limit, that should not exceed the maximum operating active power limit.

Qualifier

 

Scale

 

0

Scope

 

public

Static

 

false

Stereotype

 

NC

Type

 

ActivePower

UpperBound

 

1

0..1

ActivePower

Maximum high economic active power limit, that should not exceed the maximum operating active power limit.

ATTRIBUTE DOES NOT EXIST

maxOperatingP

 Attribute 'maxOperatingP' Metadata:

 

Baseline Model

Destination Model

Alias

 

AllowDuplicates

 

false

Collection

 

false

Const

 

false

Container

 

Containment

 

Not Specified

Default

 

IsLiteral

 

false

IsOrdered

 

false

LowerBound

 

0

Name

 

maxOperatingP

Notes

 

This is the maximum operating active power limit the dispatcher can enter for this unit.

Qualifier

 

Scale

 

0

Scope

 

public

Static

 

false

Stereotype

 

NC

Type

 

ActivePower

UpperBound

 

1

0..1

ActivePower

This is the maximum operating active power limit the dispatcher can enter for this unit.

ATTRIBUTE DOES NOT EXIST

minEconomicP

 Attribute 'minEconomicP' Metadata:

 

Baseline Model

Destination Model

Alias

 

AllowDuplicates

 

false

Collection

 

false

Const

 

false

Container

 

Containment

 

Not Specified

Default

 

IsLiteral

 

false

IsOrdered

 

false

LowerBound

 

0

Name

 

minEconomicP

Notes

 

Low economic active power limit that shall be greater than or equal to the minimum operating active power limit.

Qualifier

 

Scale

 

0

Scope

 

public

Static

 

false

Stereotype

 

NC

Type

 

ActivePower

UpperBound

 

1

0..1

ActivePower

Low economic active power limit that shall be greater than or equal to the minimum operating active power limit.

ATTRIBUTE DOES NOT EXIST

minOperatingP

 Attribute 'minOperatingP' Metadata:

 

Baseline Model

Destination Model

Alias

 

AllowDuplicates

 

false

Collection

 

false

Const

 

false

Container

 

Containment

 

Default

 

IsLiteral

 

IsOrdered

 

false

LowerBound

 

0

Name

 

minOperatingP

Notes

 

This is the minimum operating active power limit the dispatcher can enter for this unit.

Qualifier

 

Scale

 

0

Scope

 

public

Static

 

false

Stereotype

 

NC

Type

 

ActivePower

UpperBound

 

1

0..1

ActivePower

This is the minimum operating active power limit the dispatcher can enter for this unit.

ATTRIBUTE DOES NOT EXIST

normalParticipationFactor

 Attribute 'normalParticipationFactor' Metadata:

 

Baseline Model

Destination Model

Alias

 

AllowDuplicates

 

false

Collection

 

false

Const

 

false

Container

 

Containment

 

Not Specified

Default

 

IsLiteral

 

false

IsOrdered

 

false

LowerBound

 

0

Name

 

normalParticipationFactor

Notes

 

Participation factor describing the entity part of the active power provided by a collection of entities (e.g. an active power forecast to a collection of entities is divided to each of the member entity according to the participation factor). Must be a positive value.In the case of a sharing strategy, the distribution is following entities value (V) equals aggregated value (T) divided by sum of participation factors (PF), i.e. V=T/sum(PF). In the case of priority strategy, the item with the lowest number gets allocated energy first.

Qualifier

 

Scale

 

0

Scope

 

public

Static

 

false

Stereotype

 

NC

Type

 

Float

UpperBound

 

1

0..1

Float

Participation factor describing the entity part of the active power provided by a collection of entities (e.g. an active power forecast to a collection of entities is divided to each of the member entity according to the participation factor). Must be a positive value.In the case of a sharing strategy, the distribution is following entities value (V) equals aggregated value (T) divided by sum of participation factors (PF), i.e. V=T/sum(PF). In the case of priority strategy, the item with the lowest number gets allocated energy first.

ATTRIBUTE DOES NOT EXIST

participationFactor

 Attribute 'participationFactor' Metadata:

 

Baseline Model

Destination Model

Alias

 

AllowDuplicates

 

false

Collection

 

false

Const

 

false

Container

 

Containment

 

Not Specified

Default

 

IsLiteral

 

false

IsOrdered

 

false

LowerBound

 

0

Name

 

participationFactor

Notes

 

Participation factor describing the entity part of the active power provided by a collection of entities (e.g. an active power forecast to a collection of entities is divided to each of the member entity according to the participation factor). Must be a positive value.In the case of a sharing strategy, the distribution is following entities value (V) equals aggregated value (T) divided by sum of participation factors (PF), i.e. V=T/sum(PF). In the case of priority strategy, the item with the lowest number gets allocated energy first.

Qualifier

 

Scale

 

0

Scope

 

public

Static

 

false

Stereotype

 

NC

Type

 

Float

UpperBound

 

1

0..1

Float

Participation factor describing the entity part of the active power provided by a collection of entities (e.g. an active power forecast to a collection of entities is divided to each of the member entity according to the participation factor). Must be a positive value.In the case of a sharing strategy, the distribution is following entities value (V) equals aggregated value (T) divided by sum of participation factors (PF), i.e. V=T/sum(PF). In the case of priority strategy, the item with the lowest number gets allocated energy first.

 Links:

Generalization:

Source: (HydroPump)  [0]

      

Target: (ExtHydroPump)  [0]

      REMOVED FROM MODEL

 HydroPump

 

 ExtHydroPump

 

 Attributes:

Baseline Model

Destination Model

ATTRIBUTE DOES NOT EXIST

coolDownTime

 Attribute 'coolDownTime' Metadata:

 

Baseline Model

Destination Model

Alias

 

AllowDuplicates

 

false

Collection

 

false

Const

 

false

Container

 

Containment

 

Not Specified

Default

 

IsLiteral

 

IsOrdered

 

false

LowerBound

 

0

Name

 

coolDownTime

Notes

 

Time it takes from a unit shutdown until it is considered cold.

Qualifier

 

Scale

 

0

Scope

 

public

Static

 

false

Stereotype

 

NC

Type

 

Duration

UpperBound

 

1

0..1

Duration

Time it takes from a unit shutdown until it is considered cold.

ATTRIBUTE DOES NOT EXIST

maxEconomicP

 Attribute 'maxEconomicP' Metadata:

 

Baseline Model

Destination Model

Alias

 

AllowDuplicates

 

false

Collection

 

false

Const

 

false

Container

 

Containment

 

Not Specified

Default

 

IsLiteral

 

false

IsOrdered

 

false

LowerBound

 

0

Name

 

maxEconomicP

Notes

 

Maximum high economic active power limit, that should not exceed the maximum operating active power limit. The value of the attribute and its sign convention depends on the operating mode of the equipment.

Qualifier

 

Scale

 

0

Scope

 

public

Static

 

false

Stereotype

 

Type

 

ActivePower

UpperBound

 

1

0..1

ActivePower

Maximum high economic active power limit, that should not exceed the maximum operating active power limit. The value of the attribute and its sign convention depends on the operating mode of the equipment.

ATTRIBUTE DOES NOT EXIST

maxStartupLoad

 Attribute 'maxStartupLoad' Metadata:

 

Baseline Model

Destination Model

Alias

 

AllowDuplicates

 

false

Collection

 

false

Const

 

false

Container

 

Containment

 

Not Specified

Default

 

IsLiteral

 

IsOrdered

 

false

LowerBound

 

0

Name

 

maxStartupLoad

Notes

 

Maximum consumption by the generating unit as part of the startup process.

Qualifier

 

Scale

 

0

Scope

 

public

Static

 

false

Stereotype

 

NC

Type

 

ActivePower

UpperBound

 

1

0..1

ActivePower

Maximum consumption by the generating unit as part of the startup process.

ATTRIBUTE DOES NOT EXIST

minimumUpTime

 Attribute 'minimumUpTime' Metadata:

 

Baseline Model

Destination Model

Alias

 

AllowDuplicates

 

false

Collection

 

false

Const

 

false

Container

 

Containment

 

Not Specified

Default

 

IsLiteral

 

IsOrdered

 

false

LowerBound

 

0

Name

 

minimumUpTime

Notes

 

The time that a generating unit has to stay running after it has been switched on by the Remedial Action Optimizer.

Qualifier

 

Scale

 

0

Scope

 

public

Static

 

false

Stereotype

 

NC

Type

 

Duration

UpperBound

 

1

0..1

Duration

The time that a generating unit has to stay running after it has been switched on by the Remedial Action Optimizer.

ATTRIBUTE DOES NOT EXIST

mustRun

 Attribute 'mustRun' Metadata:

 

Baseline Model

Destination Model

Alias

 

AllowDuplicates

 

false

Collection

 

false

Const

 

false

Container

 

Containment

 

Not Specified

Default

 

IsLiteral

 

IsOrdered

 

false

LowerBound

 

0

Name

 

mustRun

Notes

 

Identifies if the generating unit is a must-run unit. This means that it cannot be instructed to shutdown due to other obligation. e.g. Providing heat. If true, the generating unit is must-run. If false, it is not.

Qualifier

 

Scale

 

0

Scope

 

public

Static

 

false

Stereotype

 

NC

Type

 

Boolean

UpperBound

 

1

0..1

Boolean

Identifies if the generating unit is a must-run unit. This means that it cannot be instructed to shutdown due to other obligation. e.g. Providing heat. If true, the generating unit is must-run. If false, it is not.

ATTRIBUTE DOES NOT EXIST

mustRunP

 Attribute 'mustRunP' Metadata:

 

Baseline Model

Destination Model

Alias

 

AllowDuplicates

 

false

Collection

 

false

Const

 

false

Container

 

Containment

 

Not Specified

Default

 

IsLiteral

 

IsOrdered

 

false

LowerBound

 

0

Name

 

mustRunP

Notes

 

Minimum active power injection that is needed to meet must-run requirement. This value can be higher or equal to minimum operational limit. Load sign convention is used, i.e. positive sign means flow out from a node.

Qualifier

 

Scale

 

0

Scope

 

public

Static

 

false

Stereotype

 

NC

Type

 

ActivePower

UpperBound

 

1

0..1

ActivePower

Minimum active power injection that is needed to meet must-run requirement. This value can be higher or equal to minimum operational limit. Load sign convention is used, i.e. positive sign means flow out from a node.

ATTRIBUTE DOES NOT EXIST

mustRunQ

 Attribute 'mustRunQ' Metadata:

 

Baseline Model

Destination Model

Alias

 

AllowDuplicates

 

false

Collection

 

false

Const

 

false

Container

 

Containment

 

Not Specified

Default

 

IsLiteral

 

IsOrdered

 

false

LowerBound

 

0

Name

 

mustRunQ

Notes

 

Minimum reactive power injection that is needed to meet must-run requirement. This value can be higher or equal to minimum operational limit. Load sign convention is used, i.e. positive sign means flow out from a node.

Qualifier

 

Scale

 

0

Scope

 

public

Static

 

false

Stereotype

 

NC

Type

 

ReactivePower

UpperBound

 

1

0..1

ReactivePower

Minimum reactive power injection that is needed to meet must-run requirement. This value can be higher or equal to minimum operational limit. Load sign convention is used, i.e. positive sign means flow out from a node.

maxEconomicP

 Attribute 'maxEconomicP' Metadata:

 

Baseline Model

Destination Model

Name

maxEconomicP

normalMaxEconomicP

Notes

Maximum high economic active power limit, that should not exceed the maximum operating active power limit.

Normal maximum high economic active power limit, that should not exceed the maximum operating active power limit.

0..1

ActivePower

Maximum high economic active power limit, that should not exceed the maximum operating active power limit.

normalMaxEconomicP

 Attribute 'normalMaxEconomicP' Metadata:

 

Baseline Model

Destination Model

Name

maxEconomicP

normalMaxEconomicP

Notes

Maximum high economic active power limit, that should not exceed the maximum operating active power limit.

Normal maximum high economic active power limit, that should not exceed the maximum operating active power limit.

0..1

ActivePower

Normal maximum high economic active power limit, that should not exceed the maximum operating active power limit.

ATTRIBUTE DOES NOT EXIST

normalMustRunP

 Attribute 'normalMustRunP' Metadata:

 

Baseline Model

Destination Model

Alias

 

AllowDuplicates

 

false

Collection

 

false

Const

 

false

Container

 

Containment

 

Not Specified

Default

 

IsLiteral

 

IsOrdered

 

false

LowerBound

 

0

Name

 

normalMustRunP

Notes

 

Normal minimum active power injection that is needed to meet must-run requirement. This value can be higher or equal to minimum operational limit. Load sign convention is used, i.e. positive sign means flow out from a node.

Qualifier

 

Scale

 

0

Scope

 

public

Static

 

false

Stereotype

 

NC

Type

 

ActivePower

UpperBound

 

1

0..1

ActivePower

Normal minimum active power injection that is needed to meet must-run requirement. This value can be higher or equal to minimum operational limit. Load sign convention is used, i.e. positive sign means flow out from a node.

ATTRIBUTE DOES NOT EXIST

normalMustRunQ

 Attribute 'normalMustRunQ' Metadata:

 

Baseline Model

Destination Model

Alias

 

AllowDuplicates

 

false

Collection

 

false

Const

 

false

Container

 

Containment

 

Not Specified

Default

 

IsLiteral

 

IsOrdered

 

false

LowerBound

 

0

Name

 

normalMustRunQ

Notes

 

Normal minimum reactive power injection that is needed to meet must-run requirement. This value can be higher or equal to minimum operational limit. Load sign convention is used, i.e. positive sign means flow out from a node.

Qualifier

 

Scale

 

0

Scope

 

public

Static

 

false

Stereotype

 

NC

Type

 

ReactivePower

UpperBound

 

1

0..1

ReactivePower

Normal minimum reactive power injection that is needed to meet must-run requirement. This value can be higher or equal to minimum operational limit. Load sign convention is used, i.e. positive sign means flow out from a node.

ATTRIBUTE DOES NOT EXIST

normalStartupCost

 Attribute 'normalStartupCost' Metadata:

 

Baseline Model

Destination Model

Alias

 

AllowDuplicates

 

false

Collection

 

false

Const

 

false

Container

 

Containment

 

Not Specified

Default

 

IsLiteral

 

false

IsOrdered

 

false

LowerBound

 

0

Name

 

normalStartupCost

Notes

 

The normal initial startup cost incurred for each start of the GeneratingUnit.

Qualifier

 

Scale

 

0

Scope

 

public

Static

 

false

Stereotype

 

NC

Type

 

Money

UpperBound

 

1

0..1

Money

The normal initial startup cost incurred for each start of the GeneratingUnit.

ATTRIBUTE DOES NOT EXIST

normalWarmStartupCost

 Attribute 'normalWarmStartupCost' Metadata:

 

Baseline Model

Destination Model

Alias

 

AllowDuplicates

 

false

Collection

 

false

Const

 

false

Container

 

Containment

 

Not Specified

Default

 

IsLiteral

 

false

IsOrdered

 

false

LowerBound

 

0

Name

 

normalWarmStartupCost

Notes

 

The normal warm startup cost incurred for each start of the GeneratingUnit.

Qualifier

 

Scale

 

0

Scope

 

public

Static

 

false

Stereotype

 

NC

Type

 

Money

UpperBound

 

1

0..1

Money

The normal warm startup cost incurred for each start of the GeneratingUnit.

ATTRIBUTE DOES NOT EXIST

participationFactor

 Attribute 'participationFactor' Metadata:

 

Baseline Model

Destination Model

Alias

 

AllowDuplicates

 

false

Collection

 

false

Const

 

false

Container

 

Containment

 

Not Specified

Default

 

IsLiteral

 

false

IsOrdered

 

false

LowerBound

 

0

Name

 

participationFactor

Notes

 

Participation factor describing the entity part of the active power provided by a collection of entities (e.g. an active power forecast to a collection of entities is divided to each of the member entity according to the participation factor). Must be a positive value.In the case of a sharing strategy, the distribution is following entities value (V) equals aggregated value (T) divided by sum of participation factors (PF), i.e. V=T/sum(PF). In the case of priority strategy, the item with the lowest number gets allocated energy first.

Qualifier

 

Scale

 

0

Scope

 

public

Static

 

false

Stereotype

 

NC

Type

 

Float

UpperBound

 

1

0..1

Float

Participation factor describing the entity part of the active power provided by a collection of entities (e.g. an active power forecast to a collection of entities is divided to each of the member entity according to the participation factor). Must be a positive value.In the case of a sharing strategy, the distribution is following entities value (V) equals aggregated value (T) divided by sum of participation factors (PF), i.e. V=T/sum(PF). In the case of priority strategy, the item with the lowest number gets allocated energy first.

ATTRIBUTE DOES NOT EXIST

runningLeadTime

 Attribute 'runningLeadTime' Metadata:

 

Baseline Model

Destination Model

Alias

 

AllowDuplicates

 

false

Collection

 

false

Const

 

false

Container

 

Containment

 

Not Specified

Default

 

IsLiteral

 

IsOrdered

 

false

LowerBound

 

0

Name

 

runningLeadTime

Notes

 

Time it takes to change the schedule when the unit is operating due to technical configuration of a supporting system, e.g. gas pipeline.

Qualifier

 

Scale

 

0

Scope

 

public

Static

 

false

Stereotype

 

NC

Type

 

Duration

UpperBound

 

1

0..1

Duration

Time it takes to change the schedule when the unit is operating due to technical configuration of a supporting system, e.g. gas pipeline.

ATTRIBUTE DOES NOT EXIST

shutdownCost

 Attribute 'shutdownCost' Metadata:

 

Baseline Model

Destination Model

Alias

 

AllowDuplicates

 

false

Collection

 

false

Const

 

false

Container

 

Containment

 

Not Specified

Default

 

IsLiteral

 

IsOrdered

 

false

LowerBound

 

0

Name

 

shutdownCost

Notes

 

The shutdown cost incurred for each shutdown of the GeneratingUnit.

Qualifier

 

Scale

 

0

Scope

 

public

Static

 

false

Stereotype

 

NC

Type

 

Money

UpperBound

 

1

0..1

Money

The shutdown cost incurred for each shutdown of the GeneratingUnit.

ATTRIBUTE DOES NOT EXIST

shutdownTime

 Attribute 'shutdownTime' Metadata:

 

Baseline Model

Destination Model

Alias

 

AllowDuplicates

 

false

Collection

 

false

Const

 

false

Container

 

Containment

 

Not Specified

Default

 

IsLiteral

 

IsOrdered

 

false

LowerBound

 

0

Name

 

shutdownTime

Notes

 

Time it takes to shutdown the unit.

Qualifier

 

Scale

 

0

Scope

 

public

Static

 

false

Stereotype

 

NC

Type

 

Duration

UpperBound

 

1

0..1

Duration

Time it takes to shutdown the unit.

ATTRIBUTE DOES NOT EXIST

startupRampRate

 Attribute 'startupRampRate' Metadata:

 

Baseline Model

Destination Model

Alias

 

AllowDuplicates

 

false

Collection

 

false

Const

 

false

Container

 

Containment

 

Not Specified

Default

 

IsLiteral

 

false

IsOrdered

 

false

LowerBound

 

0

Name

 

startupRampRate

Notes

 

The startup ramp rate of the generating unit which describes the speed of change of active power from zero to the minimum active power.When the ramp is not provided, the optimisation process shall consider the change as an instant change of active power from zero to minimum active power.

Qualifier

 

Scale

 

0

Scope

 

public

Static

 

false

Stereotype

 

NC

Type

 

ActivePowerChangeRate

UpperBound

 

1

0..1

ActivePowerChangeRate

The startup ramp rate of the generating unit which describes the speed of change of active power from zero to the minimum active power.When the ramp is not provided, the optimisation process shall consider the change as an instant change of active power from zero to minimum active power.

ATTRIBUTE DOES NOT EXIST

warmStartupCost

 Attribute 'warmStartupCost' Metadata:

 

Baseline Model

Destination Model

Alias

 

AllowDuplicates

 

false

Collection

 

false

Const

 

false

Container

 

Containment

 

Not Specified

Default

 

IsLiteral

 

false

IsOrdered

 

false

LowerBound

 

0

Name

 

warmStartupCost

Notes

 

The warm startup cost incurred for each start of the GeneratingUnit.

Qualifier

 

Scale

 

0

Scope

 

public

Static

 

false

Stereotype

 

NC

Type

 

Money

UpperBound

 

1

0..1

Money

The warm startup cost incurred for each start of the GeneratingUnit.

ATTRIBUTE DOES NOT EXIST

warmStartupTime

 Attribute 'warmStartupTime' Metadata:

 

Baseline Model

Destination Model

Alias

 

AllowDuplicates

 

false

Collection

 

false

Const

 

false

Container

 

Containment

 

Not Specified

Default

 

IsLiteral

 

IsOrdered

 

false

LowerBound

 

0

Name

 

warmStartupTime

Notes

 

Time it takes to startup the unit when it is warm.

Qualifier

 

Scale

 

0

Scope

 

public

Static

 

false

Stereotype

 

NC

Type

 

Duration

UpperBound

 

1

0..1

Duration

Time it takes to startup the unit when it is warm.

 Links:

Generalization:

Source: (GeneratingUnit)  [0]

      

Target: (ExtGeneratingUnit)  [0]

      REMOVED FROM MODEL

 GeneratingUnit

 

 ExtGeneratingUnit

 

 Attributes:

Baseline Model

Destination Model

ATTRIBUTE DOES NOT EXIST

maxEconomicP

 Attribute 'maxEconomicP' Metadata:

 

Baseline Model

Destination Model

Alias

 

AllowDuplicates

 

false

Collection

 

false

Const

 

false

Container

 

Containment

 

Not Specified

Default

 

IsLiteral

 

false

IsOrdered

 

false

LowerBound

 

0

Name

 

maxEconomicP

Notes

 

Maximum high economic active power limit, that should not exceed the maximum operating active power limit.

Qualifier

 

Scale

 

0

Scope

 

public

Static

 

false

Stereotype

 

NC

Type

 

ActivePower

UpperBound

 

1

0..1

ActivePower

Maximum high economic active power limit, that should not exceed the maximum operating active power limit.

ATTRIBUTE DOES NOT EXIST

minEconomicP

 Attribute 'minEconomicP' Metadata:

 

Baseline Model

Destination Model

Alias

 

AllowDuplicates

 

false

Collection

 

false

Const

 

false

Container

 

Containment

 

Not Specified

Default

 

IsLiteral

 

false

IsOrdered

 

false

LowerBound

 

0

Name

 

minEconomicP

Notes

 

Low economic active power limit that shall be greater than or equal to the minimum operating active power limit.

Qualifier

 

Scale

 

0

Scope

 

public

Static

 

false

Stereotype

 

NC

Type

 

ActivePower

UpperBound

 

1

0..1

ActivePower

Low economic active power limit that shall be greater than or equal to the minimum operating active power limit.

ATTRIBUTE DOES NOT EXIST

normalParticipationFactor

 Attribute 'normalParticipationFactor' Metadata:

 

Baseline Model

Destination Model

Alias

 

AllowDuplicates

 

false

Collection

 

false

Const

 

false

Container

 

Containment

 

Not Specified

Default

 

IsLiteral

 

false

IsOrdered

 

false

LowerBound

 

0

Name

 

normalParticipationFactor

Notes

 

Participation factor describing the entity part of the active power provided by a collection of entities (e.g. an active power forecast to a collection of entities is divided to each of the member entity according to the participation factor). Must be a positive value.In the case of a sharing strategy, the distribution is following entities value (V) equals aggregated value (T) divided by sum of participation factors (PF), i.e. V=T/sum(PF). In the case of priority strategy, the item with the lowest number gets allocated energy first.

Qualifier

 

Scale

 

0

Scope

 

public

Static

 

false

Stereotype

 

NC

Type

 

Float

UpperBound

 

1

0..1

Float

Participation factor describing the entity part of the active power provided by a collection of entities (e.g. an active power forecast to a collection of entities is divided to each of the member entity according to the participation factor). Must be a positive value.In the case of a sharing strategy, the distribution is following entities value (V) equals aggregated value (T) divided by sum of participation factors (PF), i.e. V=T/sum(PF). In the case of priority strategy, the item with the lowest number gets allocated energy first.

ATTRIBUTE DOES NOT EXIST

p

 Attribute 'p' Metadata:

 

Baseline Model

Destination Model

Alias

 

AllowDuplicates

 

false

Collection

 

false

Const

 

false

Container

 

Containment

 

Not Specified

Default

 

IsLiteral

 

IsOrdered

 

false

LowerBound

 

0

Name

 

p

Notes

 

Active power injection. Load sign convention is used, i.e. positive sign means flow out from a node.Starting value for a steady state solution.

Qualifier

 

Scale

 

0

Scope

 

public

Static

 

false

Stereotype

 

NC

Type

 

ActivePower

UpperBound

 

1

0..1

ActivePower

Active power injection. Load sign convention is used, i.e. positive sign means flow out from a node.Starting value for a steady state solution.

ATTRIBUTE DOES NOT EXIST

participationFactor

 Attribute 'participationFactor' Metadata:

 

Baseline Model

Destination Model

Alias

 

AllowDuplicates

 

false

Collection

 

false

Const

 

false

Container

 

Containment

 

Not Specified

Default

 

IsLiteral

 

false

IsOrdered

 

false

LowerBound

 

0

Name

 

participationFactor

Notes

 

Participation factor describing the entity part of the active power provided by a collection of entities (e.g. an active power forecast to a collection of entities is divided to each of the member entity according to the participation factor). Must be a positive value.In the case of a sharing strategy, the distribution is following entities value (V) equals aggregated value (T) divided by sum of participation factors (PF), i.e. V=T/sum(PF). In the case of priority strategy, the item with the lowest number gets allocated energy first.

Qualifier

 

Scale

 

0

Scope

 

public

Static

 

false

Stereotype

 

NC

Type

 

Float

UpperBound

 

1

0..1

Float

Participation factor describing the entity part of the active power provided by a collection of entities (e.g. an active power forecast to a collection of entities is divided to each of the member entity according to the participation factor). Must be a positive value.In the case of a sharing strategy, the distribution is following entities value (V) equals aggregated value (T) divided by sum of participation factors (PF), i.e. V=T/sum(PF). In the case of priority strategy, the item with the lowest number gets allocated energy first.

 Links:

Generalization:

Source: (PowerElectronicsUnit)  [0]

      

Target: (ExtPowerElectronicsUnit)  [0]

      REMOVED FROM MODEL

 PowerElectronicsUnit

 

 ExtPowerElectronicsUnit

 

Changed Diagrams:

 Metadata:

 

Baseline Model

Destination Model

ModifiedDate

2024-12-06 19:47:34

2025-04-08 01:21:49

 Diagram:

Baseline Model

Destination Model

DocPowerElectronics Diagram

DocPowerElectronics Diagram

 Metadata:

 

Baseline Model

Destination Model

ModifiedDate

2024-12-06 19:47:41

2025-04-08 01:35:49

 Diagram:

Baseline Model

Destination Model

DocProduction Diagram

DocProduction Diagram

Package 'Generation' has no changes to the classes it contains.

Changed Classes:

 Links:

Association:

 Metadata:

 

Baseline Model

Destination Model

Alias

 

Direction

 

Unspecified

IsLeaf

 

false

IsRoot

 

false

Notes

 

Source Linked Feature

 

Stereotype

 

Target Linked Feature

 

Type

 

Association



Baseline Model

 

Destination Model

      ASSOCIATION DOES NOT EXIST

Source: (DCTopologicalNodes)  [1..*]

      

Target: (DCTopologicalIsland)  [0..1]

 DCTopologicalNode

 

 DCTopologicalIsland



Source Role End Changes

 

Target Role End Changes

 

Baseline Model

Destination Model - Source (DCTopologicalNodes)

Alias

 

Cardinality

 

1..*

Constraint

 

Containment

 

Unspecified

End

 

DCTopologicalNode

IsAggregation

 

none

IsChangeable

 

none

IsNavigable

 

true

Ordering

 

false

Qualifier

 

Role

 

DCTopologicalNodes

RoleNote

 

The DC topological nodes in a DC topological island.

Scope

 

public

Stereotype

 

TargetScope

 

instance

roleType

 

 

 

Baseline Model

Destination Model - Source (DCTopologicalIsland)

Alias

 

Cardinality

 

0..1

Constraint

 

Containment

 

Unspecified

End

 

DCTopologicalIsland

IsAggregation

 

none

IsChangeable

 

none

IsNavigable

 

true

Ordering

 

false

Qualifier

 

Role

 

DCTopologicalIsland

RoleNote

 

A DC topological node belongs to a DC topological island.

Scope

 

public

Stereotype

 

TargetScope

 

instance

roleType

 

Association:

Source: (DCTopologicalNodes)  [1..*]

      

Target: (DCTopologicalIsland)  [0..1]

      REMOVED FROM MODEL

 DCTopologicalNode

 

 DCTopologicalIsland

 

 Links:

Association:

 Metadata:

 

Baseline Model

Destination Model

Alias

 

Direction

 

Unspecified

IsLeaf

 

false

IsRoot

 

false

Notes

 

Source Linked Feature

 

Stereotype

 

Target Linked Feature

 

Type

 

Association



Baseline Model

 

Destination Model

      ASSOCIATION DOES NOT EXIST

Source: (DCTopologicalNodes)  [1..*]

      

Target: (DCTopologicalIsland)  [0..1]

 DCTopologicalNode

 

 DCTopologicalIsland



Source Role End Changes

 

Target Role End Changes

 

Baseline Model

Destination Model - Source (DCTopologicalNodes)

Alias

 

Cardinality

 

1..*

Constraint

 

Containment

 

Unspecified

End

 

DCTopologicalNode

IsAggregation

 

none

IsChangeable

 

none

IsNavigable

 

true

Ordering

 

false

Qualifier

 

Role

 

DCTopologicalNodes

RoleNote

 

The DC topological nodes in a DC topological island.

Scope

 

public

Stereotype

 

TargetScope

 

instance

roleType

 

 

 

Baseline Model

Destination Model - Source (DCTopologicalIsland)

Alias

 

Cardinality

 

0..1

Constraint

 

Containment

 

Unspecified

End

 

DCTopologicalIsland

IsAggregation

 

none

IsChangeable

 

none

IsNavigable

 

true

Ordering

 

false

Qualifier

 

Role

 

DCTopologicalIsland

RoleNote

 

A DC topological node belongs to a DC topological island.

Scope

 

public

Stereotype

 

TargetScope

 

instance

roleType

 

Association:

Source: (DCTopologicalNodes)  [1..*]

      

Target: (DCTopologicalIsland)  [0..1]

      REMOVED FROM MODEL

 DCTopologicalNode

 

 DCTopologicalIsland

 

Changed Diagrams:

 Metadata:

 

Baseline Model

Destination Model

ModifiedDate

2024-12-06 19:49:45

2025-09-28 19:44:35

 Diagram:

Baseline Model

Destination Model

DocACDCConnectivityModel Diagram

DocACDCConnectivityModel Diagram

Changed Classes:

 Metadata:

 

Baseline Model

Destination Model

Notes

Quality flags in this class are as defined in IEC 61850, except for estimatorReplaced, which has been included in this class for convenience.

Quality flags in this class are as defined in IEC 61850-7-2:2010+AMD1:2020. The source attribute has additional enumeration values.

 Attributes:

Baseline Model

Destination Model

ATTRIBUTE DOES NOT EXIST

inaccurate

 Attribute 'inaccurate' Metadata:

 

Baseline Model

Destination Model

Alias

 

AllowDuplicates

 

false

Collection

 

false

Const

 

false

Container

 

Containment

 

Default

 

IsLiteral

 

IsOrdered

 

false

LowerBound

 

0

Name

 

inaccurate

Notes

 

If true, the value does not meet the stated accuracy of the source. For example, the measured value of power factor may be inaccurate when the current is very small.

Qualifier

 

Scale

 

0

Scope

 

public

Static

 

false

Stereotype

 

Type

 

Boolean

UpperBound

 

1

0..1

Boolean

If true, the value does not meet the stated accuracy of the source. For example, the measured value of power factor may be inaccurate when the current is very small.

oldData

 Attribute 'oldData' Metadata:

 

Baseline Model

Destination Model

Name

oldData

inconsistent

Notes

Measurement value is old and possibly invalid, as it has not been successfully updated during a specified time interval.

If true, an evaluation function has detected an inconsistency. Typically set within the measurement device or substation automation system.

0..1

Boolean

Measurement value is old and possibly invalid, as it has not been successfully updated during a specified time interval.

inconsistent

 Attribute 'inconsistent' Metadata:

 

Baseline Model

Destination Model

Name

oldData

inconsistent

Notes

Measurement value is old and possibly invalid, as it has not been successfully updated during a specified time interval.

If true, an evaluation function has detected an inconsistency. Typically set within the measurement device or substation automation system.

0..1

Boolean

If true, an evaluation function has detected an inconsistency. Typically set within the measurement device or substation automation system.

ATTRIBUTE DOES NOT EXIST

oldData

 Attribute 'oldData' Metadata:

 

Baseline Model

Destination Model

Alias

 

AllowDuplicates

 

false

Collection

 

false

Const

 

false

Container

 

Containment

 

Default

 

IsLiteral

 

IsOrdered

 

false

LowerBound

 

0

Name

 

oldData

Notes

 

Measurement value is old and possibly invalid, as it has not been successfully updated during a specified time interval.

Qualifier

 

Scale

 

0

Scope

 

public

Static

 

false

Stereotype

 

Type

 

Boolean

UpperBound

 

1

0..1

Boolean

Measurement value is old and possibly invalid, as it has not been successfully updated during a specified time interval.

source

 Attribute 'source' Metadata:

 

Baseline Model

Destination Model

Notes

Source gives information related to the origin of a value. The value may be acquired from the process, defaulted or substituted.

Defines the source (origin) of a value. The value may be acquired from the process, defaulted or substituted.For values acquired through IEC 61850 based systems, the source can be "process" or "substituted". Substitution may be done in the acquisition device, in a communication device or within a CIM application.

0..1

Source

Source gives information related to the origin of a value. The value may be acquired from the process, defaulted or substituted.

source

 Attribute 'source' Metadata:

 

Baseline Model

Destination Model

Notes

Source gives information related to the origin of a value. The value may be acquired from the process, defaulted or substituted.

Defines the source (origin) of a value. The value may be acquired from the process, defaulted or substituted.For values acquired through IEC 61850 based systems, the source can be "process" or "substituted". Substitution may be done in the acquisition device, in a communication device or within a CIM application.

0..1

Source

Defines the source (origin) of a value. The value may be acquired from the process, defaulted or substituted.For values acquired through IEC 61850 based systems, the source can be "process" or "substituted". Substitution may be done in the acquisition device, in a communication device or within a CIM application.

validity

 Attribute 'validity' Metadata:

 

Baseline Model

Destination Model

Notes

Validity of the measurement value.

Validity of the value, as condensed information for the client. In case this value is not 'good', some reasons may be found in other attributes. 'invalid' means that the value cannot be used. 'questionable' means that the value may or may not be used by the receiving application. For example a switch position measurement with oldData = true, may still be used by topology processing.The reason for an invalid or questionable value of an attribute may be specified in more detail with further quality identifiers. If one of these identifiers {overflow, outOfRange, badReference, oscillatory, oldData, inconsistent, inaccurate, failure} is set then validity shall be set to invalid or questionable.Reference: Table D.1 IEC 61850-7-2:2010+AMD1:2020.

0..1

Validity

Validity of the measurement value.

validity

 Attribute 'validity' Metadata:

 

Baseline Model

Destination Model

Notes

Validity of the measurement value.

Validity of the value, as condensed information for the client. In case this value is not 'good', some reasons may be found in other attributes. 'invalid' means that the value cannot be used. 'questionable' means that the value may or may not be used by the receiving application. For example a switch position measurement with oldData = true, may still be used by topology processing.The reason for an invalid or questionable value of an attribute may be specified in more detail with further quality identifiers. If one of these identifiers {overflow, outOfRange, badReference, oscillatory, oldData, inconsistent, inaccurate, failure} is set then validity shall be set to invalid or questionable.Reference: Table D.1 IEC 61850-7-2:2010+AMD1:2020.

0..1

Validity

Validity of the value, as condensed information for the client. In case this value is not 'good', some reasons may be found in other attributes. 'invalid' means that the value cannot be used. 'questionable' means that the value may or may not be used by the receiving application. For example a switch position measurement with oldData = true, may still be used by topology processing.The reason for an invalid or questionable value of an attribute may be specified in more detail with further quality identifiers. If one of these identifiers {overflow, outOfRange, badReference, oscillatory, oldData, inconsistent, inaccurate, failure} is set then validity shall be set to invalid or questionable.Reference: Table D.1 IEC 61850-7-2:2010+AMD1:2020.

estimatorReplaced

 Attribute 'estimatorReplaced' Metadata:

 

Baseline Model

Destination Model

Alias

 

AllowDuplicates

false

 

Collection

false

 

Const

false

 

Container

 

Containment

Not Specified

 

Default

 

IsLiteral

false

 

IsOrdered

false

 

LowerBound

0

 

Name

estimatorReplaced

 

Notes

Value has been replaced by State Estimator. estimatorReplaced is not an IEC 61850 quality bit but has been put in this class for convenience.

 

Qualifier

 

Scale

0

 

Scope

public

 

Static

false

 

Stereotype

 

Type

Boolean

 

UpperBound

1

 

0..1

Boolean

Value has been replaced by State Estimator. estimatorReplaced is not an IEC 61850 quality bit but has been put in this class for convenience.

ATTRIBUTE REMOVED FROM MODEL

suspect

 Attribute 'suspect' Metadata:

 

Baseline Model

Destination Model

Alias

 

AllowDuplicates

false

 

Collection

false

 

Const

false

 

Container

 

Containment

 

Default

 

IsLiteral

 

IsOrdered

false

 

LowerBound

0

 

Name

suspect

 

Notes

A correlation function has detected that the value is not consistent with other values. Typically set by a network State Estimator.

 

Qualifier

 

Scale

0

 

Scope

public

 

Static

false

 

Stereotype

 

Type

Boolean

 

UpperBound

1

 

0..1

Boolean

A correlation function has detected that the value is not consistent with other values. Typically set by a network State Estimator.

ATTRIBUTE REMOVED FROM MODEL

 Attributes:

Baseline Model

Destination Model

ATTRIBUTE DOES NOT EXIST

estimatorReplaced

 Attribute 'estimatorReplaced' Metadata:

 

Baseline Model

Destination Model

Alias

 

AllowDuplicates

 

false

Collection

 

false

Const

 

false

Container

 

Containment

 

Not Specified

Default

 

IsLiteral

 

IsOrdered

 

false

LowerBound

 

0

Name

 

estimatorReplaced

Notes

 

The value has been replaced (substituted) by a State Estimator application.

Qualifier

 

Scale

 

0

Scope

 

public

Static

 

false

Stereotype

 

Type

 

Boolean

UpperBound

 

1

0..1

Boolean

The value has been replaced (substituted) by a State Estimator application.

ATTRIBUTE DOES NOT EXIST

suspect

 Attribute 'suspect' Metadata:

 

Baseline Model

Destination Model

Alias

 

AllowDuplicates

 

false

Collection

 

false

Const

 

false

Container

 

Containment

 

Not Specified

Default

 

IsLiteral

 

IsOrdered

 

false

LowerBound

 

0

Name

 

suspect

Notes

 

A correlation function has detected that the value is not consistent with other values. Typically set by a network State Estimator.

Qualifier

 

Scale

 

0

Scope

 

public

Static

 

false

Stereotype

 

Type

 

Boolean

UpperBound

 

1

0..1

Boolean

A correlation function has detected that the value is not consistent with other values. Typically set by a network State Estimator.

Changed Diagrams:

 Metadata:

 

Baseline Model

Destination Model

ModifiedDate

2024-12-06 19:51:00

2025-04-08 00:24:18

 Diagram:

Baseline Model

Destination Model

DocQuality Diagram

DocQuality Diagram

Changed Diagrams:

 Diagram:

Baseline Model

Destination Model

DocTopology Diagram

DocTopology Diagram

Moved Classes:

 Metadata:

 

Baseline Model

Destination Model

Notes

A facility for providing variable and controllable shunt reactive power. The SVC typically consists of a stepdown transformer, filter, thyristor-controlled reactor, and thyristor-switched capacitor arms.The SVC may operate in fixed MVar output mode or in voltage control mode. When in voltage control mode, the output of the SVC will be proportional to the deviation of voltage at the controlled bus from the voltage setpoint. The SVC characteristic slope defines the proportion. If the voltage at the controlled bus is equal to the voltage setpoint, the SVC MVar output is zero.

A facility for providing variable and controllable shunt reactive power. The SVC typically consists of a stepdown transformer, filter, thyristor-controlled reactor, and thyristor-switched capacitor arms.The SVC may operate in fixed MVar output mode or in voltage control mode. When in voltage control mode, the output of the SVC will be proportional to the deviation of voltage at the controlled bus from the voltage setpoint. The SVC characteristic slope defines the proportion. If the voltage at the controlled bus is equal to the voltage setpoint, the SVC MVar output is zero.

ParentPackage

Wires

FACTS

 Attributes:

Baseline Model

Destination Model

capacitiveRating

 Attribute 'capacitiveRating' Metadata:

 

Baseline Model

Destination Model

Alias

 

AllowDuplicates

false

 

Collection

false

 

Const

false

 

Container

 

Containment

Not Specified

 

Default

 

IsLiteral

false

 

IsOrdered

false

 

LowerBound

0

 

Name

capacitiveRating

 

Notes

Capacitive reactance at maximum capacitive reactive power. Shall always be positive.

 

Qualifier

 

Scale

0

 

Scope

public

 

Static

false

 

Stereotype

 

Type

Reactance

 

UpperBound

1

 

0..1

Reactance

Capacitive reactance at maximum capacitive reactive power. Shall always be positive.

ATTRIBUTE REMOVED FROM MODEL

inductiveRating

 Attribute 'inductiveRating' Metadata:

 

Baseline Model

Destination Model

Alias

 

AllowDuplicates

false

 

Collection

false

 

Const

false

 

Container

 

Containment

Not Specified

 

Default

 

IsLiteral

false

 

IsOrdered

false

 

LowerBound

0

 

Name

inductiveRating

 

Notes

Inductive reactance at maximum inductive reactive power. Shall always be negative.

 

Qualifier

 

Scale

0

 

Scope

public

 

Static

false

 

Stereotype

 

Type

Reactance

 

UpperBound

1

 

0..1

Reactance

Inductive reactance at maximum inductive reactive power. Shall always be negative.

ATTRIBUTE REMOVED FROM MODEL

q

 Attribute 'q' Metadata:

 

Baseline Model

Destination Model

Alias

 

AllowDuplicates

false

 

Collection

false

 

Const

false

 

Container

 

Containment

Not Specified

 

Default

 

IsLiteral

false

 

IsOrdered

false

 

LowerBound

0

 

Name

q

 

Notes

Reactive power injection. Load sign convention is used, i.e. positive sign means flow out from a node.Starting value for a steady state solution.

 

Qualifier

 

Scale

0

 

Scope

public

 

Static

false

 

Stereotype

 

Type

ReactivePower

 

UpperBound

1

 

0..1

ReactivePower

Reactive power injection. Load sign convention is used, i.e. positive sign means flow out from a node.Starting value for a steady state solution.

ATTRIBUTE REMOVED FROM MODEL

sVCControlMode

 Attribute 'sVCControlMode' Metadata:

 

Baseline Model

Destination Model

Alias

 

AllowDuplicates

false

 

Collection

false

 

Const

false

 

Container

 

Containment

 

Default

 

IsLiteral

 

IsOrdered

false

 

LowerBound

0

 

Name

sVCControlMode

 

Notes

SVC control mode.

 

Qualifier

 

Scale

0

 

Scope

public

 

Static

false

 

Stereotype

 

Type

SVCControlMode

 

UpperBound

1

 

0..1

SVCControlMode

SVC control mode.

ATTRIBUTE REMOVED FROM MODEL

slope

 Attribute 'slope' Metadata:

 

Baseline Model

Destination Model

Alias

 

AllowDuplicates

false

 

Collection

false

 

Const

false

 

Container

 

Containment

Not Specified

 

Default

 

IsLiteral

false

 

IsOrdered

false

 

LowerBound

0

 

Name

slope

 

Notes

The characteristics slope of an SVC defines how the reactive power output changes in proportion to the difference between the regulated bus voltage and the voltage setpoint.The attribute shall be a positive value or zero.

 

Qualifier

 

Scale

0

 

Scope

public

 

Static

false

 

Stereotype

 

Type

VoltagePerReactivePower

 

UpperBound

1

 

0..1

VoltagePerReactivePower

The characteristics slope of an SVC defines how the reactive power output changes in proportion to the difference between the regulated bus voltage and the voltage setpoint.The attribute shall be a positive value or zero.

ATTRIBUTE REMOVED FROM MODEL

voltageSetPoint

 Attribute 'voltageSetPoint' Metadata:

 

Baseline Model

Destination Model

Alias

 

AllowDuplicates

false

 

Collection

false

 

Const

false

 

Container

 

Containment

 

Default

 

IsLiteral

 

IsOrdered

false

 

LowerBound

0

 

Name

voltageSetPoint

 

Notes

The reactive power output of the SVC is proportional to the difference between the voltage at the regulated bus and the voltage setpoint. When the regulated bus voltage is equal to the voltage setpoint, the reactive power output is zero.

 

Qualifier

 

Scale

0

 

Scope

public

 

Static

false

 

Stereotype

 

Type

Voltage

 

UpperBound

1

 

0..1

Voltage

The reactive power output of the SVC is proportional to the difference between the voltage at the regulated bus and the voltage setpoint. When the regulated bus voltage is equal to the voltage setpoint, the reactive power output is zero.

ATTRIBUTE REMOVED FROM MODEL

 Links:

Generalization:



Baseline Model

 

Destination Model

Source: (StaticVarCompensator)  [0]

      

Target: (RegulatingCondEq)  [0]

 StaticVarCompensator

 

 RegulatingCondEq

Source: (StaticVarCompensator)  [0]

      

Target: (FACTSEquipment)  [0]

 StaticVarCompensator

 

 FACTSEquipment



Source Role End Changes

 

Target Role End Changes

 

Baseline Model - Source (StaticVarCompensator)

Destination Model - Source (StaticVarCompensator)

No changes to metadata on the source side.

 

 

Baseline Model - Source (RegulatingCondEq)

Destination Model - Source (FACTSEquipment)

End

RegulatingCondEq

FACTSEquipment

Changed Classes:

 Links:

Generalization:



Baseline Model

 

Destination Model

Source: (StaticVarCompensator)  [0]

      

Target: (RegulatingCondEq)  [0]

 StaticVarCompensator

 

 RegulatingCondEq

Source: (StaticVarCompensator)  [0]

      

Target: (FACTSEquipment)  [0]

 StaticVarCompensator

 

 FACTSEquipment



Source Role End Changes

 

Target Role End Changes

 

Baseline Model - Source (StaticVarCompensator)

Destination Model - Source (StaticVarCompensator)

No changes to metadata on the source side.

 

 

Baseline Model - Source (RegulatingCondEq)

Destination Model - Source (FACTSEquipment)

End

RegulatingCondEq

FACTSEquipment

Generalization:

Source: (StaticVarCompensator)  [0]

      

Target: (FACTSEquipment)  [0]

      REMOVED FROM MODEL

 StaticVarCompensator

 

 FACTSEquipment

 

Changed Diagrams:

 Metadata:

 

Baseline Model

Destination Model

ModifiedDate

2024-12-06 19:51:30

2025-04-07 02:38:07

 Diagram:

Baseline Model

Destination Model

DocFACTS Diagram

DocFACTS Diagram

Changed Classes:

 Metadata:

 

Baseline Model

Destination Model

Stereotype

 

deprecated

 Metadata:

 

Baseline Model

Destination Model

Stereotype

 

deprecated

 Links:

Association:

 Metadata:

 

Baseline Model

Destination Model

Alias

 

Direction

 

Unspecified

IsLeaf

 

false

IsRoot

 

false

Notes

 

Source Linked Feature

 

Stereotype

 

Target Linked Feature

 

Type

 

Association



Baseline Model

 

Destination Model

      ASSOCIATION DOES NOT EXIST

Source: (Season)  [0..1]

      

Target: (OperationalLimitSet)  [0..*]

 Season

 

 OperationalLimitSet



Source Role End Changes

 

Target Role End Changes

 

Baseline Model

Destination Model - Source (Season)

Alias

 

Cardinality

 

0..1

Constraint

 

Containment

 

Unspecified

End

 

Season

IsAggregation

 

none

IsChangeable

 

none

IsNavigable

 

true

Ordering

 

false

Qualifier

 

Role

 

Season

RoleNote

 

The season for this operational limit set.

Scope

 

public

Stereotype

 

TargetScope

 

instance

roleType

 

 

 

Baseline Model

Destination Model - Source (OperationalLimitSet)

Alias

 

Cardinality

 

0..*

Constraint

 

Containment

 

Unspecified

End

 

OperationalLimitSet

IsAggregation

 

none

IsChangeable

 

none

IsNavigable

 

true

Ordering

 

false

Qualifier

 

Role

 

OperationalLimitSet

RoleNote

 

The operational limit set that has a season.

Scope

 

public

Stereotype

 

TargetScope

 

instance

roleType

 

 Attributes:

Baseline Model

Destination Model

ATTRIBUTE DOES NOT EXIST

emergency

 Attribute 'emergency' Metadata:

 

Baseline Model

Destination Model

Alias

 

AllowDuplicates

 

false

Collection

 

false

Const

 

false

Container

 

Containment

 

Not Specified

Default

 

IsLiteral

 

true

IsOrdered

 

false

LowerBound

 

1

Name

 

emergency

Notes

 

The rating as defined by the equipment owner that specifics the level of electrical loading or output, usually expressed in megawatts (MW) or Mvar, or other appropriate units, that a system, facility, or element can support, procedure, or withstand for a finite period. The rating assumes acceptable loss of equipment life or other physical or safety limitations for the equipment involved.

Qualifier

 

Scale

 

0

Scope

 

public

Static

 

false

Stereotype

 

enum

Type

 

UpperBound

 

1

1..1

The rating as defined by the equipment owner that specifics the level of electrical loading or output, usually expressed in megawatts (MW) or Mvar, or other appropriate units, that a system, facility, or element can support, procedure, or withstand for a finite period. The rating assumes acceptable loss of equipment life or other physical or safety limitations for the equipment involved.

ATTRIBUTE DOES NOT EXIST

loadShedding

 Attribute 'loadShedding' Metadata:

 

Baseline Model

Destination Model

Alias

 

AllowDuplicates

 

false

Collection

 

false

Const

 

false

Container

 

Containment

 

Not Specified

Default

 

IsLiteral

 

true

IsOrdered

 

false

LowerBound

 

1

Name

 

loadShedding

Notes

 

A kind of emergency rating that typically has a shorter duration.

Qualifier

 

Scale

 

0

Scope

 

public

Static

 

false

Stereotype

 

enum

Type

 

UpperBound

 

1

1..1

A kind of emergency rating that typically has a shorter duration.

ATTRIBUTE DOES NOT EXIST

normal

 Attribute 'normal' Metadata:

 

Baseline Model

Destination Model

Alias

 

AllowDuplicates

 

false

Collection

 

false

Const

 

false

Container

 

Containment

 

Not Specified

Default

 

IsLiteral

 

true

IsOrdered

 

false

LowerBound

 

1

Name

 

normal

Notes

 

The rating as defined by the equipment owner that specifies the level of electrical loading, usually expressed in megawatts (MW) or other appropriate units that a system, facility, or element can support or withstand through the daily demand cycles without loss of equipment life.

Qualifier

 

Scale

 

0

Scope

 

public

Static

 

false

Stereotype

 

enum

Type

 

UpperBound

 

1

1..1

The rating as defined by the equipment owner that specifies the level of electrical loading, usually expressed in megawatts (MW) or other appropriate units that a system, facility, or element can support or withstand through the daily demand cycles without loss of equipment life.

Changed Diagrams:

 Diagram:

Baseline Model

Destination Model

DocBranchGroup Diagram

DocBranchGroup Diagram

 Metadata:

 

Baseline Model

Destination Model

ModifiedDate

2024-12-06 19:51:43

2025-04-08 01:03:14

 Diagram:

Baseline Model

Destination Model

DocOperationalLimits Diagram

DocOperationalLimits Diagram

Changed Diagrams:

 Diagram:

Baseline Model

Destination Model

DocControlArea Diagram

DocControlArea Diagram

Changed Classes:

 Attributes:

Baseline Model

Destination Model

C

 Attribute 'C' Metadata:

 

Baseline Model

Destination Model

Notes

C programming language.

1..1

C

 Attribute 'C' Metadata:

 

Baseline Model

Destination Model

Notes

C programming language.

1..1

C programming language.

C++

 Attribute 'C++' Metadata:

 

Baseline Model

Destination Model

Name

C++

CPlusPlus

Notes

C++ programming language.

1..1

CPlusPlus

 Attribute 'CPlusPlus' Metadata:

 

Baseline Model

Destination Model

Name

C++

CPlusPlus

Notes

C++ programming language.

1..1

C++ programming language.

C#

 Attribute 'C#' Metadata:

 

Baseline Model

Destination Model

Name

C#

CSharp

Notes

C# programming language.

1..1

CSharp

 Attribute 'CSharp' Metadata:

 

Baseline Model

Destination Model

Name

C#

CSharp

Notes

C# programming language.

1..1

C# programming language.

Delphi

 Attribute 'Delphi' Metadata:

 

Baseline Model

Destination Model

Notes

Dephi programming language.

1..1

Delphi

 Attribute 'Delphi' Metadata:

 

Baseline Model

Destination Model

Notes

Dephi programming language.

1..1

Dephi programming language.

Fortran

 Attribute 'Fortran' Metadata:

 

Baseline Model

Destination Model

Notes

Fortran programming language.

1..1

Fortran

 Attribute 'Fortran' Metadata:

 

Baseline Model

Destination Model

Notes

Fortran programming language.

1..1

Fortran programming language.

Go

 Attribute 'Go' Metadata:

 

Baseline Model

Destination Model

Notes

Go programming language.

1..1

Go

 Attribute 'Go' Metadata:

 

Baseline Model

Destination Model

Notes

Go programming language.

1..1

Go programming language.

Java

 Attribute 'Java' Metadata:

 

Baseline Model

Destination Model

Notes

Java programming language.

1..1

Java

 Attribute 'Java' Metadata:

 

Baseline Model

Destination Model

Notes

Java programming language.

1..1

Java programming language.

JavaScript

 Attribute 'JavaScript' Metadata:

 

Baseline Model

Destination Model

Notes

JavaScript programming language.

1..1

JavaScript

 Attribute 'JavaScript' Metadata:

 

Baseline Model

Destination Model

Notes

JavaScript programming language.

1..1

JavaScript programming language.

Julia

 Attribute 'Julia' Metadata:

 

Baseline Model

Destination Model

Notes

Julia dynamic programming language.

1..1

Julia

 Attribute 'Julia' Metadata:

 

Baseline Model

Destination Model

Notes

Julia dynamic programming language.

1..1

Julia dynamic programming language.

Lua

 Attribute 'Lua' Metadata:

 

Baseline Model

Destination Model

Notes

Lua scripting programming language.

1..1

Lua

 Attribute 'Lua' Metadata:

 

Baseline Model

Destination Model

Notes

Lua scripting programming language.

1..1

Lua scripting programming language.

Matlab

 Attribute 'Matlab' Metadata:

 

Baseline Model

Destination Model

Notes

Matlab programming language.

1..1

Matlab

 Attribute 'Matlab' Metadata:

 

Baseline Model

Destination Model

Notes

Matlab programming language.

1..1

Matlab programming language.

PHP

 Attribute 'PHP' Metadata:

 

Baseline Model

Destination Model

Notes

PHP scripting programming language.

1..1

PHP

 Attribute 'PHP' Metadata:

 

Baseline Model

Destination Model

Notes

PHP scripting programming language.

1..1

PHP scripting programming language.

Pascal

 Attribute 'Pascal' Metadata:

 

Baseline Model

Destination Model

Notes

Pascal programming language.

1..1

Pascal

 Attribute 'Pascal' Metadata:

 

Baseline Model

Destination Model

Notes

Pascal programming language.

1..1

Pascal programming language.

Perl

 Attribute 'Perl' Metadata:

 

Baseline Model

Destination Model

Notes

Perl scripting programming language.

1..1

Perl

 Attribute 'Perl' Metadata:

 

Baseline Model

Destination Model

Notes

Perl scripting programming language.

1..1

Perl scripting programming language.

Python

 Attribute 'Python' Metadata:

 

Baseline Model

Destination Model

Notes

Python programming language.

1..1

Python

 Attribute 'Python' Metadata:

 

Baseline Model

Destination Model

Notes

Python programming language.

1..1

Python programming language.

R

 Attribute 'R' Metadata:

 

Baseline Model

Destination Model

Notes

R functional programming language.

1..1

R

 Attribute 'R' Metadata:

 

Baseline Model

Destination Model

Notes

R functional programming language.

1..1

R functional programming language.

Rust

 Attribute 'Rust' Metadata:

 

Baseline Model

Destination Model

Notes

Rust programming language.

1..1

Rust

 Attribute 'Rust' Metadata:

 

Baseline Model

Destination Model

Notes

Rust programming language.

1..1

Rust programming language.

ATTRIBUTE DOES NOT EXIST

SPARQL

 Attribute 'SPARQL' Metadata:

 

Baseline Model

Destination Model

Alias

 

AllowDuplicates

 

false

Collection

 

false

Const

 

false

Container

 

Containment

 

Not Specified

Default

 

IsLiteral

 

true

IsOrdered

 

false

LowerBound

 

1

Name

 

SPARQL

Notes

 

SPARQL, a query language for RDF data.

Qualifier

 

Scale

 

0

Scope

 

public

Static

 

false

Stereotype

 

enum

Type

 

UpperBound

 

1

1..1

SPARQL, a query language for RDF data.

SQL

 Attribute 'SQL' Metadata:

 

Baseline Model

Destination Model

Notes

SQL is a structured query language for relational databases.

1..1

SQL

 Attribute 'SQL' Metadata:

 

Baseline Model

Destination Model

Notes

SQL is a structured query language for relational databases.

1..1

SQL is a structured query language for relational databases.

Swift

 Attribute 'Swift' Metadata:

 

Baseline Model

Destination Model

Notes

Swift programming language.

1..1

Swift

 Attribute 'Swift' Metadata:

 

Baseline Model

Destination Model

Notes

Swift programming language.

1..1

Swift programming language.

VBA

 Attribute 'VBA' Metadata:

 

Baseline Model

Destination Model

Notes

VBA scripting programming language.

1..1

VBA

 Attribute 'VBA' Metadata:

 

Baseline Model

Destination Model

Notes

VBA scripting programming language.

1..1

VBA scripting programming language.

other

 Attribute 'other' Metadata:

 

Baseline Model

Destination Model

Notes

Other programming language.

1..1

other

 Attribute 'other' Metadata:

 

Baseline Model

Destination Model

Notes

Other programming language.

1..1

Other programming language.

Package '62361Draft' has no changes to the diagrams it contains.

Changed Diagrams:

 Metadata:

 

Baseline Model

Destination Model

ModifiedDate

2024-12-06 19:53:14

2024-12-08 16:17:36

 Diagram:

Baseline Model

Destination Model

DocProtectionFunctionInheritance2 Diagram

DocProtectionFunctionInheritance2 Diagram

 Metadata:

 

Baseline Model

Destination Model

ModifiedDate

2024-12-06 19:52:28

2024-12-08 16:17:36

 Diagram:

Baseline Model

Destination Model

DocEPRIProposedUpdates1 Diagram

DocEPRIProposedUpdates1 Diagram

 Metadata:

 

Baseline Model

Destination Model

ModifiedDate

2024-12-06 19:52:49

2024-12-08 16:17:36

 Diagram:

Baseline Model

Destination Model

DocEPRIProposedUpdates6 Diagram

DocEPRIProposedUpdates6 Diagram

 Metadata:

 

Baseline Model

Destination Model

ModifiedDate

2024-12-06 19:53:06

2024-12-08 16:17:36

 Diagram:

Baseline Model

Destination Model

DocProtectionCharacteristicCurve Diagram

DocProtectionCharacteristicCurve Diagram

 Metadata:

 

Baseline Model

Destination Model

ModifiedDate

2024-12-06 19:52:37

2024-12-08 16:17:36

 Diagram:

Baseline Model

Destination Model

DocEPRIProposedUpdates3 Diagram

DocEPRIProposedUpdates3 Diagram

 Metadata:

 

Baseline Model

Destination Model

ModifiedDate

2024-12-06 19:53:02

2024-12-08 16:17:36

 Diagram:

Baseline Model

Destination Model

DocMain Diagram

DocMain Diagram

 Metadata:

 

Baseline Model

Destination Model

ModifiedDate

2024-12-06 19:52:40

2024-12-08 16:17:36

 Diagram:

Baseline Model

Destination Model

DocEPRIProposedUpdates4 Diagram

DocEPRIProposedUpdates4 Diagram

 Metadata:

 

Baseline Model

Destination Model

ModifiedDate

2024-12-06 19:52:33

2024-12-08 16:17:36

 Diagram:

Baseline Model

Destination Model

DocEPRIProposedUpdates2 Diagram

DocEPRIProposedUpdates2 Diagram

 Metadata:

 

Baseline Model

Destination Model

ModifiedDate

2024-12-06 19:53:10

2024-12-08 16:17:36

 Diagram:

Baseline Model

Destination Model

DocProtectionFunctionInheritance1 Diagram

DocProtectionFunctionInheritance1 Diagram

 Metadata:

 

Baseline Model

Destination Model

ModifiedDate

2024-12-06 19:53:21

2024-12-08 16:17:36

 Diagram:

Baseline Model

Destination Model

DocProtectionFunctionLogicDescription Diagram

DocProtectionFunctionLogicDescription Diagram

 Metadata:

 

Baseline Model

Destination Model

ModifiedDate

2024-12-06 19:52:45

2024-12-08 16:17:36

 Diagram:

Baseline Model

Destination Model

DocEPRIProposedUpdates5 Diagram

DocEPRIProposedUpdates5 Diagram

 Metadata:

 

Baseline Model

Destination Model

ModifiedDate

2024-12-06 19:53:17

2024-12-08 16:17:36

 Diagram:

Baseline Model

Destination Model

DocProtectionFunctionInheritance3 Diagram

DocProtectionFunctionInheritance3 Diagram

 Metadata:

 

Baseline Model

Destination Model

ModifiedDate

2024-12-06 19:52:57

2024-12-08 16:17:36

 Diagram:

Baseline Model

Destination Model

DocEPRIProposedUpdates8 Diagram

DocEPRIProposedUpdates8 Diagram

 Metadata:

 

Baseline Model

Destination Model

ModifiedDate

2024-12-06 19:52:54

2024-12-08 16:17:36

 Diagram:

Baseline Model

Destination Model

DocEPRIProposedUpdates7 Diagram

DocEPRIProposedUpdates7 Diagram

Changed Classes:

 Metadata:

 

Baseline Model

Destination Model

ParentPackage

SCADA

Supervisory

 Metadata:

 

Baseline Model

Destination Model

ParentPackage

SCADA

Supervisory

 Metadata:

 

Baseline Model

Destination Model

ParentPackage

SCADA

Supervisory

 Metadata:

 

Baseline Model

Destination Model

ParentPackage

SCADA

Supervisory

 Links:

Association:



Baseline Model

 

Destination Model

Source: (CommunicationLink)  [0..n]

      

Target: (BilateralExchangeActor)  [0..1]

 CommunicationLink

 

 BilateralExchangeActor

Source: (CommunicationLink)  [0..*]

      

Target: (BilateralExchangeActor)  [0..1]

 CommunicationLink

 

 BilateralExchangeActor



Source Role End Changes

 

Target Role End Changes

 

Baseline Model - Source (CommunicationLink)

Destination Model - Source (CommunicationLink)

Cardinality

0..n

0..*

 

 

Baseline Model - Source (BilateralExchangeActor)

Destination Model - Source (BilateralExchangeActor)

No changes to metadata on the target side.

 Metadata:

 

Baseline Model

Destination Model

ParentPackage

SCADA

Supervisory

 Metadata:

 

Baseline Model

Destination Model

ParentPackage

SCADA

Supervisory

 Metadata:

 

Baseline Model

Destination Model

ParentPackage

SCADA

Supervisory

Changed Diagrams:

 Metadata:

 

Baseline Model

Destination Model

ParentPackage

SCADA

Supervisory

 Diagram:

Baseline Model

Destination Model

DocSCADA Diagram

DocSCADA Diagram

 Metadata:

 

Baseline Model

Destination Model

ParentPackage

SCADA

Supervisory

 Diagram:

Baseline Model

Destination Model

DocDatatypes Diagram

DocDatatypes Diagram

Changed Classes:

 Links:

Association:



Baseline Model

 

Destination Model

Source: (CommunicationLink)  [0..n]

      

Target: (BilateralExchangeActor)  [0..1]

 CommunicationLink

 

 BilateralExchangeActor

Source: (CommunicationLink)  [0..*]

      

Target: (BilateralExchangeActor)  [0..1]

 CommunicationLink

 

 BilateralExchangeActor



Source Role End Changes

 

Target Role End Changes

 

Baseline Model - Source (CommunicationLink)

Destination Model - Source (CommunicationLink)

Cardinality

0..n

0..*

 

 

Baseline Model - Source (BilateralExchangeActor)

Destination Model - Source (BilateralExchangeActor)

No changes to metadata on the target side.

Package 'Base' has no changes to the classes it contains.

Package 'Base' has no changes to the diagrams it contains.

Changed Diagrams:

 Metadata:

 

Baseline Model

Destination Model

ModifiedDate

2022-03-18 21:36:04

2026-02-02 21:24:21

 Diagram:

Baseline Model

Destination Model

StandardSynchronousMachineInterconnection Diagram

StandardSynchronousMachineInterconnection Diagram

Changed Classes:

 Attributes:

Baseline Model

Destination Model

saturationFactor120

 Attribute 'saturationFactor120' Metadata:

 

Baseline Model

Destination Model

Notes

Saturation factor at 120 % of rated terminal voltage (<i>S12</i>) (&gt;= RotatingMachineDynamics.saturationFactor). Defined by <i>S</i>(<i>E2</i>) in the SynchronousMachineSaturationParameters diagram. Typical value = 0,12.

Saturation factor at 120 % of rated terminal voltage (<i>S12</i>) (&gt;= SynchronousMachineDetailed.saturationFactor). Defined by <i>S</i>(<i>E2</i>) in the SynchronousMachineSaturationParameters diagram. Typical value = 0,12.

0..1

Float

Saturation factor at 120 % of rated terminal voltage (<i>S12</i>) (&gt;= RotatingMachineDynamics.saturationFactor). Defined by <i>S</i>(<i>E2</i>) in the SynchronousMachineSaturationParameters diagram. Typical value = 0,12.

saturationFactor120

 Attribute 'saturationFactor120' Metadata:

 

Baseline Model

Destination Model

Notes

Saturation factor at 120 % of rated terminal voltage (<i>S12</i>) (&gt;= RotatingMachineDynamics.saturationFactor). Defined by <i>S</i>(<i>E2</i>) in the SynchronousMachineSaturationParameters diagram. Typical value = 0,12.

Saturation factor at 120 % of rated terminal voltage (<i>S12</i>) (&gt;= SynchronousMachineDetailed.saturationFactor). Defined by <i>S</i>(<i>E2</i>) in the SynchronousMachineSaturationParameters diagram. Typical value = 0,12.

0..1

Float

Saturation factor at 120 % of rated terminal voltage (<i>S12</i>) (&gt;= SynchronousMachineDetailed.saturationFactor). Defined by <i>S</i>(<i>E2</i>) in the SynchronousMachineSaturationParameters diagram. Typical value = 0,12.

Changed Diagrams:

 Metadata:

 

Baseline Model

Destination Model

ModifiedDate

2022-03-18 21:42:00

2026-02-02 20:43:14

 Diagram:

Baseline Model

Destination Model

SynchronousMachineDynamics Diagram

SynchronousMachineDynamics Diagram

Changed Classes:

 Metadata:

 

Baseline Model

Destination Model

Notes

Parameter details:<ol> <li>If <i>X'' </i>=<i> X'</i>, a single cage (one equivalent rotor winding per axis) is modelled.</li> <li>The “<i>p</i>” in the attribute names is a substitution for a “prime” in the usual parameter notation, e.g. <i>tpo</i> refers to <i>T'o</i>.</li></ol>The parameters used for models expressed in time constant reactance form include:- RotatingMachine.ratedS (<i>MVAbase</i>);- RotatingMachineDynamics.damping (<i>D</i>);- RotatingMachineDynamics.inertia (<i>H</i>);- RotatingMachineDynamics.saturationFactor (<i>S1</i>);- RotatingMachineDynamics.saturationFactor120 (<i>S12</i>);- RotatingMachineDynamics.statorLeakageReactance (<i>Xl</i>);- RotatingMachineDynamics.statorResistance (<i>Rs</i>);- .xs (<i>Xs</i>);- .xp (<i>X'</i>);- .xpp (<i>X''</i>);- .tpo (<i>T'o</i>);- .tppo (<i>T''o</i>).

Parameter details:<ol> <li>If <i>X'' </i>=<i> X'</i>, a single cage (one equivalent rotor winding per axis) is modelled.</li> <li>The “<i>p</i>” in the attribute names is a substitution for a “prime” in the usual parameter notation, e.g. <i>tpo</i> refers to <i>T'o</i>.</li></ol>The parameters used for models expressed in time constant reactance form include:- RotatingMachine.ratedS (<i>MVAbase</i>);- RotatingMachineDynamics.damping (<i>D</i>);- RotatingMachineDynamics.inertia (<i>H</i>);- RotatingMachineDynamics.statorLeakageReactance (<i>Xl</i>);- RotatingMachineDynamics.statorResistance (<i>Rs</i>);- .xs (<i>Xs</i>);- .xp (<i>X'</i>);- .xpp (<i>X''</i>);- .tpo (<i>T'o</i>);- .tppo (<i>T''o</i>).

Changed Diagrams:

 Metadata:

 

Baseline Model

Destination Model

ModifiedDate

2022-03-18 21:47:02

2026-02-02 20:50:36

 Diagram:

Baseline Model

Destination Model

AsynchronousMachineDynamics Diagram

AsynchronousMachineDynamics Diagram

Changed Classes:

 Links:

Association:



Baseline Model

 

Destination Model

Source: (VoltageCompensatorDynamics)  [1]

      

Target: (ExcitationSystemDynamics)  [1]

 VoltageCompensatorDynamics

 

 ExcitationSystemDynamics

Source: (VoltageCompensatorDynamics)  [0..1]

      

Target: (ExcitationSystemDynamics)  [1]

 VoltageCompensatorDynamics

 

 ExcitationSystemDynamics



Source Role End Changes

 

Target Role End Changes

 

Baseline Model - Source (VoltageCompensatorDynamics)

Destination Model - Source (VoltageCompensatorDynamics)

Cardinality

1

0..1

 

 

Baseline Model - Source (ExcitationSystemDynamics)

Destination Model - Source (ExcitationSystemDynamics)

No changes to metadata on the target side.

Changed Classes:

 Links:

Association:



Baseline Model

 

Destination Model

Source: (VoltageCompensatorDynamics)  [1]

      

Target: (ExcitationSystemDynamics)  [1]

 VoltageCompensatorDynamics

 

 ExcitationSystemDynamics

Source: (VoltageCompensatorDynamics)  [0..1]

      

Target: (ExcitationSystemDynamics)  [1]

 VoltageCompensatorDynamics

 

 ExcitationSystemDynamics



Source Role End Changes

 

Target Role End Changes

 

Baseline Model - Source (VoltageCompensatorDynamics)

Destination Model - Source (VoltageCompensatorDynamics)

Cardinality

1

0..1

 

 

Baseline Model - Source (ExcitationSystemDynamics)

Destination Model - Source (ExcitationSystemDynamics)

No changes to metadata on the target side.

Changed Diagrams:

 Diagram:

Baseline Model

Destination Model

LoadDynamics Diagram

LoadDynamics Diagram

Package 'StandardModels' has no changes to the diagrams it contains.

Package 'Dynamics' has no changes to the classes it contains.

Package 'Dynamics' has no changes to the diagrams it contains.

Changed Diagrams:

 Diagram:

Baseline Model

Destination Model

ExtPowerElectronics Diagram

ExtPowerElectronics Diagram

 Diagram:

Baseline Model

Destination Model

ExtEnergyComponent Diagram

ExtEnergyComponent Diagram

Changed Diagrams:

 Diagram:

Baseline Model

Destination Model

ExtObjectRegistry Diagram

ExtObjectRegistry Diagram

Changed Diagrams:

 Diagram:

Baseline Model

Destination Model

ExtPowerSchedule Diagram

ExtPowerSchedule Diagram

 Diagram:

Baseline Model

Destination Model

ExtPowerShiftKeySchedule Diagram

ExtPowerShiftKeySchedule Diagram

 Diagram:

Baseline Model

Destination Model

ExtMustRunSchedule Diagram

ExtMustRunSchedule Diagram

Package 'ExtNetworkCodes' has no changes to the diagrams it contains.

Package 'InfExtEUNetworkCodes' has no changes to the classes it contains.

Package 'DocExtGrid' has no changes to the classes it contains.

Changed Diagrams:

 Diagram:

Baseline Model

Destination Model

EMFIP Diagram

EMFIP Diagram

Package 'InfGenericDatasetInstanceDiagrams' has no changes to the classes it contains.

Changed Diagrams:

 Diagram:

Baseline Model

Destination Model

modPrecondition Diagram

modPrecondition Diagram

Package 'InfGenericDataset' has no changes to the classes it contains.

Package 'InfGenericDataset' has no changes to the diagrams it contains.

Package 'Metadata' has no changes to the classes it contains.

Package 'Metadata' has no changes to the diagrams it contains.

Package 'InfGrid' has no changes to the classes it contains.

Changed Classes:

 Attributes:

Baseline Model

Destination Model

date

 Attribute 'date' Metadata:

 

Baseline Model

Destination Model

Default

2025-01-22

2025-04-07

0..1

Date

Form is YYYY-MM-DD for example for January 5, 2009 it is 2009-01-05.

date

 Attribute 'date' Metadata:

 

Baseline Model

Destination Model

Default

2025-01-22

2025-04-07

0..1

Date

Form is YYYY-MM-DD for example for January 5, 2009 it is 2009-01-05.

version

 Attribute 'version' Metadata:

 

Baseline Model

Destination Model

Default

18v15

18v16

0..1

String

Form is XXvYY where XX is the major CIM release version and the YY is the minor version. For example 18v03.

version

 Attribute 'version' Metadata:

 

Baseline Model

Destination Model

Default

18v15

18v16

0..1

String

Form is XXvYY where XX is the major CIM release version and the YY is the minor version. For example 18v03.

Changed Diagrams:

 Metadata:

 

Baseline Model

Destination Model

ModifiedDate

2025-01-22 17:14:33

2025-01-22 22:27:40

 Diagram:

Baseline Model

Destination Model

BaseDependencies Diagram

BaseDependencies Diagram